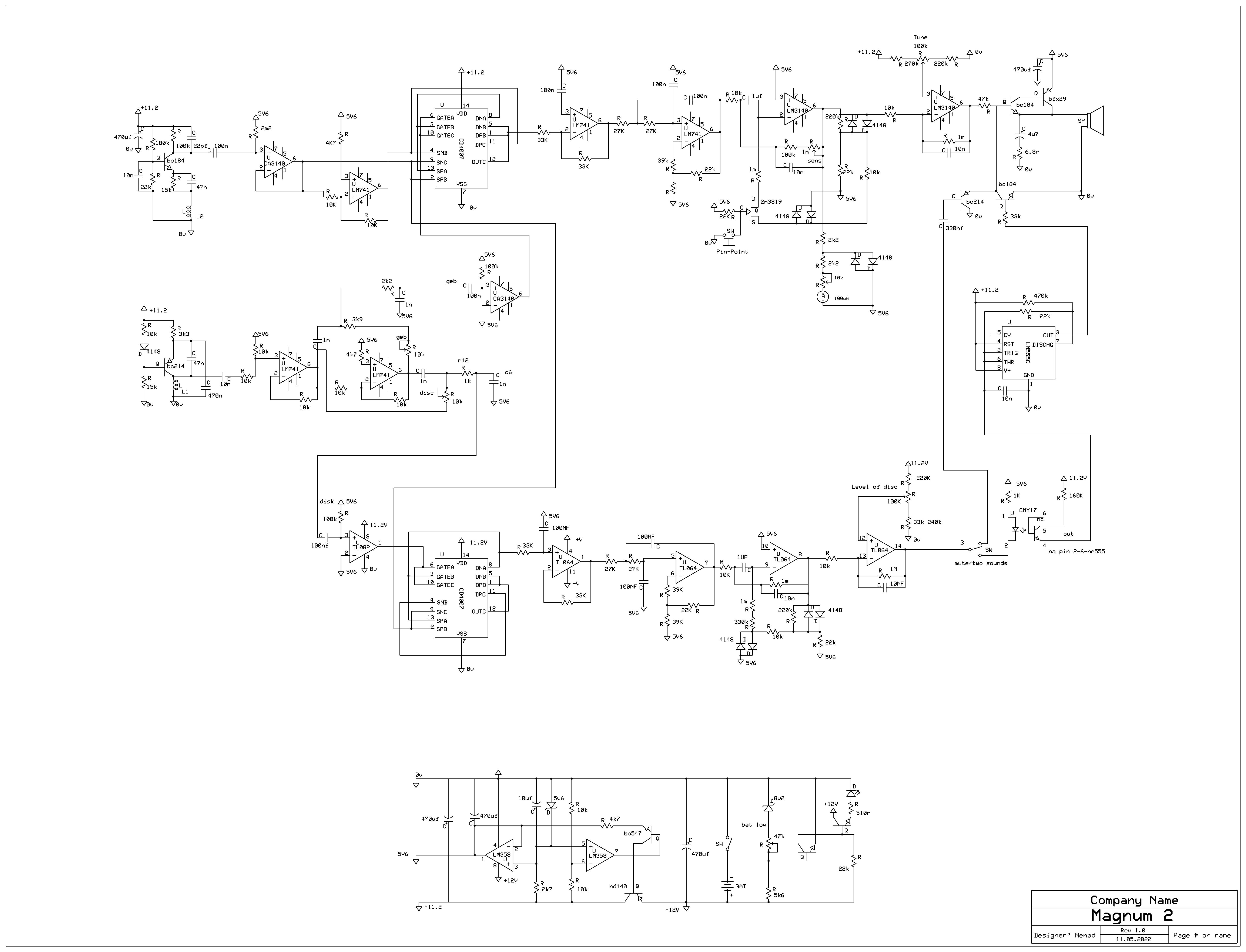
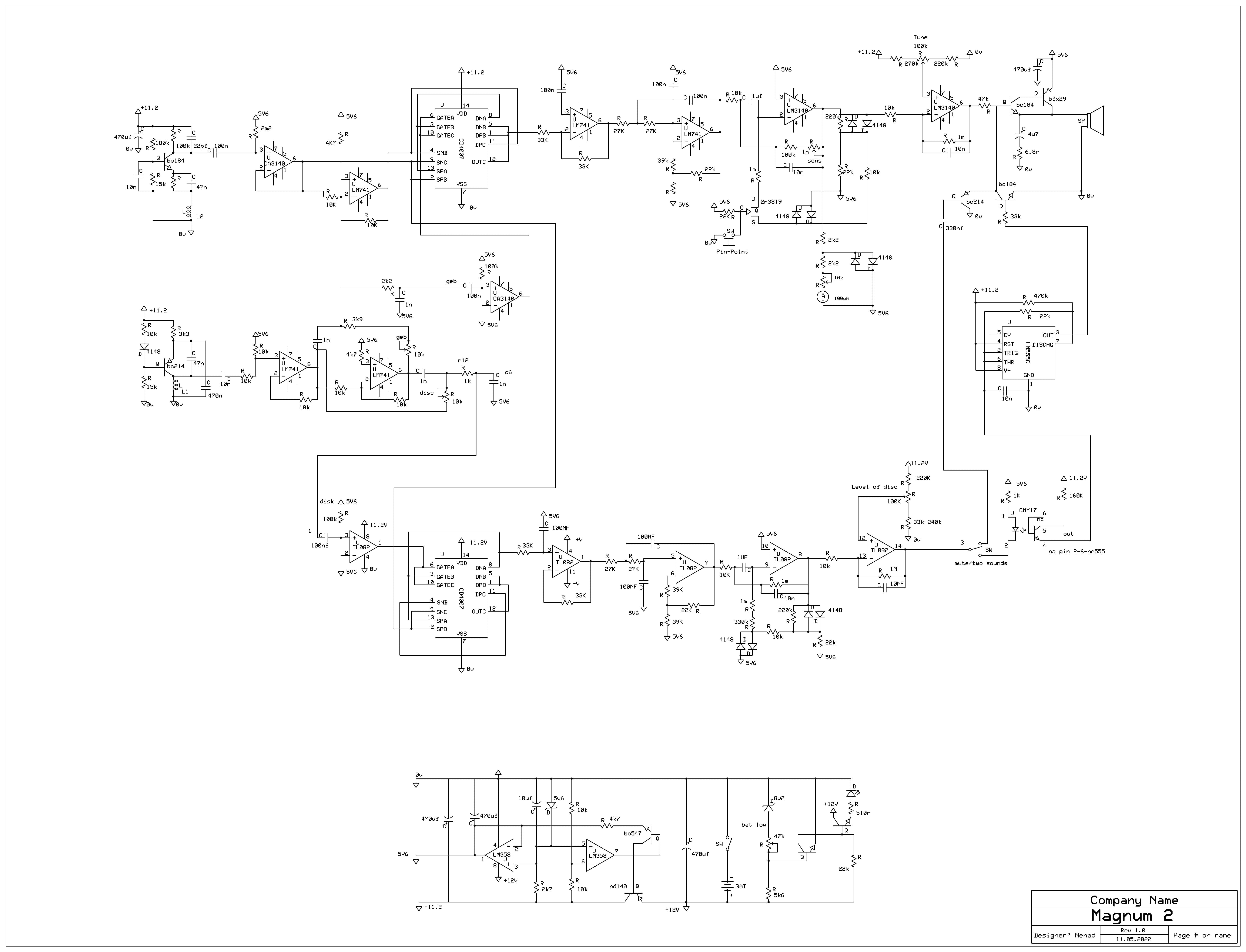
This is my first VLF detector I have worked on many years ago, the other day I found pcb and I decided to draw a scheme and to share it .
This detector is a modified Magnum does not require complicated switches to switch from the geb potentiometer to the disc it has excellent discrimination and two tone sound selection or selecting mute sound switches for the iron..A pcb is never drawn on a single pcb if someone wants to draw a scheme it is correct.
This detector is a modified Magnum does not require complicated switches to switch from the geb potentiometer to the disc it has excellent discrimination and two tone sound selection or selecting mute sound switches for the iron..A pcb is never drawn on a single pcb if someone wants to draw a scheme it is correct.

Comment