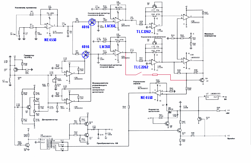
I can point out at least one important difference between the SSII SMD version and the SSII schematic (post #10): in the schematic are FET demodulators, the SMD circuit uses a 4016.
Unfortunately, the none of the SMD capacitors are marked... not only that but the resistors are not discrete components, they are sputtered (looks like ink) directly onto the PCB, with no markings there either.
Unfortunately, the none of the SMD capacitors are marked... not only that but the resistors are not discrete components, they are sputtered (looks like ink) directly onto the PCB, with no markings there either.


Comment