You need a 3900 coil
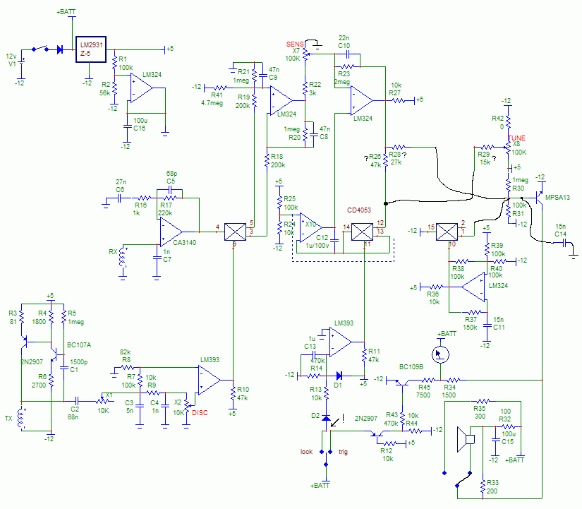
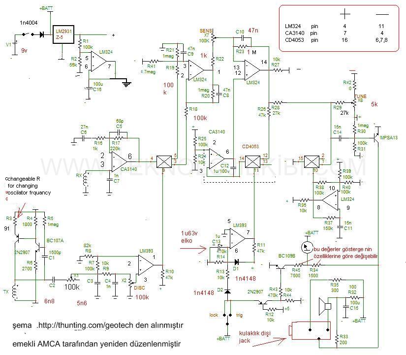
If I can assume that the 3900 transmit circuit is correctly represented in the schematic on top of page 1, then it is absolutley imperative that any search coil connected at "TX" has a large amount of parallel capacitance, because otherwise, Q1 turns off quickly and a flyback pulse from the coil creates a high voltage spike. My guess is that it happens so quickly that you will never know what happened. From this, I have to deduct that the original 3900 used a tuned transmit coil.
Here is a picture of simulation results using a plain old 6.65mH coil that I arbitrarily selected, because I don't know any better. This coil has relatively small parasitic capacitance across it, but not enough to cause the coil to resonate anywhere near 6.59kHz. I don't have a clue how the original coil was made, and so this could represent what might happens if I tried to use, lets say for instance, a Tesoro coil, in this circuit. Yes, that's 450volts being created. I doubt that there would be more than one pulses.
I guess the bottom line is be careful if you con't have a coil designed expressly for Whites 3900 or similar model.
If I can assume that the 3900 transmit circuit is correctly represented in the schematic on top of page 1, then it is absolutley imperative that any search coil connected at "TX" has a large amount of parallel capacitance, because otherwise, Q1 turns off quickly and a flyback pulse from the coil creates a high voltage spike. My guess is that it happens so quickly that you will never know what happened. From this, I have to deduct that the original 3900 used a tuned transmit coil.
Here is a picture of simulation results using a plain old 6.65mH coil that I arbitrarily selected, because I don't know any better. This coil has relatively small parasitic capacitance across it, but not enough to cause the coil to resonate anywhere near 6.59kHz. I don't have a clue how the original coil was made, and so this could represent what might happens if I tried to use, lets say for instance, a Tesoro coil, in this circuit. Yes, that's 450volts being created. I doubt that there would be more than one pulses.
I guess the bottom line is be careful if you con't have a coil designed expressly for Whites 3900 or similar model.

but i am not interesting to construct it. For me is a low efficiency
detector so i have not time to spend with it. Ivconic is interesting to make a simple detector so he can modify the his pcb as your schematic
Comment