Announcement

Collapse
No announcement yet.

Announcement

Collapse
No announcement yet.

COIN HAWK PROTEL SCHEMATIC

Collapse
X
 
  • Filter
  • Time
  • Show
Clear All
new posts

  • COIN HAWK PROTEL SCHEMATIC

    OK I FOUND it!! Only took me like two weeks of hunting through over 300 CD roms, but I have a copy AT LAST

  • #2
    File was too big, Now available in ZIP format!!
    Attached Files

    Comment


    • #3
      greeetings Sean! could anybody be to convert the file in ordinary GIF or what you prefer of?

      Comment


      • #4
        Originally posted by Sean_Goddard View Post
        File was too big, Now available in ZIP format!!
        Hi Sean,

        Please can you upload the schematic image for those of us who do not possess a copy of Protel?

        Comment


        • #5
          Does anyone know how to extract the file? WinAce Archiver says "Unknown compression Method". The type of file don't seem to be a Protel file.

          Comment


          • #6
            that is not protel format.
            may be somebody make fun with us?
            protel file has protel header.

            Comment


            • #7
              that is not protel format.
              may be somebody make fun with us?
              protel file has protel header.

              Comment


              • #8
                I renamed the file extension to .s01 which is what my 1990 version of protel expects. Tried to load it in but got "Bad file format".

                regards
                bugwhiskers

                Comment


                • #9
                  COIN HAWK PROTEL SCHEMATIC

                  It does not open on Protel 99se . It opens on Altrium DXP Software . Looks GREAT but can only be copied to a printer. Im working on Printing -then to a scanner- then to a image convertor , so the file can be uploaded to this forum. I should have a crystal clear copy posted tommorrow , I hope . This software does not save to image , you only can print a copy of whatever the schematic and or project is . When I was checking the protel file data Pulser is the one who posted this originally "AKA" Sean . Thanks Eugene [email protected]

                  Comment


                  • #10
                    OOPs Sorry guys I DO apologise. It is a Protel99SE file converted to DXP. No way to change back. My bad!!

                    If Amtech cannot post .GIF file I will try this weekend.

                    Comment


                    • #11
                      Posted several times

                      Is this the same?:
                      Attached Files

                      Comment


                      • #12
                        COIN HAWK PROTEL SCHEMATIC

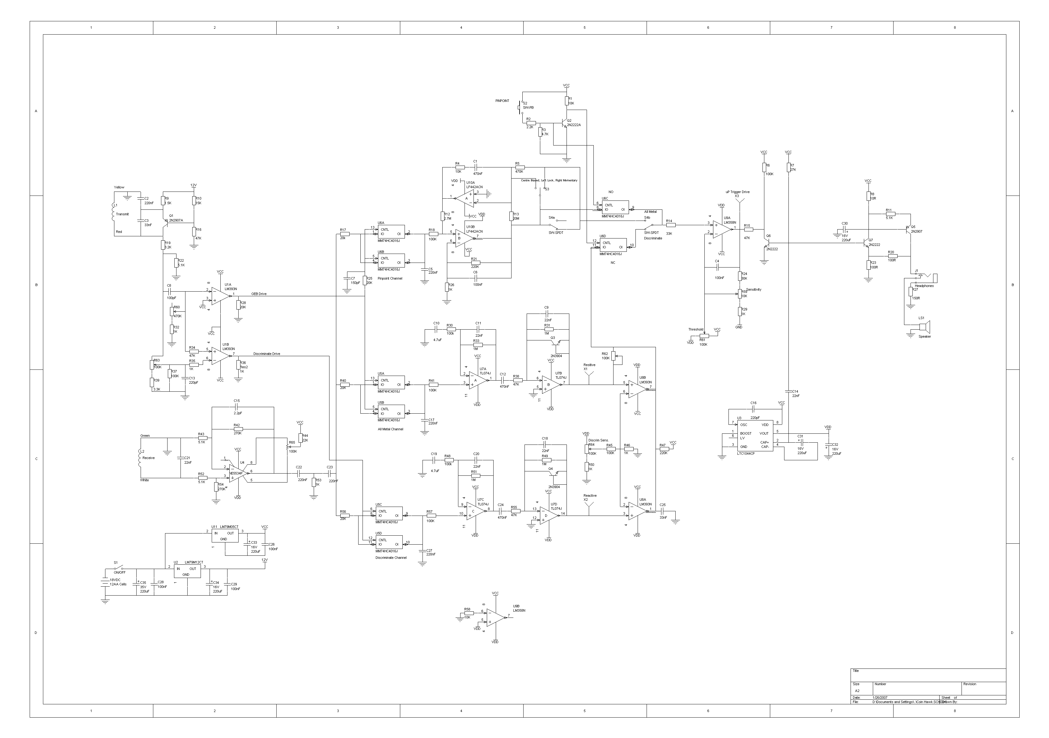
                        Great Esteban ! And here is mine in a GIF image . We saved Sean a little Work , but Altium software says the schematic has Errors on IC's - I/O "signal" . But we will figure that out, if thats the case. Bye Eugene [email protected]
                        Attached Files

                        Comment


                        • #13
                          In the thread CoinHawk-very interesting !!! (Modifications forum -don't know why is in this place-) start by hawk17966 10-09-2006 is the same info in jpg and pdf, now I'm not sure if Sean has a schematic with variations or corrections.

                          http://thunting.com/geotech/forums/showthread.php?t=12142&page=2

                          Comment


                          • #14
                            This is completly Coinhawk schematic with sound sistem remake.
                            Attached Files

                            Comment


                            • #15
                              Hi Guys,

                              I think you've all gone off the tracks slightly.
                              We already have the schematic, although Strujas has now added the audio modifications. What we were looking for is the PCB layout, and we know this has never been completed. It was hoped that Sean would have it in a schematic database format in order to save time re-entering this information. Hopefully he can find it this weekend.

                              Originally posted by amtech2005
                              It does not open on Protel 99se . It opens on Altrium DXP Software . Looks GREAT but can only be copied to a printer. Im working on Printing -then to a scanner- then to a image convertor , so the file can be uploaded to this forum. I should have a crystal clear copy posted tommorrow , I hope . This software does not save to image , you only can print a copy of whatever the schematic and or project is . When I was checking the protel file data Pulser is the one who posted this originally "AKA" Sean . Thanks Eugene [email protected]
                              An easier way to create a document from a program that will not save, but can only print, is to use CutePDF ->
                              http://www.cutepdf.com/Products/CutePDF/writer.asp
                              and it's FREE!
                              You can then print to a PDF file and read it in Acrobat.

                              Comment

                              Working...
                              X