Announcement

Collapse
No announcement yet.

Announcement

Collapse
No announcement yet.

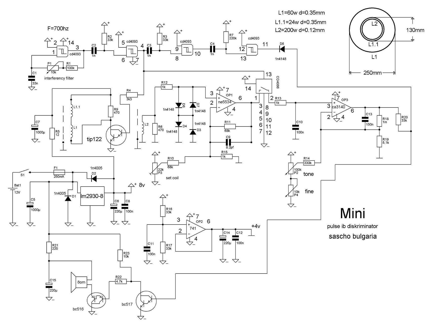
Pulse IB discriminator (by Sasho - Varna)

Collapse
X
 
  • Filter
  • Time
  • Show
Clear All
new posts

  • Pulse IB discriminator (by Sasho - Varna)

    I reposted the shematic again, as the waiting for the picture to download from www.imagehigh.com is somewhat boring.
    Original post is here:
    https://www.geotech1.com/thuntings/s...ad.php?t=12855

    Anyway thanks Sasho for this interesting circuit - looks like pretty decent coinshooter device.
    Questions that bother me:
    Whats the purpose of P3 (set coil) trimmer - how to adjust it?
    Can I use 9V regulator - any changes needed?
    Attached Files

  • #2
    ...

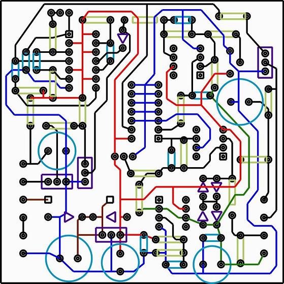
    I made the PCB (8x8cm, no-jumpers, one-sided)... hope it will work..
    Attached Files

    Comment


    • #3
      To Leto
      No changes in 9v low drop regulator.
      Adjustment with search coil:
      P1 and P2 set to middle. Set P3 until sound appears.
      Depth is silver coin d=10mm in 15 cm.

      Comment


      • #4
        ...

        Hi Sasho and thanks for fast reply..
        Board is finished but few components are still missing.
        Probably will test the device tomorrow.
        Attached Files

        Comment


        • #5
          Warning!!!!


          Warning Leto !!!
          This pcb will never work, unless correct few mistakes! It will probably burn NE5534 at once! You mixed up supply pins on it. Switch them by cutting their connections and fix it up....Also another mistake; R21 and R23 goes to battery not to +8V....
          Those are mistakes i spoted so far....maybe more,maybe not....
          Regards!
          Let us know how it works.
          regards!

          Comment


          • #6
            To Leto:
            Search coil has to be well compensated with L1.1.

            Comment


            • #7
              Damn...

              Hi Ivconic, thanx.
              True eagleye, as you spoted those mistakes.

              .. anyway I can not find that 9v low-drop regulator I thougt I had in my junque box. I have only "normal" 78xx ones.

              Will correct PCB and post it here ..

              Comment


              • #8
                To Leto
                Put 7808 regulator. Schematic will work in power interval
                10.5-12v.

                Comment


                • #9
                  close but no cigar...

                  Thanks Sasho, I folowed your advice with regulator ->
                  It works fine ... voltages are -4/+4V
                  I have corrected supply on 5534 and sound stage resistors.
                  BUT
                  oscillator does not work
                  Please recheck your shematic.

                  I do not have specified coil.. just took one simmilar from scrap
                  for testing as I can not see that oscillator is coil dependable..
                  Circuit as it is draws 45mA.

                  Comment


                  • #10
                    It is OK


                    Schematic is OK! I made it and it works....1cm coin at 15cm distance...
                    I used 8" Fisher spider coil to test it, and it is working fine...
                    It is detecting only non-ferrous metals, so it is "discriminator" for real...Main drawback is when iron is near coin, it cant detect coin. Iron "blanked" coin and no sound in spkr. Of course this is due design itself...Reminds me (by behavior) on Bukaneer...i made once in the past....
                    Simple,small,cute experiment....not useable on many types of terrains...but still interesting to build it...
                    No errors in schematic Leto...
                    regards!

                    Comment


                    • #11
                      PCB

                      Hi Ivconic, can you post pcb design and coils details, so we can try this tiny circuit.
                      Regards
                      Nelson


                      Originally posted by ivconic View Post

                      Schematic is OK! I made it and it works....1cm coin at 15cm distance...
                      I used 8" Fisher spider coil to test it, and it is working fine...
                      It is detecting only non-ferrous metals, so it is "discriminator" for real...Main drawback is when iron is near coin, it cant detect coin. Iron "blanked" coin and no sound in spkr. Of course this is due design itself...Reminds me (by behavior) on Bukaneer...i made once in the past....
                      Simple,small,cute experiment....not useable on many types of terrains...but still interesting to build it...
                      No errors in schematic Leto...
                      regards!

                      Comment


                      • #12
                        ?????

                        ?????
                        Hey Nelson...? Cant you see Leto's pcb? I made that pcb,only corrected supply pins at 5534.....Coil is original Fisher 8" spider coil.
                        Besides, Sascho already gave data for his coil here.....
                        I have nothing new to post here....

                        Comment


                        • #13
                          Hi Ivica .... how are you??
                          Last time i am very busy so i have not time for "detectors". I saw the circuit of Sasho and it is very interesting. But the gain is very low..... so can you try to put an amplifier in series with op3 and gain 100....500? If you have the pcb with the project then it is a easy modification. You may use every op.am that you have in your drawer.
                          Best Regards

                          Ohhh maybe Sasho made this modification and can tell us

                          Comment


                          • #14
                            .....


                            Hi Geo!
                            No i dont have mood for doing any extras arround this. This was only curiosity of my, to check this idea, nothing else...It is working, ok, have drawback as design...I will keep it as specimen in my collection...that is all.

                            But i am looking for S.Sabre pcb....Handmade i like most so far is G.Sabre...but pcb is huge for my taste...Analyzing both schematics;S.Sabre and G.Sabre i got idea to build S.Sabre....Simplier than G.Sabre yet very good...Only dont have small pcb for it...It should be small,single sided and accurate... Few people accepted to draw it for me, but so far nothing......
                            I dont like Eagle's final pcb draws...very nonsenced wirements and nets....I could done better manually...which i intend to do.
                            Maybe you have pcb for it?
                            Or any other Tesoro....but not Bandido!
                            Anybody have Cibola schematic? Tejon? Simillar?
                            Silver Sabre is most interesting for me cose i have few ideas to mod it...but still to keep same pcb...
                            regards!

                            Comment


                            • #15
                              Hi Ivica.
                              I have the pcb for Eldorado. I never tried it but you can check it first. The pcb is 2side and in Protel 99SE format. If you have protel 99SE please tell me to send it to you.... or other way to print it .... scan it ... and send it to you. But i want a little time (sorry)
                              My Regards

                              Comment

                              Working...
                              X