Front end receive gates
Hi Kev
The logic cct is good in itself in terms of generating pulses but it does not lend itself
very well when it comes to trying to change pulse widths or creating extra pulses not
to mention moving pulses about the place.
A MCU would be the ticket provided you had the flexibility to modify pulses or create
extra pulses,especially out on the field,plus the MCU would need to be able to generate
more than one pulse at exactly the same time.????,,,,not exactly a high point with sequential critters.
Could explain why m/lab dont use a MCU to generate there pulse trains.
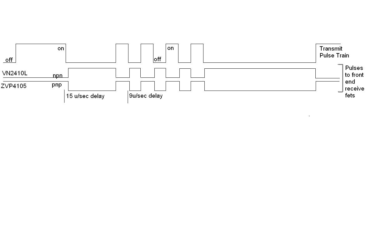
The pic below shows the pulse train for the front end receive fets,both fets open and close at the same time,the cct that controls the front end receive fets gets its signal from the logic cct {same signal as the trans cct},the signal goes into a R/C circuit so as to create a delay,this R/C cct is also controlled
by other ccts,the delay is used to prevent the front end receive fets opening during the high voltage
fly back,this is my interpretation anyway.
Zed
Hi Kev
The logic cct is good in itself in terms of generating pulses but it does not lend itself
very well when it comes to trying to change pulse widths or creating extra pulses not
to mention moving pulses about the place.
A MCU would be the ticket provided you had the flexibility to modify pulses or create
extra pulses,especially out on the field,plus the MCU would need to be able to generate
more than one pulse at exactly the same time.????,,,,not exactly a high point with sequential critters.
Could explain why m/lab dont use a MCU to generate there pulse trains.
The pic below shows the pulse train for the front end receive fets,both fets open and close at the same time,the cct that controls the front end receive fets gets its signal from the logic cct {same signal as the trans cct},the signal goes into a R/C circuit so as to create a delay,this R/C cct is also controlled
by other ccts,the delay is used to prevent the front end receive fets opening during the high voltage
fly back,this is my interpretation anyway.
Zed


Comment