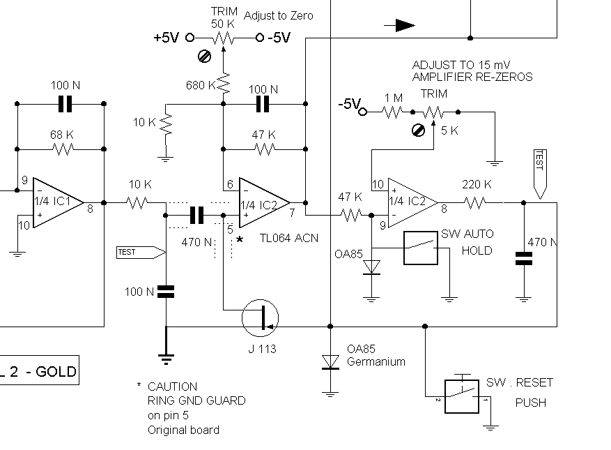
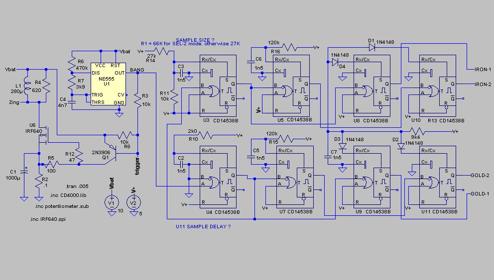
I did come across GOLDSCAN 4 SCHEMATIC on this forum a while back. Does any one know where it is located.
Thanks
Thanks
It's a natural fact. If not, then I am in the wrong line of work (which could explain why I don't have a job!)
I do not have a Goldscan IV, and even if I did, I doubt that I would have the energy or the resolve to extract a schematic by analyzing the circuit board. And so, I credit you for your accomplishment by reverse engineering the schematic.

Comment