Announcement

Collapse
No announcement yet.

Announcement

Collapse
No announcement yet.

You have the PCB,?

Collapse
X
 
  • Filter
  • Time
  • Show
Clear All
new posts

  • #16
    I have found PDF files. Inside a circuit board / But I want to copy it into the film.

    我发现PDF文件。内部电路板/但我想复制成片它。希望谁可以帮我[附上] 13324 [/重视]

    [附上] 13325 [/重视]
    Attached Files

    Comment


    • #17
      Originally posted by yhl View Post
      我发现PDF文件。内部电路板/但我想复制成片它。希望谁可以帮我[附上] 13324 [/重视]

      [附上] 13325 [/重视]
      good schematics for my archive... a content of it is 1.53 Gb now... by the way... THANKS. look also Surf PI schematic that is identical to this your Polish.
      look at this attached schematic too.

      good luck
      Attached Files

      Comment


      • #18
        Wykrywacz PI z Ep 8/2000

        Wykrywacz PI z Ep 8/2000

        Need more information and LM709 4 feet .7 pin voltage
        Attached Files

        Comment


        • #19
          Originally posted by yhl View Post
          Wykrywacz PI z Ep 8/2000

          Need more information and LM709 4 feet .7 pin voltage
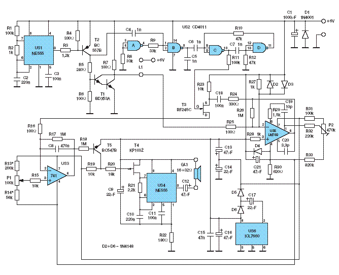
          Hi Yue Hailin.
          Here is your circuit digram drawn with larger dots to be visible where has connection.
          Pin 7 of US3 (LM741) and pin 7 of US5 (LM709) are connected to supply rail having increased (relative to battery) voltage. The increasing circuit is formed by US6 (ICL7660), D5, D6 and C17. The battery voltage 6V appears as intermediate supply voltage for US3 and US5.
          For filtering of negative supply voltage, pin 4 of US3 and pin 4 of US5 are connected not direct to zero rail. The filter is formed by R30 and C21.
          Attached Files

          Comment


          • #20
            console

            Slightly deviated from the topic. Scheme itself is not very interesting. Interested in console. I mean the device with an arrow (which is on video). There are practical ideas?

            Comment


            • #21
              Originally posted by yhl View Post
              Wykrywacz PI z Ep 8/2000

              Need more information and LM709 4 feet .7 pin voltage
              Do you need a PCB?

              Comment


              • #22
                problem: a valid sostitute of T4 KP103Z, UA741 and LM709.

                Comment


                • #23
                  Yes / I need to print the printed circuit board

                  Yes / I need to print the printed circuit board
                  Attached Files

                  Comment

                  Working...
                  X