Announcement

Collapse
No announcement yet.

Announcement

Collapse
No announcement yet.

chemelec help me

Collapse
X
 
  • Filter
  • Time
  • Show
Clear All
new posts

  • chemelec help me

    I created a Gary pulse 1, hoping to get your help. I changed the 2N3819, but the circuit is detected low. I already have two pieces of the same circuit board, they generally work the same.

  • #2
    I set the IC9, 0. 5 V
    YOU say, Connect a Voltmeter to Pin 6 of IC9 and Note the Voltage Reading, Now Bring a large piece of metal Near the coil, and this voltage should go Higher [Possibly up to 2 Volts.)
    I Now Bring a large piece of metal Near the coil, only 0.7 volts

    Comment


    • #3
      Originally posted by yhl View Post
      I created a Gary pulse 1, hoping to get your help. I changed the 2N3819, but the circuit is detected low. I already have two pieces of the same circuit board, they generally work the same.
      I am now using a 2N3819.

      Comment


      • #4
        Originally posted by yhl View Post
        I set the IC9, 0. 5 V
        YOU say, Connect a Voltmeter to Pin 6 of IC9 and Note the Voltage Reading, Now Bring a large piece of metal Near the coil, and this voltage should go Higher [Possibly up to 2 Volts.)
        I Now Bring a large piece of metal Near the coil, only 0.7 volts
        Maybe a Poor Coil?

        Comment


        • #5
          hello

          I was only 0. 5MM line. This parameter can it?
          Attached Files

          Comment


          • #6
            Originally posted by yhl View Post
            I was only 0. 5MM line. This parameter can it?
            First, I Don't understand the Language on your Drawing.

            What is 0.5MM line?
            Your Wire Size?

            0.5mm is about 24 AWG
            0.3mm is Even Smaller. But Not sure why that is on the Picture.
            And If that is what your using, its a Bit Small.

            I Recommend 20 to 22 AWG.

            Why Did you make a Shielded Coil?
            I Don't recommend a shielded coil on my detector.
            At least Not for General Detecting.

            Comment


            • #7
              hi

              Yes I know. This picture is I found. I have a folder, you can see.
              What is a Polish website.
              I did not do the coil, I just made a 0.8 mm. 30 laps. 28 cm of the common coil.

              http://www.elektroda.pl/rtvforum/topic1056104.html
              Attached Files

              Comment


              • #8
                hello

                Flat coil is difficult to build, you have no easy coil parameters?

                Comment


                • #9
                  Originally posted by yhl View Post
                  Flat coil is difficult to build, you have no easy coil parameters?
                  This makes a fairly good coil.

                  http://www3.telus.net/chemelec/Proje...l/New-Coil.jpg

                  Comment


                  • #10
                    Thank you

                    Do you detect a coin 30 cm, what is the frequency used? coil is 34 8-inch flat circle 0.8 mm cable?

                    Comment


                    • #11
                      Originally posted by yhl View Post
                      Do you detect a coin 30 cm, what is the frequency used? coil is 34 8-inch flat circle 0.8 mm cable?
                      My Flat wound Radial Coil has an 8" Outside Diameter, with 38 turns, 20.5 AWG.
                      Inductance is 402uH.

                      Frequency is 100 Hz and Sightly better results with 1000 Hz.

                      I can Detect a "CANADIAN Quarter" at 30cm. (This is Made with NICKEL Metal.)
                      I can Detect a "US Quarter" at 25 cm. (This is Made with ZINC or Copper Metal)
                      (Both these QUARTERS Measure about 0.95 Inches in Diameter. (23mm Dia)
                      The Frequency is 100 Hz but get Sightly better results with 1000 Hz.

                      WHAT IS THE COIN YOUR USING?
                      AND WHAT TYPE of METAL is it?
                      And WHAT DIA?

                      Comment


                      • #12
                        hi

                        Is a dollar coin. Nickel 23 mm. In the 20 cm sensor. 10 cm piezoelectric speaker tweet. Detected 1 meter metal.
                        Nails than the money easy to detect. Because of the problem is the coil.
                        I need to build a flat coil,

                        Comment


                        • #13
                          Originally posted by yhl View Post
                          Is a dollar coin. Nickel 23 mm. In the 20 cm sensor. 10 cm piezoelectric speaker tweet. Detected 1 meter metal.
                          Nails than the money easy to detect. Because of the problem is the coil.
                          I need to build a flat coil,
                          WHAT?
                          Doesn't make Sense to me.

                          Comment


                          • #14
                            hello

                            I can not express what I mean, the U.S. quarter (zinc I believe) in air distance of 10 inches
                            Is the piezoelectric speaker. Drop the sound or scream?
                            Detected when the coin is that few inches screamed?
                            I want to know
                            coins Screaming in the few inches?

                            Comment


                            • #15
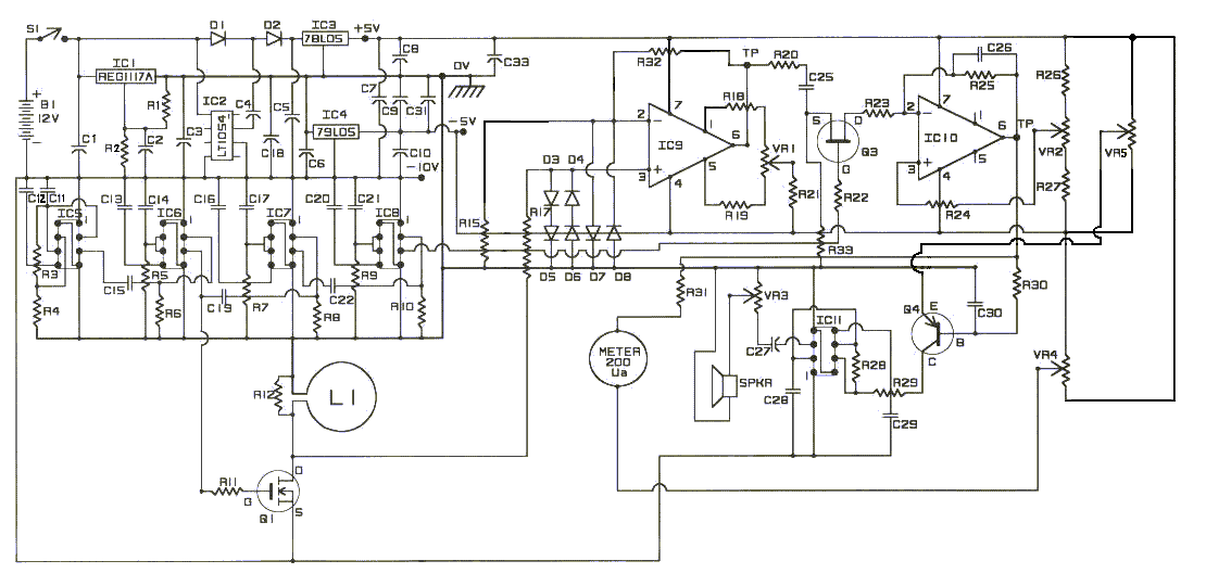
                              hello

                              VR5 can increase the sensitivity of it?
                              Attached Files

                              Comment

                              Working...
                              X