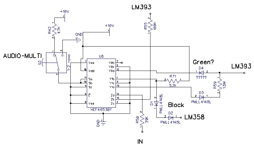
Please tell me that the diodes in a gold mask, I see the green and black stripe?
Announcement
Collapse
No announcement yet.
Announcement
Collapse
No announcement yet.
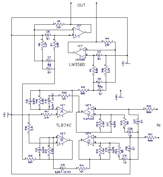
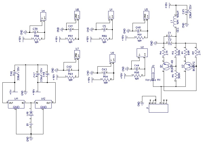
Golden Mask Schematic
Collapse
X
-
I ended circuitry golden mask 4wd pro, all done in diptrace, now ordered the board in China, and gather to test the first 10 units. The size of the board until 10 * 10cm. All depends on the diodes, the original charge was not my why could not it be completely dismantled. Tried to put in place the green - 4148 and it worked, set - diodes with green ring BAV105, BB240 work.
Comment
-
very goodOriginally posted by vlamvers View PostI ended circuitry golden mask 4wd pro, all done in diptrace, now ordered the board in China, and gather to test the first 10 units. The size of the board until 10 * 10cm. All depends on the diodes, the original charge was not my why could not it be completely dismantled. Tried to put in place the green - 4148 and it worked, set - diodes with green ring BAV105, BB240 work.
when you test it , put here results/
can you explain about this ? set here mor pics
regards
Comment
-
[ATTACH] 31924 [/ ATTACH]
[ATTACH] 31925 [/ ATTACH]
[ATTACH] 31926 [/ ATTACH]
This is somewhat schemes PX, Fixed ground balance, green diode.
Comment
-
This photo GM4Pro
Comment
-
Comment
-
Thank you all, drew from the board and checked with a green ring on the zener diode is 3.5V. (scheme assembled: a resistor and zener diode, filed 10V output 3.5V)
In the mask 4pro - two zener diode is used: this first, second at 5.5V stands on the battery indicator.
Comment


Comment