If this is your first visit, be sure to
check out the FAQ by clicking the
link above. You may have to register
before you can post: click the register link above to proceed. To start viewing messages,
select the forum that you want to visit from the selection below.
Hi all
Built Alberg Surf PI version, and had some problems that were solved, and I want to share with you, it may be useful.
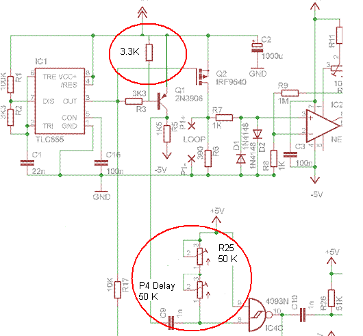
Transistor Q1 2N3906 saturated apparently was solved by adding an R of 220 ohms in the circuit "E", issuer, the cause may be the NE555, I'm using.
The delay time set by C9, R25, and potentiometer 10K Delay, is very short, with no or very low sensitivity.
This is solved by changing R5, 50K preset, potentiometer Delay, other of 50 K.
Now Surf PI, is working well.
Deputy scheme with corrections.
Regards
Jose
You made the long board ? http://www.geotech1.com/forums/showt...chematic/page2 ? There must be no problems with it.
But for the SurfII board , think indeed that the delay resistors for the Surf II can be better as you tell ! I just checked with some coils that are not that fast and think you are right ! Must say that I used with faster coils the original value's and had no problems, but agree with you : better to expand the adjustment range!
what were your problems with Surf PI ?
It was working with low sensitivity or not working at all ?
Sdesic
I had several problems in the Surf Pi, what I describe is what I had to correct in the scheme, other issues were my own mistakes and incorrect installation of some components.
I can assure that is not working properly Q1 (2N3906), the pulse is not observed with the oscilloscope to the collector. I think it's due to poor polarization possibly NE555. I could not find the TLC555.
By placing R 220 ohm emitter circuit, collector pulses appeared correctly.
I also observed with oscilloscope, pulse "Delay" was very close to the pulse of "TX", between 10 and 15 us.
After adjusting to 18 ns delay time or more, the detector began to run correctly, for this reason I replaced R 25 for a "presets" for 50K. Furthermore, delay 10K, 50K for replacement.
I think this issue of delay, must be analyzed by the "Guru". There seems to be a bug here, or am I wrong in my reasoning.
Without these changes, my Surf Pi, does not work.
Regards
ApBerg
I saw this pattern before and it helped me to make changes.
My homemade coil may be causing more delay.
I like this PCB, gracias for posting.
Regards
Jose
Surf Pi Pro detecting 1 EURO coin at 15-17 cm
Coil is basic 0.4mm enamelled cupper wire 20 turns
Standard configuration IRF9460 and 390 ohm resistor.
How can I make it better in detecting ?
Surf Pi Pro detecting 1 EURO coin at 15-17 cm
Coil is basic 0.4mm enamelled cupper wire 20 turns
Standard configuration IRF9460 and 390 ohm resistor.
How can I make it better in detecting ?
Sdesic
How many laps its coil, if is 20 cm in diameter, should be 25 laps to get 320 uH alrrededor, By my calculations with the program MiSCeL.
I found that influences the performance of existing pulse amplitude in Q1 2N3906, change the previous mode, placing a 3,3K resistance emitter-base, and SurfPI worked better. Again this may be because I'm using the NE555.
I still think we have to increase the delay time, but now works in the original form.
Also influences the pulse width of TX, I am testing with R2 to its maximum value, with higher power consumption.
Adjust the gain control to maximum and check if you can adjust the threshold., otherwise you will have to decrease the value of R18, (47K).
Regards
Sdesic
How many laps its coil, if is 20 cm in diameter, should be 25 laps to get 320 uH alrrededor, By my calculations with the program MiSCeL.
I found that influences the performance of existing pulse amplitude in Q1 2N3906, change the previous mode, placing a 3,3K resistance emitter-base, and SurfPI worked better. Again this may be because I'm using the NE555.
I still think we have to increase the delay time, but now works in the original form.
Also influences the pulse width of TX, I am testing with R2 to its maximum value, with higher power consumption.
Adjust the gain control to maximum and check if you can adjust the threshold., otherwise you will have to decrease the value of R18, (47K).
Regards[ATTACH]24368[/ATTACH]
Jose,
this coil is 21 laps, 0,4 mm, diameter 20 cm
tried with 23 laps also, similar results.
I have no LRC meter but is on the way so I can measure it.
My R2 is timmer 5k but now around middle point or less 2k3,
will try to fiddle with it before implementing plan B with 3k3 in emitter and another pot in delay.
If I open gain to max I get detector to oscilate without metal around,
with treshold I can reduce that but not too much.
Comment