Announcement
Collapse
No announcement yet.
Announcement
Collapse
No announcement yet.
Whites 1000 PCB
Collapse
X
-
Originally posted by 6666 View PostI have the 2000 pi the next model up from 1000, which is a good detector,
could you please attach the lay files thanks
Hello 6666. It seems that no one else knows this MD around here ... Sure I can publish the lay files.
Here I attach the files and photocopies of where I extracted the PCB's. According see in photocopies, is a very detailed project done with great care. I think I will start building to see if it works.
White's 1000.rar
Regards,
Fabián
Comment
-
Fabián
Thanks for the files much appreciated.
The 1000 has been around for a long time
and work well, the main difference between the 1000 and 2/3000
is the 1000 had a mechanical knocker that you put inside your wetsuit
in the 2/3000 they went to tones in head phones.
With my 2000 to tune it, you put the coil on the ground and turn
the control to tune, wait a few seconds for it to settle
then turn the control back to operate.
The clock runs at 30Khz and is divided down to 3khz TX pulse via the 4017.
Comment
-
Comment
-
In the PI1000 the mechanical transducer was a 6 volt 4PDT relay. It was loud under water.
These are hard to find now, but digikey still list them
http://www.digikey.com/product-detai...B-6V-ND/649075
It would be fun to replace the CD4017 fixed timing with an adjustable 8 pin pic chip.
Comment
-
Loop
Originally posted by reza vir View PostWhat is the complete loop؟
The instructions for winding the loop are on page 5 of the attached copies above.
WARNING: My boards are still not tested. I THINK they are fine, but I can not confirm now. Any comments about errors detected will be welcome.
Regards,
Fabian
Comment
-
Bugs
Some bugs fixed...Originally posted by Fabian View PostThe instructions for winding the loop are on page 5 of the attached copies above.
WARNING: My boards are still not tested. I THINK they are fine, but I can not confirm now. Any comments about errors detected will be welcome.
Regards,
FabianAttached Files
Comment
-
News
The news is that the boards are of the White's 2000, not 1000 (according to the diagram posted here by 6666) and is entirely consistent with the PCB´s of the copies and my PCB´s, which are not yet fully confirmed (yesterday I found two or three gross errors).
I Will keep you posted.
Regards,
Fabian
PS: 6666, Have you got some pictures of your 2000 pcb¨s? Maybe with some photo´s we can confirm that.
Comment
-
Hi Fabian
Thanks for the info
sorry i dont have pictures of the pcb,
6666Attached Files
Comment
-
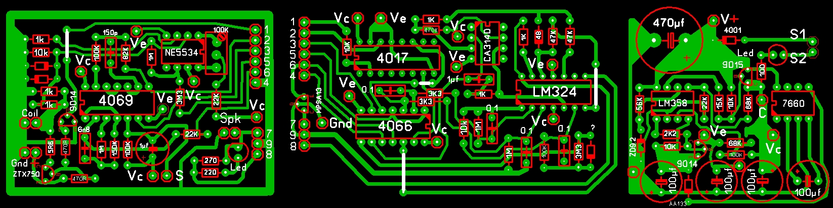
The final PCBs
I think it's all good, I did not find errors. I found inconsistencies between drawings of PCBs and diagram are the values of some resistors I guess I'll have to experiment when assemble. Now I am a bit complicated with time, but when I can, I will build and test.
Ah! I forgot: from now on, this thread should be called Whites 2000
Regards,
FabianAttached Files
Comment
-
There is a 1000 being tested on youtube with the relay knocker.
http://www.youtube.com/watch?v=q951fA2lMW8
Comment

Comment