Originally posted by chemelec
View Post
Thank you

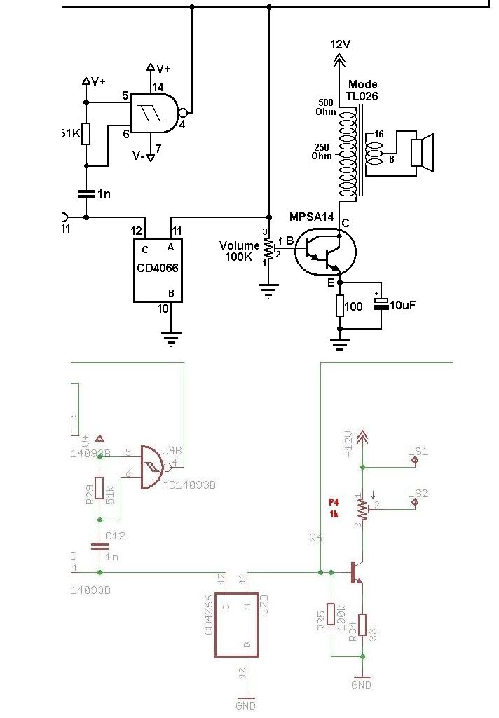
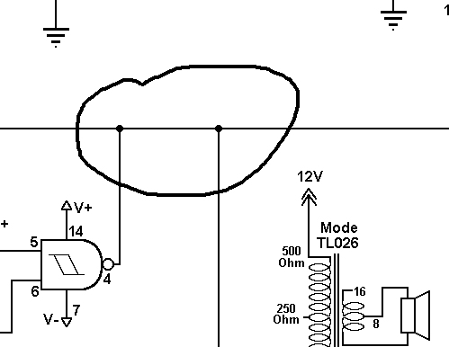
can i use the output to the speaker directly without using TL026 ??
How much deep it can detect ??

Comment