Announcement
Collapse
No announcement yet.
Announcement
Collapse
No announcement yet.
PIC12F675 VLF
Collapse
X
-
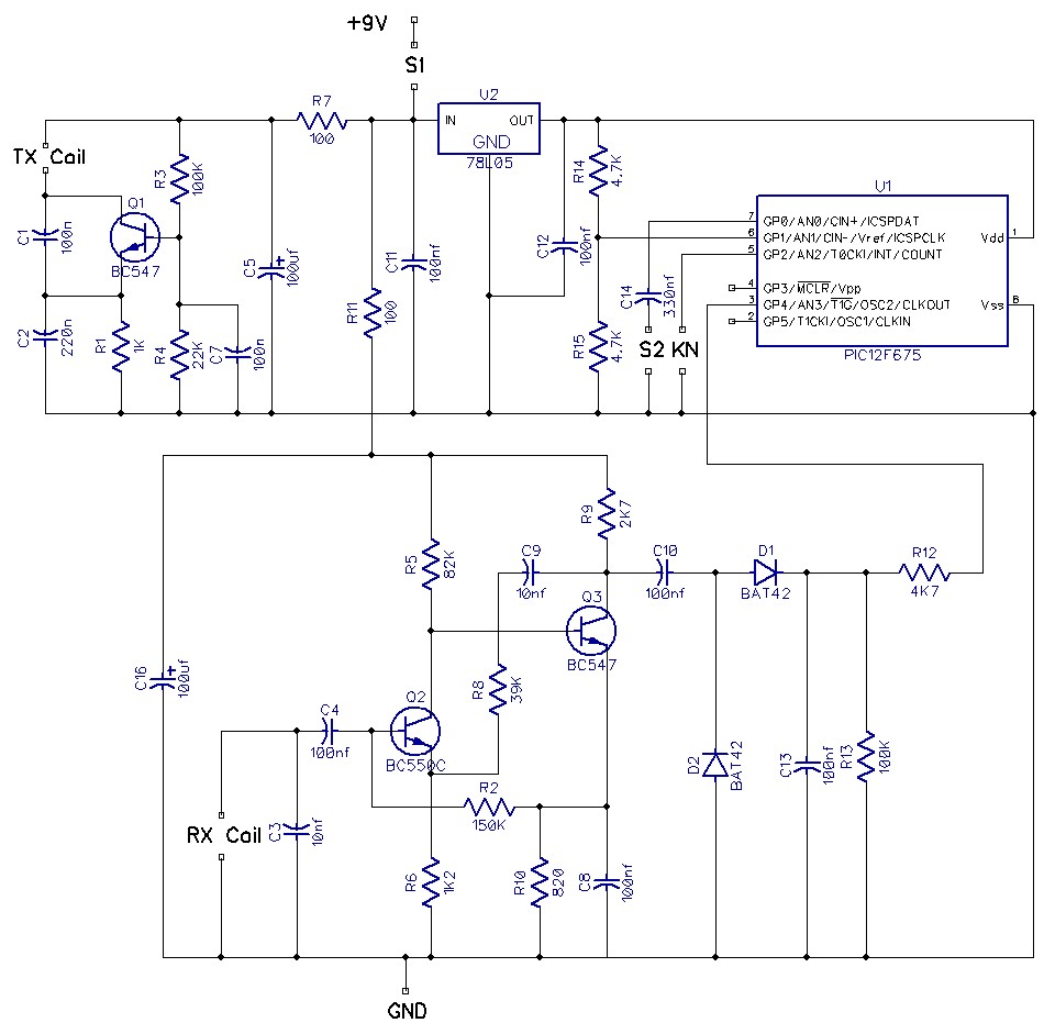
I was so curious about this detector so I have redrawn schematics from PCB.
Finally it appears to be some cheap VLF that using only amplitude of signal in RX coil to detect target.
Because no phase readings so there is no discrimination and probably no ground balance, as I can understand.
Good for the guys who love to run in "all metal" mode with their VLFs (and even multifrequencies like Fisher CZ or Excalibur).
But what reason to make simple VLF detector with complicated (balanced) coil if it is much easier to make simple PI detector with simple mono coil.
Hope some schematic blocks will be useful for further design of something more practical.
(Someone add ground balance and target ID to this detector
)
Comment
-
-
-
hello
i have mounted all components and made first test
and must says yes it works
easy to adjust
balancing tx rx coils is very easy made by tone indication
or measuring induced voltage on rx
i have changed the resistor 39k to a pot with 100k for more gain
the detector hhas following functions
s2 for setting the threshold barrier also jused as a pinpointer if you get closer to obejct press s2 button and the new barrier it set more down
s1 on off switch should be combined with a reset pushbutton (disconnector)
pot 100k for gain(sens) adjust
all works fine with a small enclosrue and a single 9v block
not depth but i sure i will find some points for improvements
btw has anybody some suggestions to pump more power to the tx coil
if i calculated right with the frequency it works in the common 1/ 1,2 freqeuncy shift tx/rx as i know it from tesoro projects here but around 6khz area
kind regards
Comment
-
had time to made a video
http://www.youtube.com/watch?v=tbRtS...ature=youtu.be
i hope to get some comments
think there ist some space for improvements
it is very basic but it fits to most beginners (in electronic and metal detecting) because it is so easy
good night
Comment
-
"...btw has anybody some suggestions to pump more power to the tx coil..."
Lower R3 and rise R4. It will affect power a bit, not much but a bit.
Try to experiment with R7 too, lower it.
Q1 can be some higher gain, maybe?
And that's about all what you can try with present setup.
I am interested in the design but not in that version.
I prefer simpler version with one coil, to serve me as ppointer only.
Has anybody made it as pp? Any video?
Comment
-
Not bad at all for such a simple device. From where you get .hex file for PIC, is there any website related to this project? Maybe basic for detector, but looks like very good starting point for decent pinpointer probe.Originally posted by bernte_one View Posthad time to made a video
http://www.youtube.com/watch?v=tbRtS...ature=youtu.be
i hope to get some comments
think there ist some space for improvements
it is very basic but it fits to most beginners (in electronic and metal detecting) because it is so easy
good night
Comment
-
The problem with this design is going to be a lack of ground balance capability. It will work fine in an air test, but bringing the coil close to ground will kill the sensitivity to non-ferrous targets, unless you can keep the coil parallel (and a constant distance from) the ground.Originally posted by Tepco View PostNot bad at all for such a simple device. From where you get .hex file for PIC, is there any website related to this project? Maybe basic for detector, but looks like very good starting point for decent pinpointer probe.
Comment
-
bernte_one
I have see your youtube video
http://www.youtube.com/watch?v=tbRtS-yrzJQ
Could you please post a link to the software for this project.
Is there any more construction information located anywhere on the net ?
thank you
I am trying a google translation, I hope it translates ok
bernte_one
Könnten Sie bitte einen Link auf die Software für dieses Projekt.
Gibt es noch mehr Bau-Informationen überall im Netz befinden?
danke
Comment

Comment