Originally posted by Beenthereuk
View Post
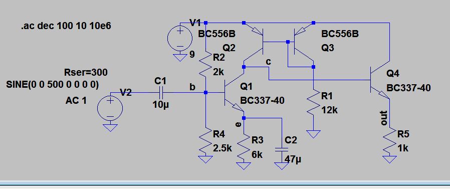
nice circuit but the LT1028 will do better. That's the reason, why they exist.
The transistor stage isn't stable (highly temperature dependent, have a look at the hFE).
There is no feed-back-loop control for the gain (unstable gain).
The current mirror stage requires a matched transistor pair (preferably on the same die).
Power supply rejection ratio suffers!
Solve the issues and you are on the game again.
Cheers,
Aziz

Comment