Originally posted by Tepco
View Post
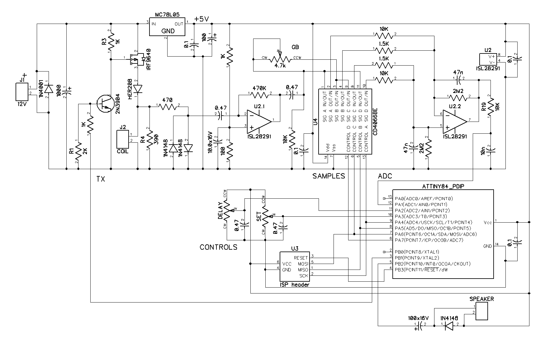
Also with using low noise opamp ISL28291, didital processing of signal, new sampling ideas there is a hope to improve depth, speed of reaction on targets and other parameters with using cheap and simple schematic.

Comment