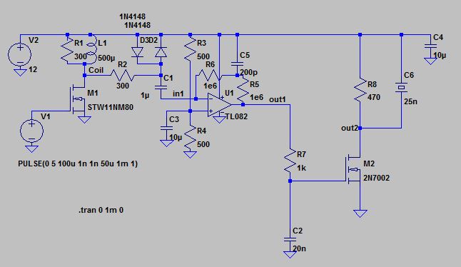
Just tweaked the gain on a TL082 (for those of you who prefer op-amp simplicity) and changed to a single stage piezo driver which should be loud enough given the voltage dropped across the transducer.
The feedback resistor split and capacitor decoupling boost the gain but can lead to instability if large values of C5 are used, 100 pf to 200 pf should be more than enough. Drive it with any 50 uS pulse generator at any frequency < 2 KHz.
Uses a 12 V supply. Would be interesting to note the boost in sensitivity if 18 V is used.
R7 is a 10K pot.
Any coil with 600 uH > L > 300 uH should work.



The feedback resistor split and capacitor decoupling boost the gain but can lead to instability if large values of C5 are used, 100 pf to 200 pf should be more than enough. Drive it with any 50 uS pulse generator at any frequency < 2 KHz.
Uses a 12 V supply. Would be interesting to note the boost in sensitivity if 18 V is used.
R7 is a 10K pot.
Any coil with 600 uH > L > 300 uH should work.



I believe we don need it yet.
Comment