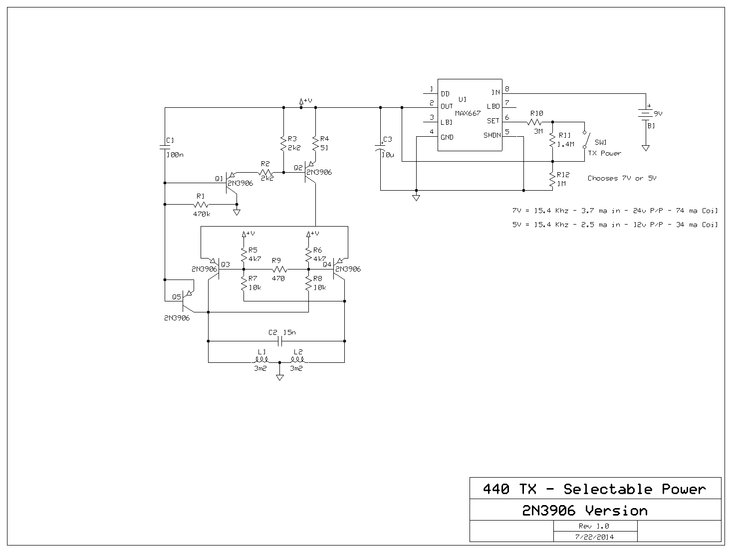
I made this PID transmitter just to see what it would do.

Using it on my Minelab TX coil at 1.18 uh (2.5 ohms) I got the following results;
Using 9V ps
1 uf cap
4.6 khz
22.2v P/P
19 ma!
0.47 uf
6.7 khz
25v P/P
0.22 uf
10.1 khz
26.4v P/P
0.1 uf
14.5 khz
28.9v P/P
11.3 ma
I'm not sure it was working correct (I just made it!) as the Amplitude adjustment
did not do anything. I could adjust the duty cycle and get crazy voltages (46v!)
but the coil started buzzing and current shot up higher than my meter could measure
(24 ma).
It might be worth a try on TGSL to see if any depth is gained but it does use a lot
of current. The H Bridge or AB/C Minelab oscillator might be a better choice...
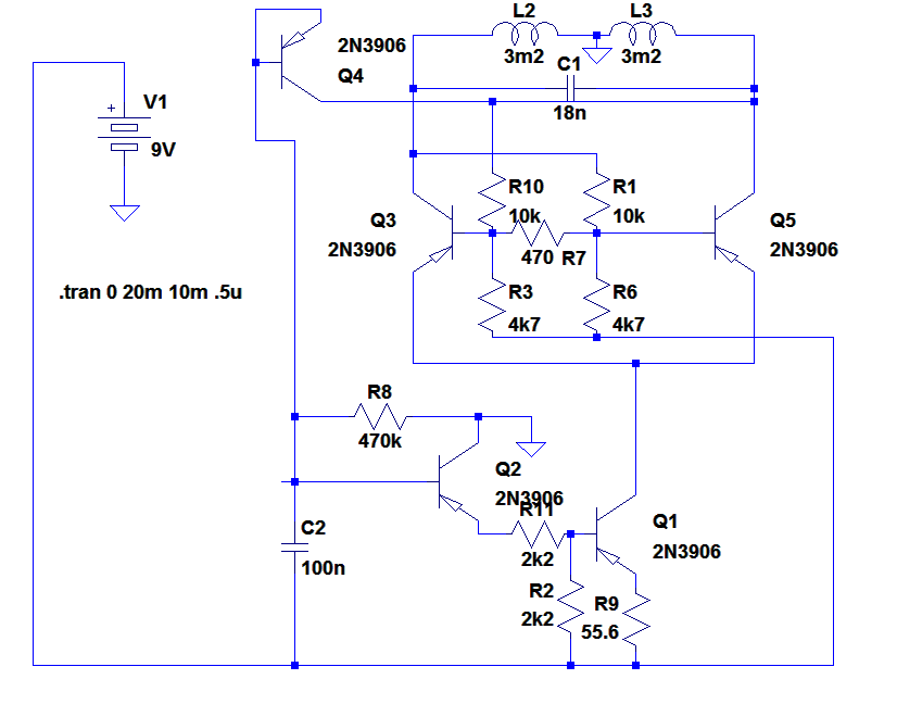
I might try this one next. Aziz designed it. It's simple and supposedly puts a lot of
current into the coil but doesn't use much juice. You do need a center tapped TX
coil though so it's not for everyone...
Using it on my Minelab TX coil at 1.18 uh (2.5 ohms) I got the following results;
Using 9V ps
1 uf cap
4.6 khz
22.2v P/P
19 ma!
0.47 uf
6.7 khz
25v P/P
0.22 uf
10.1 khz
26.4v P/P
0.1 uf
14.5 khz
28.9v P/P
11.3 ma
I'm not sure it was working correct (I just made it!) as the Amplitude adjustment
did not do anything. I could adjust the duty cycle and get crazy voltages (46v!)
but the coil started buzzing and current shot up higher than my meter could measure
(24 ma).
It might be worth a try on TGSL to see if any depth is gained but it does use a lot
of current. The H Bridge or AB/C Minelab oscillator might be a better choice...
I might try this one next. Aziz designed it. It's simple and supposedly puts a lot of
current into the coil but doesn't use much juice. You do need a center tapped TX
coil though so it's not for everyone...

Comment