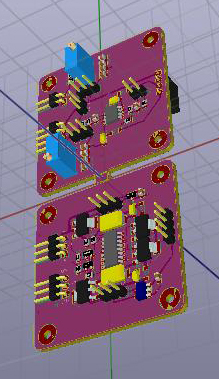
I am about to get my experimentation environment where I want it. Recent discussions by Dave J. and Carl peaked my interest in the TX used in the Fisher impulse and the CZ5. I decided to put together a platform that would be as flexible as possible in experimenting with both PI and VLF configurations. It is comprised of 2 stackable boards (each a about 48mm x 48mm); a TX borad and a RX/ coil config board. The TX voltage (and thus TX power) is configurable by jumpers to be at battery (can be +/- 9V or +/- 7.4V LiPo) voltage or +/- 5V. The Coil configuration (select-able by jumpers) can be PI Mono, PI IB, or VLF. There are four optional capacitor mounting footprints for both the TX VLF and RX VLF sections that can be used for resonant tuning. All components are SMD. I plan to send the gerbers to the board house this week for a batch of 10 boards (10cm x10cm), (which will result in 20 TX boards and 20 RX/Coil selection boards). The design is done with KiCad (kicad files attached).
Thanks to both Carl and Dave J. for the inspiration.
Thanks to both Carl and Dave J. for the inspiration.

Comment