Announcement
Collapse
No announcement yet.
Announcement
Collapse
No announcement yet.
Magnum on steroids!
Collapse
X
-
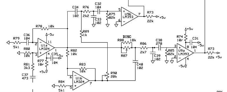
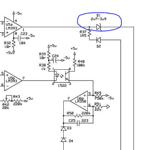
Check the zener diode for 4053 and 358 microchips.Originally posted by Jakson30 View PostGood evening! There was a problem with the device. Discrimination does not work. If you turn the handle by 20 percent, copper is cut out. This occurs only at a high frequency (18 kHz)
Which capacitor is on the diskrim?
Comment









Comment