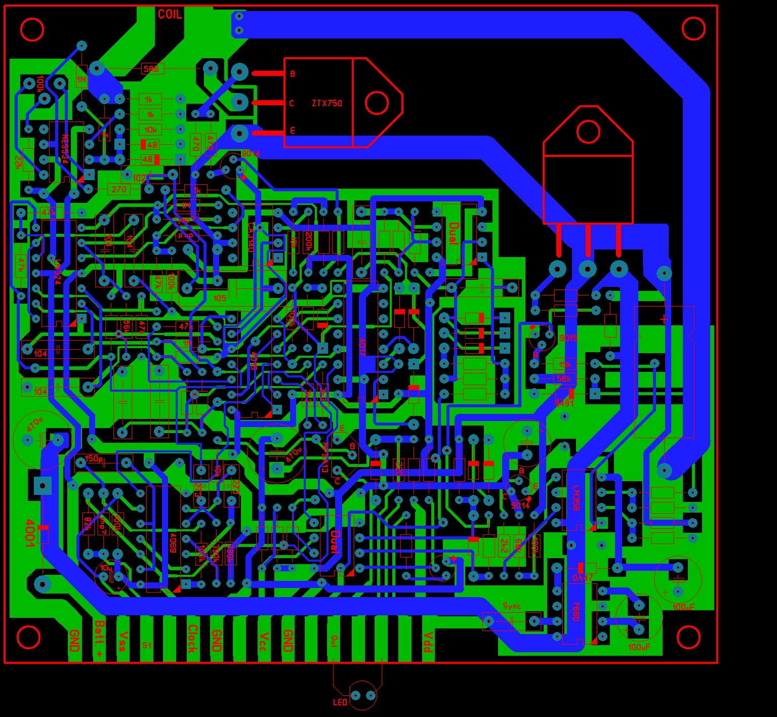
It's also possible R24 was never installed, instead with a jumper? I was thinking IC4 is a CD4538 or similar and IC6 a CD4066.
I didn't open your lay file, only your jpg.
Eric may remember this unit?
Nice puzzle
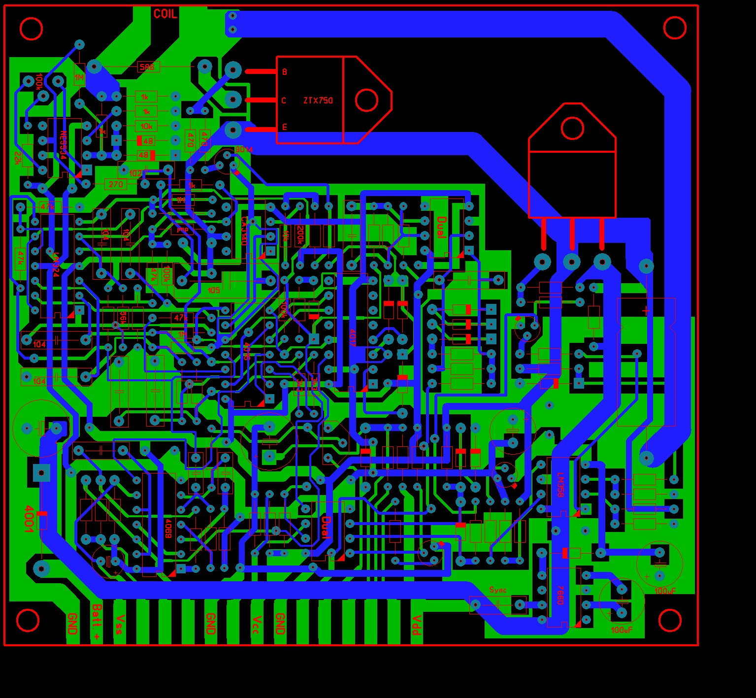
I didn't open your lay file, only your jpg.
Eric may remember this unit?
Nice puzzle

Comment