waltr and roderico :
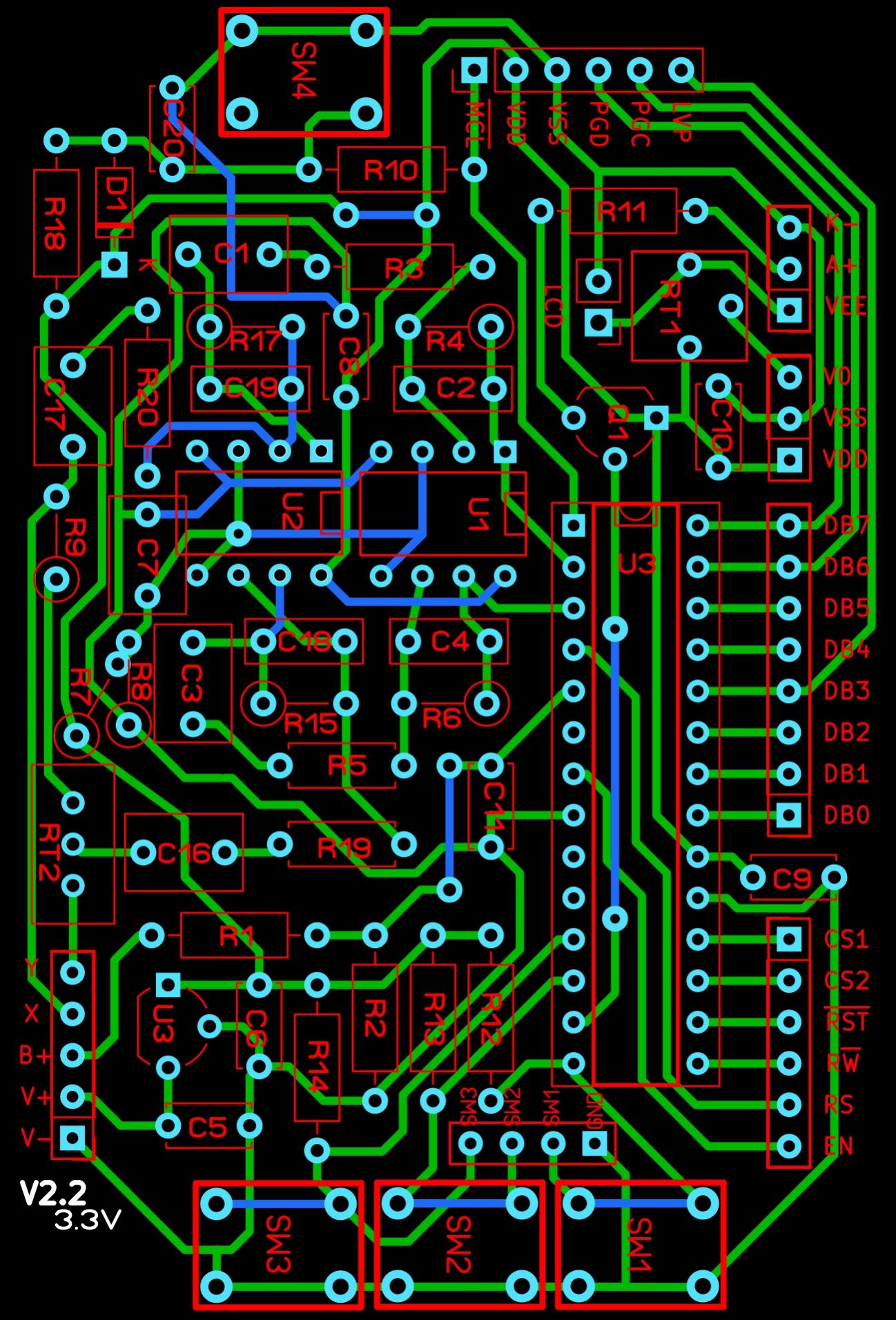
I did my PCB of V2.2 mixing the universal display PCB from waltr for my oled display and the VDI from roderico with 3.3V power suply. But somme PIC18 pin's have diff?rent assignement like pin 13 and 14. So did the .hex roderico uploaded for PIC18F26K22 will work on the two configuration or I need to choose one ?
Same I do not understand where to add Q1 on the waltr universal display PCB.
I join the two diagramme here
Univer_Display.pdfvdi-sch-2.2.pdf
Thanks.
Alban
I did my PCB of V2.2 mixing the universal display PCB from waltr for my oled display and the VDI from roderico with 3.3V power suply. But somme PIC18 pin's have diff?rent assignement like pin 13 and 14. So did the .hex roderico uploaded for PIC18F26K22 will work on the two configuration or I need to choose one ?
Same I do not understand where to add Q1 on the waltr universal display PCB.
I join the two diagramme here
Univer_Display.pdfvdi-sch-2.2.pdf
Thanks.
Alban

Comment