Surf PI 1.2 - Big Jitter on pin 1 of LM358. How to get rid of it?
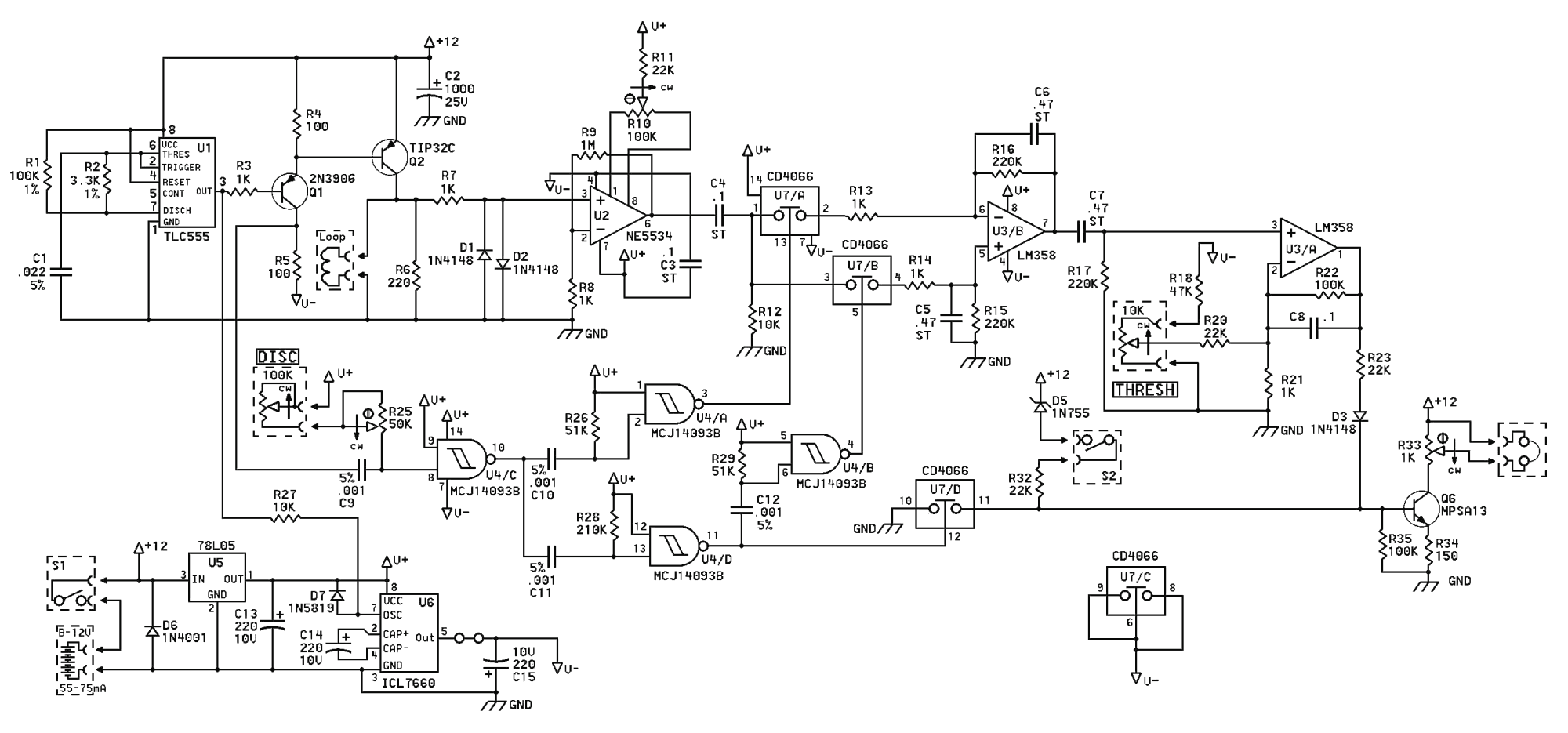
It's the signal taken from PIN 1 of the LM358 after the 22k resistor (before the diode).
Here's what it looks like:
That yellow line jumps up and down like crazy.
This messes with my threshhold.
It does not occur when coil is disconnected.
What can be done about this?
It's the signal taken from PIN 1 of the LM358 after the 22k resistor (before the diode).
Here's what it looks like:
That yellow line jumps up and down like crazy.
This messes with my threshhold.
It does not occur when coil is disconnected.
What can be done about this?





Comment