Originally posted by BKY1337
View Post
Announcement
Collapse
No announcement yet.
Announcement
Collapse
No announcement yet.
Surf PI Micro Var. 1.00
Collapse
X
-
I finished my board and tried it with the 676.hex file.
I can hear an error sound when i connect power. I have no clue how i could tune the board.
Maybe my power source is faulty because the voltage drops to 5 V when i connect the board.
I have adjusted maximum current to 0,1A and voltage is at 12 Volts.
Comment
-
I tried the other hex file and i got a steady sound with it.
One problem was my power source. It drops to 3-5 Volts when i connect something.
I decided to use a 12 Battery and i got the same sound when i disconnected the battery. I think it is the low battery sound.
+5 Testpoint is 5,9V
-5 Testpoint is 1,6V
I used my Baracuda coil (330uH).
After a few tries the steady sound disappeared.
Comment
-
Your circuit may have a short somewhere.the supply voltage should be steady and should not drop so low when connected to circuit. Isolate the part of the circuit responsible for the power supply. If battery voltage still drops, then the problem is in that part of the circuit. Is there a schematic?
Comment
-
Remove the MOSFET, then check again voltages+5,-5v. Check pin 13 of chip on scope. Check at collectors of t3 t4. It could be that the pic micro is not programmed proper. You should see the drive pulse from pic at t3 t4 on scope. If no drive pulse then you will not get -5v either. Check components d1,d2,d3,c2,c5 for correct orientation on pcb. If you cannot connect the 12v supply to circuit without it dropping low, then you have a short somewhere that's pulling down the voltage. You'd have to remove the pic at this stage and all other chips. You must first have 12 v supply established as matter of fact before anything else.
With all chips removed, you should get +5v and 12v but not -5v. If you have these voltages, then install the pic chip. Recheck voltages.
Just some hints to help you isolate the problem. Good luck
Comment
-
The voltage drops only with my faulty homemade bench power supply. I know that because i got the same problem with it when i connected a 12v fan. It does not turn the fan on with 12v.
I dont have a voltage drop with 8x AAA batteries.
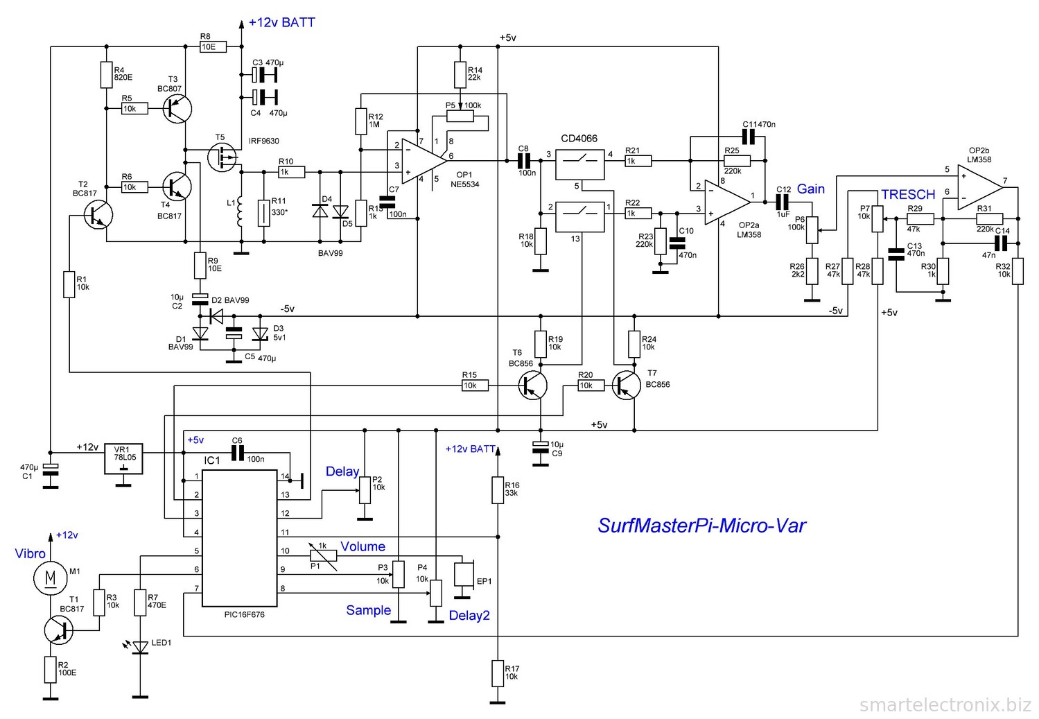
Schematic is here:
I dont have a led at the board and no vibro motor.
I think i also need to adjust the trimmer but i dont know which pin and which voltage.
Was it PIN6 ?
I dont want to remove something now because i damaged my baracuda when i desolderd the mosfet.
I think the main problem is the negative voltage. Can you tell me where it is generated?
I can hear the clear sound of the microcontroller when i connect the battery and when i disconnect it.
I maybe accidently connected plus and minus (battery connector) at the board when i tried to measure minus voltage.
The steady sound disappered after that. I also had one probe at plus and one at the minus voltage testpoint.
Comment
-
Ok, i will carry on tomorrow. I used a pickit 3.5 (China clone). I had to set the input voltage to 4,75 instead of 5 Volts.
Also the verify operation does not work. But i dont think that this causes my problem.
I will also try to measure the pulse from the pic.
Comment
-
The trim is for samples, nothing to do with -5v supply. I suspect your pic isn't programmed. Maybe Chinese programmer have little problem with some pic chips. Do some googling of China pickit and your chip to see what others have to say.
Comment
-
Simplify the trouble shooting.
Disconnect the coil and pull ALL the chips off.
Then apply power and measure at each chip for the correct Voltage. Measure across each chip
s Vcc to Vss and each Vcc & Vss to ground.
If you still have the Voltage drop then look for a solder short.
If Voltages ok then put in just the PIC and check that pin 13, the pulses to the TX are correct with your O'scope.
Now check with O'scope across the damping R (without coil). This should show the TX pulse.
If still ok then put one chip at a time back in starting with the pre-amp and work toward the PIC's ADC input (OP1 then OP2).
Re-check that every chip is installed correctly and not backwards (easy to do).
Comment
-
Thanks. I will do that tomorrow, because its late here.
I also have to say that i never had a problem with a voltage drop.
This was problem of my bench power supply. When i connected something then the voltage dropped there. Not at my board , and not with 8xAAA battery pack.
But this Battery pack delivered 22 Volts and destroyed my Circuit now. This is so frustrating.
Comment

Comment