Hiya,,,If I was using a small 8 ohm speaker (and changing the 4r resistor to 100r) do I still need the choke? Thanks. Marty
Announcement
Collapse
No announcement yet.
Announcement
Collapse
No announcement yet.
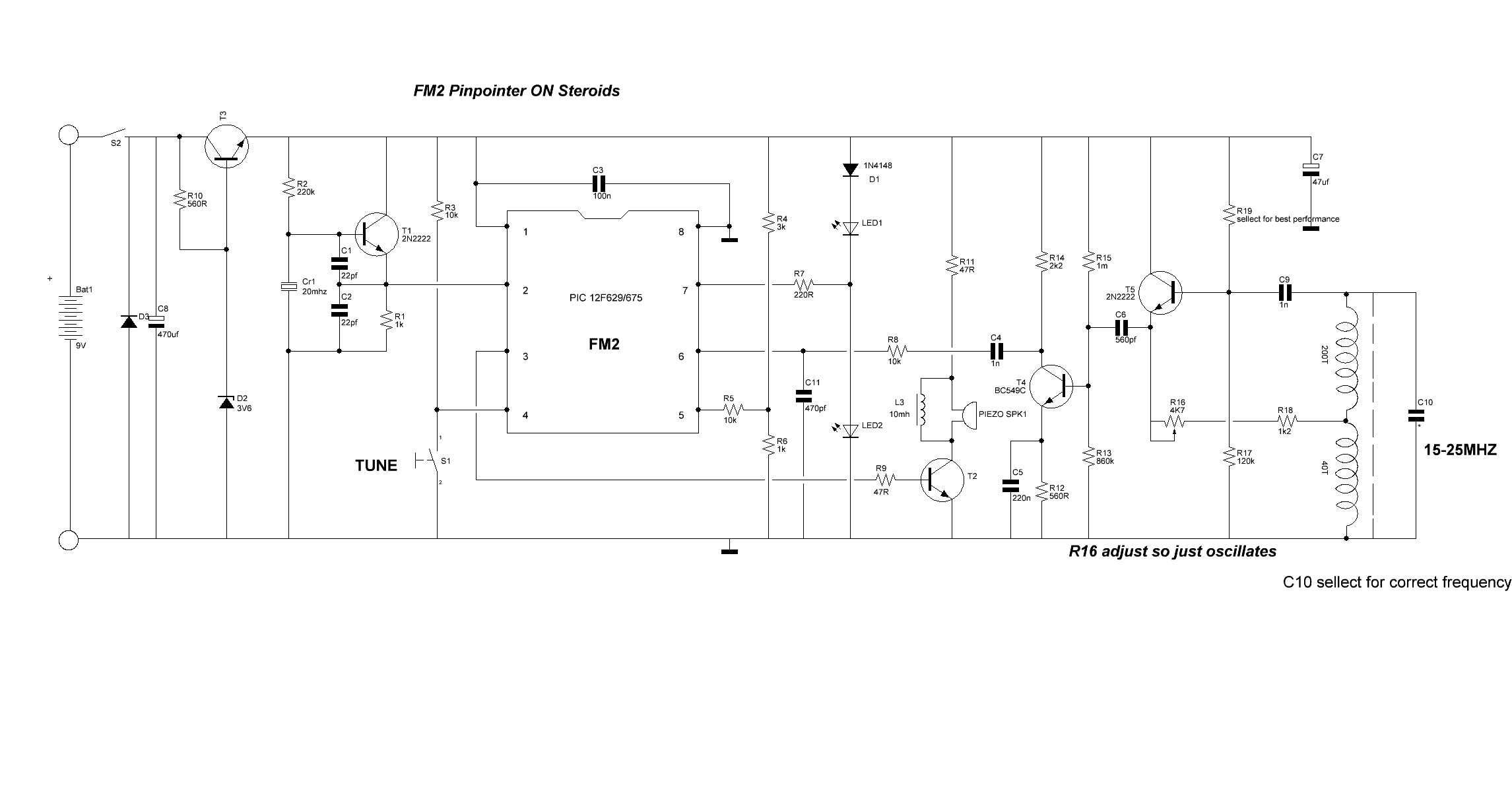
FM2 on steroids
Collapse
X
-
if you use a speaker then use a 100R then you don't need the choke its like the original circuit i think i used .25mm wire for mine not critical if you are tuning it with a caps later i even used very thin wire like .1mm and managed to get it to work .
i found with 10mh choke and piezo i get good volume from it thats all but use what you like.
Comment
-
Hiya,,,Thanks Dom,,really apprecate it. I'll be starting to build this as soon as the parts arrive,,I'll etch the board tomorrow. I'll be starting a new thread soon about a Vacuum table I'm building. Hopefully it will help someone else on the forum who are trying to vacuum form their own coil shells. I've done a rough drawing of my idea and will be starting to draw the plans to scale tomorrow. The table I'm building is an 'All-in-one' surface oven/Vacuum table. Just for my own use I'll only be making it to form coil shells up to about 9-3/4 " inches because the only sheets of ABS i can source (at the lowest price) are only 12" x 18". It should be easy enough for someone who's wanting a bigger table etc, to scale it up from the drawings. The 'Oven' part floats above the vacuum table on 4 rods of steel tubing and the frmae that holds the plastic sheet rides up and down those rods. The frame has magnets around the top side of the frame so it rides up the poles and holds itself underneath the oven. I'm using a 'Berme REXC100' Thermostat to control the temperature of the oven. The Vacuum will be connected beneath the vacuum table separately. I've ordered the plywood so that should be here either the weekend or Monday so it gives me chance to start drawing the plans up. I've already set out my router tables ready to route the different jointing methods I'll be using. Like I say, for m it's something I'm going to be using regularly soon to build not only coil shells but my own enclosures,,handles,,battery cases etc,,but I'm going to document it all in the hopes it's useful to someone else here on Geotech. Thanks again for the help on the FM2,,can't wait to build it. Cheers Dom. Marty
Comment
-
No problem Marty good idea the vacuum table very handy only problem here is the plastic its expensive to buy.
found my instability problem its the solder station and power supply interference the probe is sensitive so you need to tune away from metals and away from electrical appliances causes problems but should not be a problem in the field also might be a good idea to add a 470pf
capacitor from pin 6 to ground forms s low pass filter with the 10k resistor to cutoff anything above 33khz but working well main advantage is small nuggets and small metal sensitivity.
maybe you should mold a case for the pin pointer while you are at it
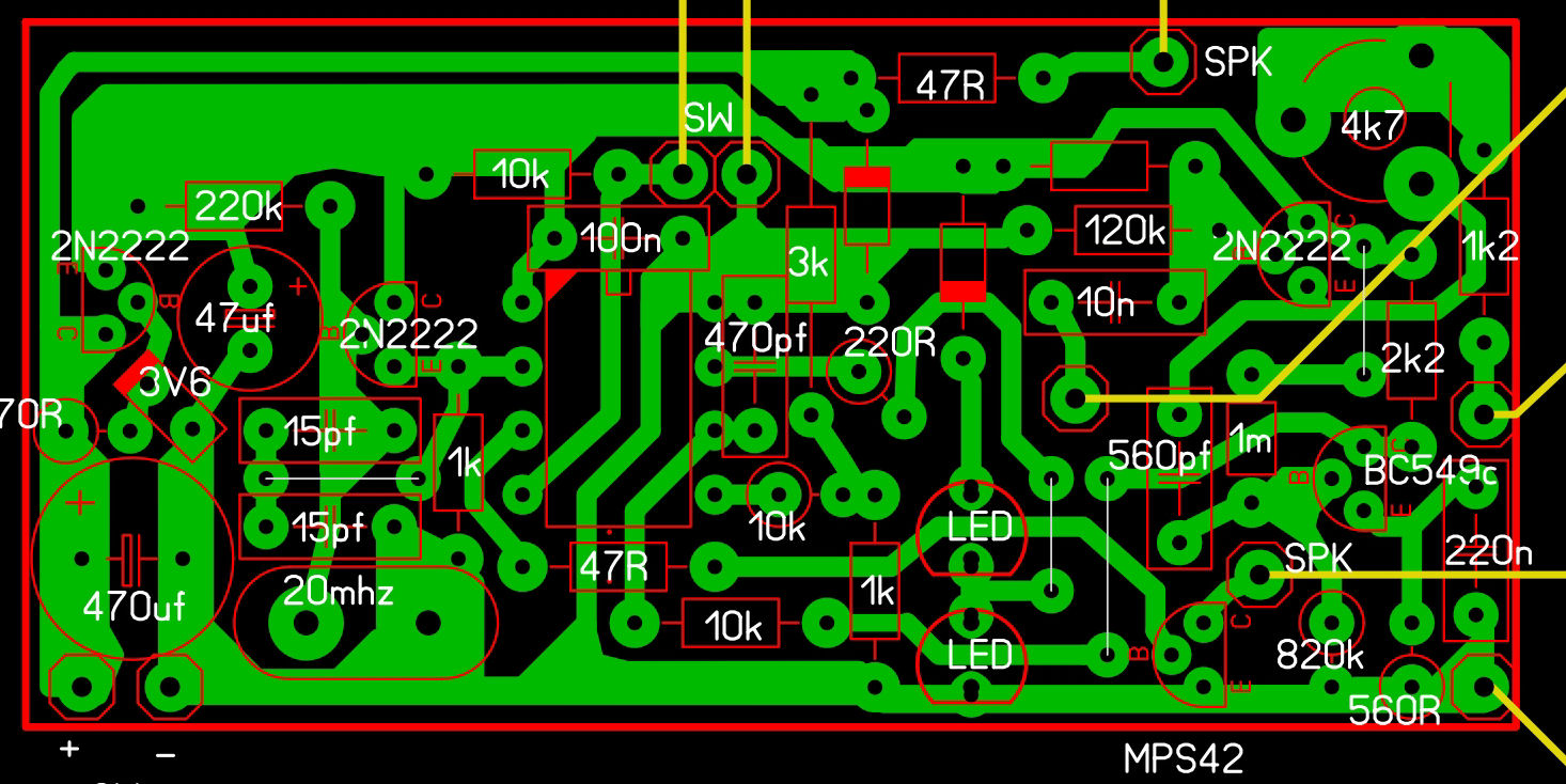
final fixed circuit
Comment
-
Hi Dom,,,,,I know what you mean,,,The ABS isn't that cheap here either,,I get 10 sheets for £18.99 and £1.99 P&P,,,It's not good especially, if you happen to make a few mistakes on the vacuum table,,lol. Could you check my diagram please Dom and tell me if I put the 470pf cap in the right place? Hopefully, if my FM2 works out, I'll design a mold for it and make an enclosure for it,,,see how the build goes. Thanks again. MartyAttached Files
Comment
-
Thanks Dom,,,I knew I'd connected it to the proper places (Ground etc),,but your's is a much better place to place it,,,you're unknowingly teaching me new things!,,lol,,Thanks for that. Right, I'll just re-amend my Layout now but I'll have to drill extra holes when I etch my PCB as I've already printed it off. Hate this 'waiting for parts' game,,lol,,Thanks again,,Marty
Comment
-
improved layout no links and added decoupler stage to oscillator amp stage needs to be checked thanks
http://s000.tinyupload.com/?file_id=04773386945460697049
Comment
-
Hiya DOM44,,,,With the coil having 3 wires,which wires would I connect to my Coil Tester (designed by KT315) to work out which value cap I need to make it resonate at 20mhz? I've used it successfully with my DD coils and PI Mono coils and it's pretty accurate,,,just not certain which 2 wires to connect?,,,I only just noticed your new layout,,,,Shall I scrap the other layout before I etch it and make this new one?,,,,Thanks again,,,Marty.
Comment
-
Thanks Dom,,,,,I've just printed off your last PCB Layout that you posted,,,I was going to etch the new one,,I haven't etched the other one yet. I'm building the coil tonight so I can find out what capacitor I need,,then it's ready to try when I've populated my PCB. Still waiting on 3 parts to come before I can build. I built a 'Coil tester' circut that was posted ages ago by KT315.Works really good. Which 2 wires of the coil do Iplace in the tester to check for the coil cap resonance? Is it the 200 turn part of the coil? That is, Coil End wire and Centr Tap wire? I used the tester on my IDX/TGSL and IGSL Coils that I made, connected the output to my Oscope and got them all into spec,,,I double checked my specs by wiring the caps to the coils, connecting them to my detectors, then checked the frequency was the same through the Oscope again. Really nice Coil tester circuit that KT315 posted. I can save those PCB prints in case and just etch this new layout you posted,,,So, sorry for being a pest,,lol,,if you let me know which wires on the coil to place in the tester I'll build that tonight,take some pics, and post them to see what you think. Thanks again Dom. Marty
Comment
-
I built the coil tester years ago different version of it its good and handy at times but this case with a taped coil better of doing it in circuit, I don't know about you but some times i make 2 or 3 prototypes when i am testing a new circuit doesn't always go to plan but thats the hobby i have many scraped metal detector circuits that just don't perform right eventually i will go through and salvage the parts and use on another circuit, as you go you learn more and more there is no substitute for hands on experience.
by the way you can build the oscillator stage and test it without the rest of the circuit.
Comment

Comment