I found two kinds of surf PI design from the Internet and this forum. I wonder to know why the output of 555 timer should have 96% duty circle and how can the 4093 chip to make it to a delayed clock signal. In addition, what is the difference between designs?
why in the first one the MOSFET can connect directly to the output of 555 and what is the function of the Q1?
Announcement
Collapse
No announcement yet.
Announcement
Collapse
No announcement yet.
surf PI design
Collapse
X
-
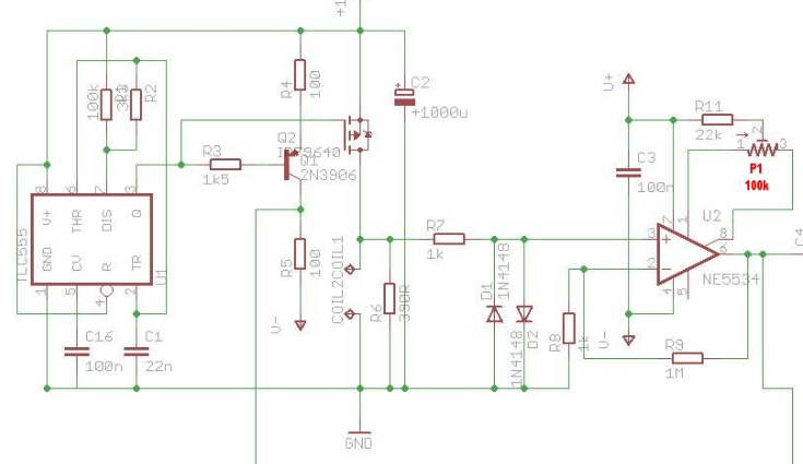
The multivibrator produces highly stable rectangular pulses of negative polarity and an amplitude of about 12 V. Their duration is t = 0.693xR2xC1 = 50.31 μs. The pulse repetition frequency or the so-called operating frequency of the device is f = 1.44 / [(R1 + 2R2) xС1] = 614 Hz. Capacitor C16 serves to reduce the effect of interference on the duration of the generated pulses. It is obvious that such values of the working frequency of the device and the duration of the pulses were chosen by American experts by chance, and these are the optimal values obtained as a result of numerous experiments conducted by them. Therefore, I will not develop this topic here. To get as close as possible to the values of these parameters, as well as to ensure their thermal stability, high-precision resistors (1%) and film capacitors (5%) should be used in the multivibrator circuit.
The pulses from the output of the multivibrator (pin 3 of the 555 chip) arrive at the gate (G) of the
transistor 9640, which operates in the key mode and opens it for a short time. As a result, a current of several amperes flows through the coil, due to its very small resistance. Although the current strength is great, but the time of its flow is very small. This prevents the 9640 transistor and the coil from overheating and reduces battery drain. Each current pulse in the coil creates a magnetic field. When the current breaks, the
magnetic field around the coil suddenly disappears, but at this moment a voltage pulse of opposite polarity and large amplitude (from 100 to 130 V) appears on the coil terminals. This surge voltage is called the counter-electromotive force (counter-emf) or self-induction pulse.
-
The receiving system consists of an NE5534 amplification block on an operational amplifier (op-amp), a switching unit on chips 4093 and 4066, a differential integrator and an automatic adjustment threshold unit SAT (self-adjusting threshold) on an LM358 op amp, an audible signal block on the MPSA13 transistor.
Amplification block The
input pulse from the drain (D) of the transistor 9640 through the resistor R7 is fed to the non-inverting low-noise NE5534 op amp with low harmonic distortion.
The voltage gain of a non-inverting op-amp is very high, about 1000. Diodes D1 and D2 serve to limit the input signal to 1 volt in order not to overload the input of the op-amp. Resistors R6 and R7 are damping. Their function is to suppress parasitic oscillations ("ringing") arising when the self-induction pulse decays to zero. And for this it is necessary to choose the resistance value only of the resistor R6. The trimmer resistor R10 is needed to balance the zero offset of the op-amp due to its very high gain and the technological features of the NE5534 chip. I would like to note that in some Surf Pi schemes it is proposed to include a capacitor with a small capacity of 100 pF between the inverting and non-inverting inputs (pins 2 and 3 of NE5534, respectively). It serves to suppress various RF interference, including electromagnetic interference from fluorescent lamps. Such a capacitor connection is also interesting because, due to the fact that the voltage on it is almost constant at any voltage of the input signal, its capacitance does not affect the time of the OU establishment (ie, the time for establishing the output voltage of the OU when the input voltage changes).
Comment
-
Switching unit
The pulse from the output of the multivibrator (pin 3 of the 555 chip) arrives at the key on the 2N3906 transistor, is inverted on it and then goes further to the input of the DELAY delay pulse shaper. Next, the delay pulse already arrives at the shaper of the first gating pulse (C10, R26, 4093), and also at the shaper of the pulse providing a certain interval between the gating pulses (C11, R28, 4093). which, in turn, arrives at the shaper of the second gating pulse (C12, R29, 4093) (see the description of the shapers in my previous message). Time diagrams explaining this process have already been cited on the forum (see, for example, p.42). I note only that the duration of the gating pulses from pin 3 and pin 4 of the chip 4093 should be equal to each other. Below it becomes clear why.
Strobe pulses control the operation of the keys on the 4066 chip. As a result, two time windows are formed, one in the initial part of the self-induction pulse,
the other is at the end when the momentum goes to zero. Visually, these windows (highlighted in color) can be viewed in the figure (see p. 40). In the case of the appearance of a conducting target-object, the self-induction impulse changes its shape, especially in its front part, its blockage occurs. And most of all it depends on the size of the object. The larger the object, the stronger the blockage. The difference between the pulses in the presence of the object and its absence forms a signal, which is recorded by the device. Moving the windows to the right (see fig. On page 40) by increasing the delay using the DELAY knob (the distance between the windows remains the same) can make signals from small objects unavailable for recording. The left window (see figure) will receive a portion of the recorded signal, consisting of the useful signal + background, the right one - only the background.
This highlights the useful signal. In order to perform this operation correctly, the width of the windows must be the same, and not the same as shown on page 40.
In addition, the described switching unit ensures that the audible signaling unit is turned off during the time interval between gating pulses (see figure on page 42), thereby forming an intermittent sound signal.
Comment
-
Differential integrator
Integration is one of the basic mathematical operations, but in order to understand how it is performed, you must know at least the basics of higher mathematics. And they know not all. Nevertheless, it can be said that in the electronic implementation, integration means the construction of a circuit that provides the output voltage, which in graphic interpretation is proportional to the area under the voltage curve of the input signal.
The inverting and non-inverting inputs of the differential integrator on the LM358 DT receive signals from time windows formed in the switching unit. It integrates the voltage difference of these signals over time to highlight the useful signal (see my previous message, p.47).
Correctly such integration will be performed only when the time constants of the integrator t1 = R13xC6 and t2 = R14xC5 are equal to each other.
In addition, to ensure the same discharge time constants for capacitors C5 and C6, it is necessary to ensure equality of the resistances R15 and R16, respectively (the function of these resistors is also described in my message on page 46). To meet these requirements for these parameters, as well as ensure their thermal stability, it is necessary to use high-precision resistors (1%) and film capacitors or ceramic with a low TKE value.
Automatic adjusting threshold SAT (self adjusting threshold)
From the output of the differential integrator, the signal is fed to a signal sensitivity regulator, which is a voltage divider variable by means of the variable resistor P1 "GAIN". Unlike the classical scheme (it is not there), in SURF PI PRO it allows, if necessary, when the signal is too large, for example, in the case of highly mineralized soil, to reduce the sensitivity of the device. From the output of the divider, the signal arrives at the non-inverting input of an op-amp LM 358, where it is amplified with a voltage gain factor of about 200, which is two times more than in the classical circuit. Capacitor C8 is used for additional signal smoothing.
The variable resistor P5 "THRESHOLD" by changing the bias voltage on the inverting input of the op-amp provides the adjustment of the threshold of sensitivity of the received signal and its detuning from the background. Signal amplitude less than the threshold of sensitivity will not pass to the output of the op-amp. The sensitivity threshold established at the beginning of the search will be automatically maintained unchanged, due to negative DC feedback from the op-amp via resistor R22.
Here I would like to clarify that it is still necessary to detune from the background, since in practice there is no perfect separation of the useful signal implemented on the differential integrator. It is always present, even in the absence of a background created by industrial interference, the so-called background of the Earth or a geophone.
Sound alarm unit
The signal from the output of the SAT unit is fed to the base of the MPSA13 composite transistor, which provides the necessary signal amplification and uses high-impedance (over 100 Ohm) headphones as a load in the collector circuit. The trimmer resistor R33 serves to establish the desired loudness of the audio signal. The switching unit generates a signal with a duration equal to the duration between the gating pulses (see my message on page 47), which, acting on pin 12 of the 4066 chip, opens the corresponding key and closes the base of the transistor to ground , closing it and, thereby, forming an intermittent sound signal.
The only unit that I took out of the description of the SURF PI PRO device is the power supply. It is obviously also a very important functional block of the device.
The power supply is a battery of eight AA-size batteries with a total voltage of 12 V. The OS power supply on the NE5534 and LM358 microcircuits, Schmitt triggers on the 4093 microcircuit and the keys on the 4066 microcircuit is supplied from the voltage stabilizer +5 on the 7805 microcircuit and from the inverter of this voltage to voltage around - 5 V on the chip 7660. Unlike the classical scheme in SURF PI PRO, the internal operating frequency of this chip is reduced to 10 kHz to 614 Hz by connecting the output of the multivibrator (pin 3 of the 555 chip) to pin 7 of the inverter through a resistor p R17. A Schottky diode D4 (1N5819) together with this resistor forms the necessary input logic signal with a voltage of about +5 V. Such switching on of the inverter is synchronized with the operation cycle of the device, which reduces the level of extraneous interference. A decrease in the working frequency increases its efficiency. I want to note that due to the fact that the efficiency of the inverter is not 100%, the voltage at its output for this device is about - 5 V, but not less than - 4.6 V.
This concludes the description of the SURF PI PRO instrument
Comment
-
Pro version is improving on older version. I used ordinary power transistor to drive coil and I get very good results. MOSFET alone is no great significant improvement, required more complex circuitry to realize huge improvement in performance.
Comment
-
MPSA13 no longer manufactured?, You got to be kidding me. I don't think so. Millions upon millions of these have been made, you can't find just one?
Use small AF transformer with ordinary transistor.
Do advance search please on forum get all information.
Comment

Comment