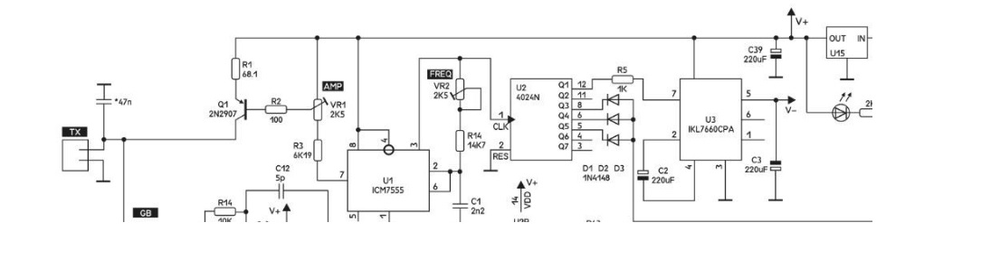
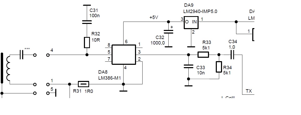
Here are the LTspice files for convenience. If someone wishes to make it into a PCB, and use it as an independent project, please note that resistors and capacitors that are not numerated with plain vanilla numbers do not belong to this circuit, but to a coil/cable, or a mixer.
Announcement
Collapse
No announcement yet.
Announcement
Collapse
No announcement yet.
IGSL-NG
Collapse
X
-
i like your fontend design.
I propose to your attention this preamp I made; pheraps this contribute could give some hints...Attached Files
Comment
-
This should work well, but I need a differential output. Also I wanted to pay less, so I'll stick to my solution.Originally posted by Altair View Posti like your fontend design.
I propose to your attention this preamp I made; pheraps this contribute could give some hints...
BTW, I'd replace 4k7 resistors with larger values, and also add a single 10k resistor to dampen the resonance, centre tapped or not. This configuration is less affected to switching between balanced and single ended coils.
I also intended to go with a DC connection, but decided to go with AC to reduce mains hum pickup.
Anyway, you have a nice clean design.
Comment
-
At MD frequencies, and with little care about the terminating impedances it should not matter. You have to pay attention to everything that is terminated with 100k or more, as any extra wire will pick hum from proximity of your hands, and just about any kind of interference.Originally posted by Koala View Postif you make the preamp a separate PCB there would be an option to place it closer to the Rx. There must be a noise reduction. Difference might be to small to bother about ?
Comment
-
This configuration is good for a MCU controlled Tx, and that's precisely what I wish to avoid here. Of all classic detectors I think only a Gold Bug has a forced oscillation. Its advantage is you know precisely what frequency your Tx is on. But the free running oscillators have a better efficiency. Then again the forced oscillators may be free from certain harmonics, and 1/f noise... (not Gold Bug).
The whole idea of this topic is to design a classic analogue MD, and make little babies to their modern digital variants.
Regarding extraction of GB and Disc, many modern devices have phase extraction by means of phase shifting of Tx signal, which only means those are based on a classic design, and digital parts merely replace analogue circuitry.
Anyway, I'll post phase extraction and mixer sections next. After that the gain stages, followed by discrimination comparators and logic.
Regarding logic, I intend to keep the "normal" motion discrimination akin to IGSL, as I found it to outperform other detectors. In addition to IGSL discrimination I'll add a SAT TR mode for deep targets.
As for knobology, it will be a free choice. Minimum will be a GB pot and a mode switch (off/disc/SAT TR). But you may add pots for discrimination, threshold, volume, etc. to your heart's desire.
Comment
-
I have in mind to use the wolf treasure stage in tgsl ,, replace the transitor by lm386 and modify rx to be able to tune gb and discrimination
because with transitors like that you can not work with big amplitudes tx..with my tgsl I have 30cm of depth in earth ... but I see that fortune pro the Russian AKA handle a lot of depth .. I made my fortune and the depth is the same in earth and in air ,,, while the other projects that I have done with transients and free oscillation, my tgsl 40 in air a coin in real ground 28cm .. in fortune M adjust to an amplitude of 120v in tgsl 16 volts, if you go up more amplitude is distorted tx
Comment
-
True, oscillators with parallel driven LC tanks distort a lot in overdrive. There is a Colpitts configuration that may produce higher voltage, but it is also limited due to the finite Q factor - as you go higher, the effective Q factor goes down, so it is a game of diminishing returns, and at some point it reaches the maximum with stability problems. To get more from a same coil, you'd need forced oscillation that is not limited by the coil Q, only your battery size. But that's a different project. You can achieve the same result with normal voltage with a coil that has a lower inductance. It goes like this...
H=NI/(length) ... ~NI .... assuming the path length is the same in all cases
I=U/XL
L~N?
H~NI~NU/L~NU/N? ... ~U/N
So you may either go for high voltage, or you may go with a coil that has a lower inductance to achieve the same magnetic effect.
Classic detectors' oscillators have a few drawbacks, and a technology limit, so does the rest of circuitry, but right now at this topic I'm doing a tribute to classic detectors, with a few well measured twists. Going beyond that will be a future project. Now, while at it, there is no particular advantage of sinus excitation vs square wave excitation, so the future project will most likely not have a sinus Tx. Square wave, when done properly, may have a better power efficiency, as nowadays MOSFETs come with fraction of an ohm resistance.
There is however a highly educational value of a classic detector. Sinus waves are in every engineer curriculum, and trigonometric functions are something even non-engineers understand. Also basic logic is something easily grasped, and classic detectors' discrimination is based on that. So a classic detector it will be.
Comment
-
Next, a phase shifter.
As noted before, I need one phase at 45 degrees against a ferrite response, and another one 90 degrees away from the first phase. It is because I'll use a CD4052 type CMOS switch. Unlike simple switches that are used with 180 degrees conduction angle, 4052 has 90 degrees conduction angles, and therefore its mid point is at 45 degrees shift.
Because there is always some extra shift introduced in a preamp, and it depends also on the coil, some adjustment is necessary. As I decided to go with a single tuning point, it will be done at a 45 degrees shifter.
Design is a bit more elaborate than an usual shifter, but with 5% components (or better) it should do just fine.
Adjustable 45 degree shifter is realised with a 50k (trim) potentiometer, ideally a multi turn, R1-R6, C1-C4, and U1. To "uncomplicate" it, I used U1 in inverting configuration for flexibility. It ensures operation in input common mode as long as its output does not saturate. It also buffers the phasing circuit. Its gain may be adjusted by modifying R5, but for the sake of BOM simplicity just leave it be as it is.
The very phase shifting is done by a bridge R1-R3, C1-C2, a pot, and R4 for equalisation. The left branch R1/C1 provides big phase shift, but at low amplitude, so the other side has amplitude reduced by R2/R3 divider, and a low phase shift is provided by C2. A potentiometer thus slides from more to less phase shift, but the amplitude variation is very little. Perhaps the adjustment in opposite direction from the shown is more logical.
fixed 90 degrees shift is a 2-C non-inverting differentiator made with U2, R7-R10, and C5-C8. I chose this one for stability. Similar to a 2-C integrator, it consists of 2 high pass sections, one in non-inverting input, and the other in inverting branch, tuned to the same corner frequency, and the result is a differentiator with predictable stability. Its gain is determined by R9:R8+1. With modestly accurate components it should provide very close to 90 degrees shift against the U1 output, over a wide frequency span.
Next up the phase shift comparators and a mixer with CD4052.Attached Files
Comment
-
Just a small correction and a feature for a phase shifter. Instead of a multiturn trimmer, you may use a coarse and a fine tuning normal trimmers. Or if you prefer multiturn, simply omit the fine tuning trimmer, and use a multiturn instead of a coarse one. The picture shows the AC plot, and as you may see it is OK for tuning in a frequency span between 9 and 18 kHz.
Comment

Comment