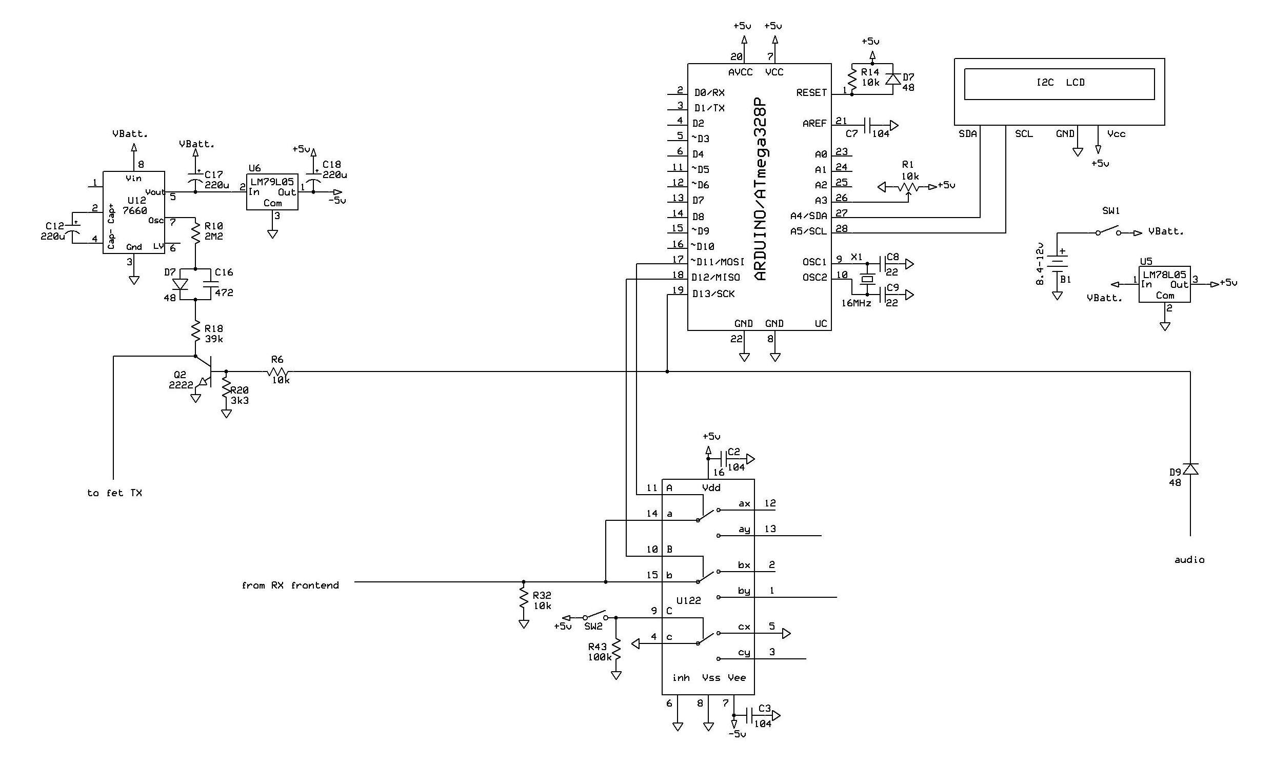
Here is an example how you can use the CD4053 above ground with +/-5v supply. This is a multi-frequency project that I was developing a few years ago. It worked but had weaker response from low conductors. Pointing to the harmonic channel being the problem. Needs to be revisited and refined.
Announcement
Collapse
No announcement yet.
Announcement
Collapse
No announcement yet.
Driving a JFET from a micro
Collapse
X
-
Originally posted by Altra View PostHere is an example how you can use the CD4053 above ground with +/-5v supply. This is a multi-frequency project that I was developing a few years ago. It worked but had weaker response from low conductors. Pointing to the harmonic channel being the problem. Needs to be revisited and refined.
Thanks there a couple of things in your design that are interesting.
Comment
-
IMO you have to learn new matter for you - steady leakage current in the bridge driver. let somebody Carl or George to give you the lesson,Originally posted by Altra View PostHere is an example how you can use the CD4053 above ground with +/-5v supply. This is a multi-frequency project that I was developing a few years ago. It worked but had weaker response from low conductors. Pointing to the harmonic channel being the problem. Needs to be revisited and refined.
i am not able because english is not my language.
Comment
-
for example. look on schematic and diagram in the text. you will see simple effective RIGHT way decision of problem of the steady leakage current.
https://www.qrz.ru/schemes/contribut...r/12-220.shtml
So in the converter every half-period a pause of 0.1 period is formed, due to which the flow of through current through power transistors is completely excluded
Comment
-
Originally posted by dbanner View PostYes,well I don't see any better performance to be had. Only a very elaborate way of doing simple things. The chip is underutilized. Ideally you want to use every chip to it's maximum potential, while reducing the number of chips to the minimum required to get the job done.Sometimes you see extra unused opamps on a schematic, or extra switches which are not used.The surf pi is an example of good utilization of chips with no wasted or left overs.Of course this cannot always be achieved, but it should be a design goal to make most efficient use of components in an elegant design with good performance.Achieving your design objectives with minimum components will keep the price point down. This is obviously a consideration on the commercial end of things.
Sort of reminds me of the old joke about rebuilding a car gear box, what do you do with the left over parts
Comment
-
Hi KtOriginally posted by kt315 View PostIMO you have to learn new matter for you - steady leakage current in the bridge driver. let somebody Carl or George to give you the lesson,
i am not able because english is not my language.

Yes I understand the importance of dead time in a halfbridge configuration. That's why the 2N2222(NPN) is on the highside and 2N2907(PNP) lowside. At 0.6v above and below zero crossing it creates a zero conduction period. Also this is the same tx circuit used in the ML Sovereign not my original.
Comment
-
There is a single bilateral switch, which I didn't really pay attention to because I stay away from smd components when building my little hobby projects. I've always tended to use through-hole components.
The SN74LVC1G66-Q1 single bilateral gate switch.
The SNV74LVC2G66 dual bilateral gate switch.
The quads are a pain to route on the PCB layout, but the single and dual could be more manageable, just stick them in where needed, so to speak. Of course the power supply still has to be routed to them.
Comment
-
If channel matching is required (with either Ron or Vth) then the analog switches are the better choice. They are also easier to drive when using 3V logic.Originally posted by dbanner View PostIf someone can show me the benefit of using CMOS for signal gating instead of jfets, then I will gladly make the switch, no pun intended.
Keep in mind I'm referencing metal detector circuits where the frequencies are low.
Comment
-
Originally posted by dbanner View PostIf someone can show me the benefit of using CMOS for signal gating instead of jfets, then I will gladly make the switch, no pun intended.
Keep in mind I'm referencing metal detector circuits where the frequencies are low.The logic level drive is one good reason to use analog switches.Originally posted by Carl-NC View PostIf channel matching is required (with either Ron or Vth) then the analog switches are the better choice. They are also easier to drive when using 3V logic.
There are other more subtle reasons why a single JFET is not the best. Linearity, gate leakage and charge transfer are a few.
If you wish to understand the subtleties of design I suggest you obtain the book "The Art of Electronics" by Horowitz and Hill.
Comment
-
I put 2 videos here: https://www.geotech1.com/forums/show...069#post269069
Showing original Barracuda circuit behavior and modified Barracuda with Atmega as pulse generator.
I also try for the first time 2-stage RX frontend and used CD4053 instead fets for switching.
Now.. is obvious that original Barracuda is working better.
Modified one is still concept in progress, lot of things now solved good yet.
Must use oscilloscope and compare all the important points at both pcbs to find the reason why the second one is not working good as original.
Comment
-

Comment