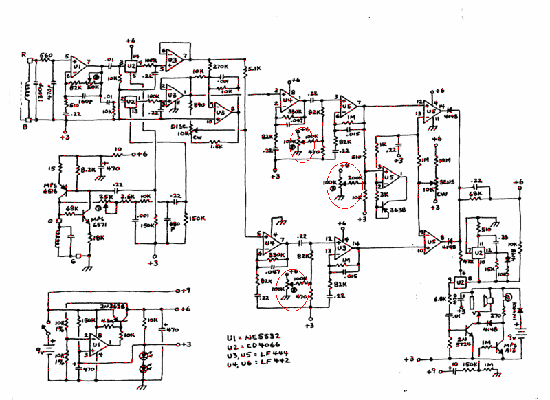
Can anyone shed light on the use of such trimmer pots as indicated in this schematic. This is an old design, but it is an interesting schematic.
Could these trimmers be eliminated altogether with a redesign of this section? This part of the schematic is using non-inverting inputs throughout.
Also the power supply (+6V +3V 0V-battery negative)is different than the traditional positive and negative rail voltages, with +3V serving as a virtual ground.
Could these trimmers be eliminated altogether with a redesign of this section? This part of the schematic is using non-inverting inputs throughout.
Also the power supply (+6V +3V 0V-battery negative)is different than the traditional positive and negative rail voltages, with +3V serving as a virtual ground.

Comment