Hi,
I'm have been building the GS4 as per Alex Schematic, the front end is complete, that is up to NE5534.
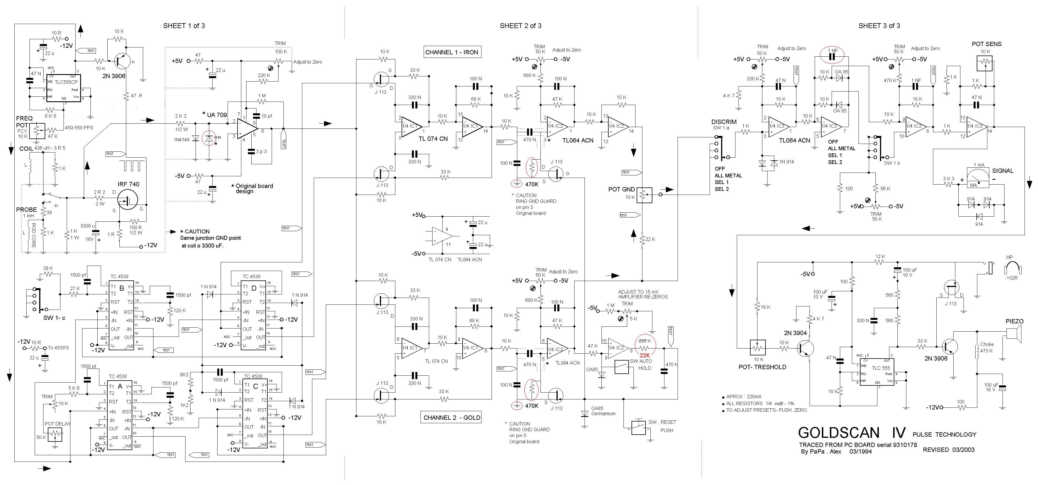
I'm trying to figure out the working of the circuit after this stage, at about 20uS after the clock signal goes low, I take it that is the point, 20uS after the clock goes low, at which the 4538's wake up and activate the second stage of the amplification process? And also what is the configuration of the U10.B op-amp is this an integrator circuit, can anyone give me a rundown on its working in relation to the jfet and the 4538's?
And can I get way with using just two 4538's since I'm only interested in the gold circuit for now?
Many thanks.
I'm have been building the GS4 as per Alex Schematic, the front end is complete, that is up to NE5534.
I'm trying to figure out the working of the circuit after this stage, at about 20uS after the clock signal goes low, I take it that is the point, 20uS after the clock goes low, at which the 4538's wake up and activate the second stage of the amplification process? And also what is the configuration of the U10.B op-amp is this an integrator circuit, can anyone give me a rundown on its working in relation to the jfet and the 4538's?
And can I get way with using just two 4538's since I'm only interested in the gold circuit for now?
Many thanks.

Comment