Hi, finally made some progress with the gs4 well I think its progress assuming the outputs are as expected. Have the pulse generator (pg) working and the differential integrator (di) but there's a problem. The di is slowly integrating even though there is nothing being passed over the coil. But worse than that, when I pass an object over the coil the integrator output voltage rises from near zero volts at a faster rate to its peak of 4.volts ( that seems ok) but the circuit has to be reset by removing the negative power after it reaches 4.2volts. I was expecting the amp to auto reset with the J113 on pin 5 of the first TL064. Does what I've described sound normal behavior at all?
Announcement
Collapse
No announcement yet.
Announcement
Collapse
No announcement yet.
GS4 questions
Collapse
X
-
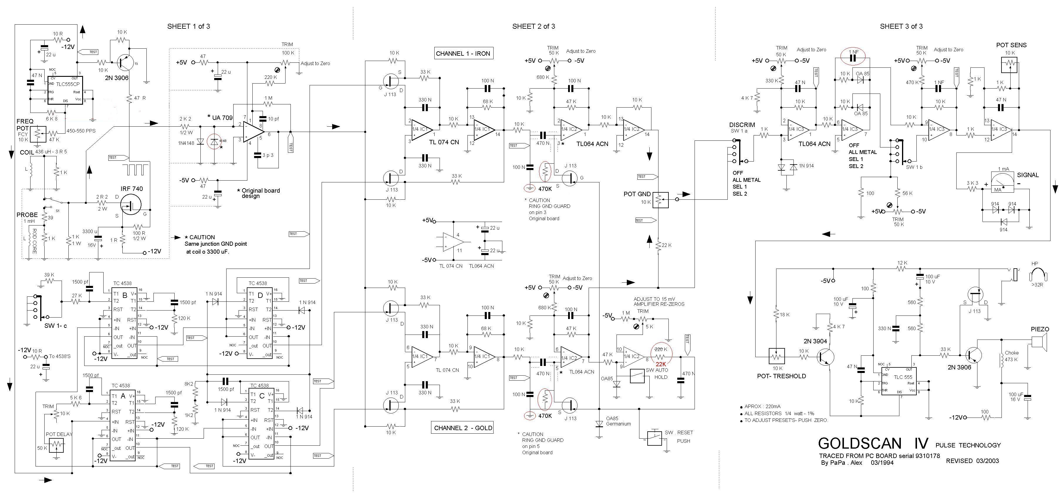
Without seeing a schematic Not sure what circuit you have.
Is there a resistor on the integrator op-amp feed-back???
Post a schematic or a link to schematic, please.
Originally posted by Paul Harris View PostHi, finally made some progress with the gs4 well I think its progress assuming the outputs are as expected. Have the pulse generator (pg) working and the differential integrator (di) but there's a problem. The di is slowly integrating even though there is nothing being passed over the coil. But worse than that, when I pass an object over the coil the integrator output voltage rises from near zero volts at a faster rate to its peak of 4.volts ( that seems ok) but the circuit has to be reset by removing the negative power after it reaches 4.2volts. I was expecting the amp to auto reset with the J113 on pin 5 of the first TL064. Does what I've described sound normal behavior at all?
Comment
-
Hello Paul.
I don't really understand what happens on your GS4, but I looked at mine, and I will tell you what I could observe.
Indeed the output of the integrator goes from approximately 0 volts to 4 volts, when a metal approaches, then it decreases rapidly to 0 volts, and it remains stable.
The 1 M resistance associated with 1/4 IC2, must be connected to +5 volts, there is apparently an error in the diagram.
Pin 7 of 1/4 IC2, should be set to zero volts, on my GS4, it is 2 millivolts positive.
The 5K trimpot is adjusted so that pin 8 of 1/4 IC2 changes state, and it reads 4.2 negative volts, at this point, J113 stops driving, this being normal operation.
I do not know what happens well, Reg called it "the other signal" of negative value, which is present in all detectors, but in this one, it is eliminated with the described circuit.
For reference, on my GS4, pin 10 of 1/4 IC2 is set to 6 positive millivolts.
Also check that the sample pulses do not exceed 20 uSec. I tried increasing the width of the samples, for better gain, but it did not work with this integrator.
Comment
-
Hi Jose
Wonderful, from what you explain sounds as if I'm on the right track.
That 1M on my test board is connected to -5V, so that needs changing.
Pin 7 of 1/4 IC2, is set to zero volts or very close , but I'll check to make certain
pin 10 of 1/4 IC2 is set to 14mV on mine so that's something I need to look at
The sample pulse is about 18uS. I'm going to resist tinkering with the circuit until I have a working board. Well I say board, its being built in modules so I can more easily swap out things like the front end or the integrator and so on. This is going to be a bench only detector.
Thanks once again Jose for your help.
Comment
-
Hello Again,
Changed the 1M voltage to +5V and have the J113 working, default voltage on gate is now -4.2V and flips to zero when object passes coil. However, I say working but not sure what J113's purpose is having zero experience of using a detector, it does not reset the TL074 chip. I'm thinking the problem is further back in the circuit. If I touch a screwdriver on pin 6 on the TL074 the voltage at pin 8 o/p of op-amp gradually goes negative 4.2V. If I then touch the screwdriver on pin 5, the voltage on pin 8 gradually rises to plus 4.2Volts. I short the cap on pin 8the voltage briefly falls to zero then instantly rises back to 4.2V.
I'm thinking its some sort of noise!! Anyone have any ideas whats causing this???
Comment
-
Hello Paul
From what I can understand, J113 acts as a switch that discharges the negative charge from the 470 nF capacitor. This charge appears as an oscillation, immediately after passing a metal object near the coil.
The purpose of all this is to make the detector reset quickly, thus improving the response time.
It does not reset, nor does it have any influence on the integrator, according to what I can understand.
I did the same test on my GS4 by touching with a screwdriver on pins 5 and 6 of the TL074, and on pin 8, the voltage does not vary much.
It could be a noise problem, which accumulates in the capacitors as direct voltage, perhaps a mass return. It's just my thoughts.
Comment
-
Hi Jose, I've made some progress and completed all the op amp stages. Had an instability problem, but found I had not wired one of the pins on the op amp, fixed that this morning.Everything seems to work accept this issue of the output from pin 8 hitting saturation and its inability to move from there. Thankfully it does not hit saturation immediately, it take a few (about 15 - 20) waves of metal over the coil. But if I push a small tin can right toward and through the center of the coil pin 8 hits saturation immediately latches there.
Now from what you describe about J113 doing a reset that is just what my circuit is NOT doing. And I have noticed, as you describe, the response is better when the voltage from pin 8 is lower.
Are you using the OA85 germaniums diodes? I'm using OA85, but not sure if they are the same, they have a low switch on voltage I think it was about 0.35V. I can also see the gate signal on J113. Once I've finshed the audio section I'll be able to spend some more time on that reset section.
Comment
-
I think there was confusion when answering in my previous post, when I mentioned pin 8, I was referring to the integrator's output, the TL074.
The other circuit, called the zeroing circuit, as its inventor called it when referring to the GS2, if it is properly adjusted, it is held at negative 4.2 volts and the J113 is open or blocked.
This state is maintained even when small or large metals approach the coil, even when it is played with a screwdriver on pins 6 and 5 of the integrator, the TL074.
When the metal is removed from the coil, the negative voltage appears, and the zeroing circuit changes state decreasing the negative voltage of 4.2 volts, J113 conducts or saturates, discharging the 470 nf capacitor, and quickly returns to the previous state, I have checked it with my GS4.
You can remove the J113 from the PCB, if you have doubts about the operation of the reset circuit, I did not do it, but I am convinced that it should work as a common detector.
Instead of the OA85 diode, I used the 1N60 because that is what I could get, the junction voltage measured with the multimeter is 320 mV.
Comment
-
Just a few points that might help. The 1M resistor referred to should be connected to -5V. The circuit referred to is correct. The trimmer should set the voltage of the non-inverting input to give a negative voltage of at least -4mV and no more than -15mV. This comparator circuit switches the J113's in both channels so that when the signal swings negative as the object is passing away from the coil it switches the comparator output positive, thereby turning on the Jfets and clamping the series 0.47uF capacitor to zero. The comparator then reverts to its off state with a negative voltage on the output which biases the J113's off, and the signal can pass.
The diodes are wrongly marked as OA85, but the correct ones are BAT85.
Eric.
Comment
-
I made the changes and adjustments to my GS4, according to the instructions of the engineer Eric. The response is faster and the setting less critical, I set it to negative 6 millivolts and I am testing it that way, I apologize for the confusion.
Comment
-
An additional point is that if you 'scope the comparator output, you will see that it frequently switches. This is due to noise picked up by the coil, or slight dc drift of the Rx circuitry prior to this stage. When an object is moved away from the coil, an oscillation appears to occur, and which is quite normal. This, I believe is due to charge retention in the 0.47uF capacitor, which requires a few cycles of active zeroing to dissipate.Originally posted by Jose View PostThanks Eric, for clarifying the doubts.
I will make the changes and adjustments to my GS4.
Thanks again.
Jose
Eric.
Comment
-
I've changed the diodes to BAT85's and set voltages as indicted above. I was looking at the circuit yesterday and noticed if the output on pin 8 of TL074 saturates, it stays there until I remove the -5 volts to the circuit. However, I found while pin 8 was at saturation and I turned the Delay pot I could get pin 8 to come off saturation and zero, also works by tapping that pot. Anyhow I will change that pot for a better quality one.Originally posted by Ferric Toes View PostAn additional point is that if you 'scope the comparator output, you will see that it frequently switches. This is due to noise picked up by the coil, or slight dc drift of the Rx circuitry prior to this stage. When an object is moved away from the coil, an oscillation appears to occur, and which is quite normal. This, I believe is due to charge retention in the 0.47uF capacitor, which requires a few cycles of active zeroing to dissipate.
Eric.
I've also built the voltage controlled oscillator in the audio section and by doing so I'm now getting more depth.
There's a nice video on youtube about the charge retention you mention, he calls it dielectric soakage. What type of cap is used for the 470nF, that could very well be the issue.in my circuit.
Comment

Comment