Hi again guys.
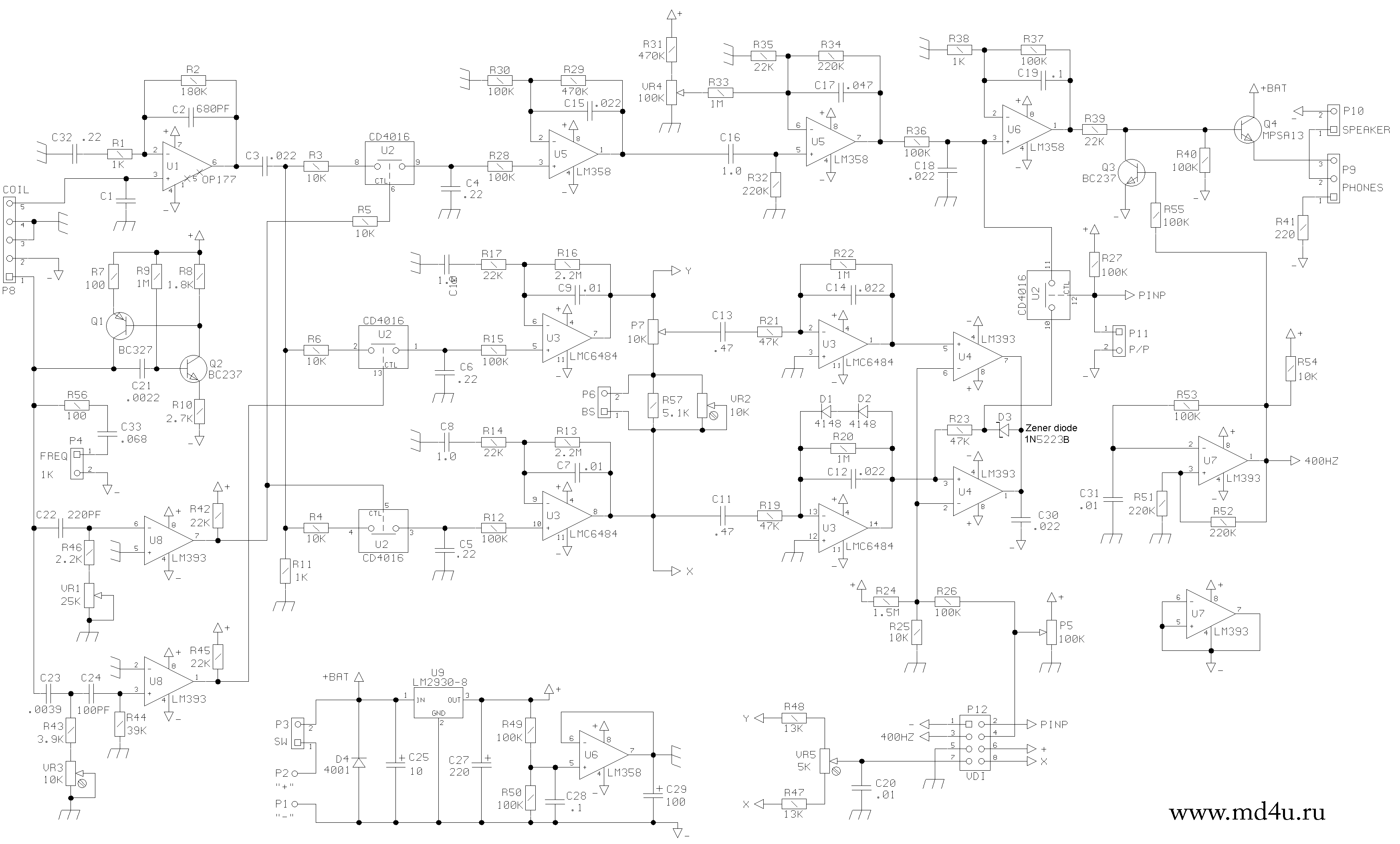
i am doing the Mr bills mod to a Whites Classic 3. i have done the mod before to a Classic 2 and all went fine. on this machine the Threshold doesn't work. all i get when i use the trigger switch is a consent loud signal tone no matter wear i adjust the potentiometer. before i took off the original small blue oblong potentiometer. it did the same thing. before i did anything to the machine it had a fixed Threshold. i assumed once i swopped it with the new 100k potentiometer. i would be able to adjust the Threshold like i could on the Classic 2
any ideas guys. any help would be so much appreciated.
i am doing the Mr bills mod to a Whites Classic 3. i have done the mod before to a Classic 2 and all went fine. on this machine the Threshold doesn't work. all i get when i use the trigger switch is a consent loud signal tone no matter wear i adjust the potentiometer. before i took off the original small blue oblong potentiometer. it did the same thing. before i did anything to the machine it had a fixed Threshold. i assumed once i swopped it with the new 100k potentiometer. i would be able to adjust the Threshold like i could on the Classic 2
any ideas guys. any help would be so much appreciated.

Comment