Announcement

Collapse
No announcement yet.

Announcement

Collapse
No announcement yet.

Friends from Russia

Collapse
X
 
  • Filter
  • Time
  • Show
Clear All
new posts

  • Friends from Russia

    Dear friends from Russia, I want to know all the data coils of this super BFO detector. You can see here:

    http://www.mytempdir.com/556428

    Thanks in advance

  • #2
    dear Esteban.

    you must take an aluminum thin-wall pipe diameter 14 mm. curve it like to a ring diameter 250 mm. leave an air gap 10 mm at the ring (open-circuited circuit for current) .
    rip along the ring on exteriority side by handsaw (or by what you have. for example a milling cutter). wind 25+55+120 turns wire diameter 0,3 mm through the split. the wire must be silk-covered isolated. cover on by epoxy every 2-3 turns. fill the coil by a silicon.
    HH

    Comment


    • #3
      Dear Kt315:

      Thanks a lot! Always helping the people, this is great.

      Esteban

      Comment


      • #4
        Translation?

        Originally posted by kt315
        dear Esteban.

        you must take an aluminum thin-wall pipe diameter 14 mm. curve it like to a ring diameter 250 mm. leave an air gap 10 mm at the ring (open-circuited circuit for current) .
        rip along the ring on exteriority side by handsaw (or by what you have. for example a milling cutter). wind 25+55+120 turns wire diameter 0,3 mm through the split. the wire must be silk-covered isolated. cover on by epoxy every 2-3 turns. fill the coil by a silicon.
        HH
        Hi KT315,

        Is it possible for you to translate the Super BFO article?
        The PDF document seems to have been scanned from a magazine, and it is not possible to paste the text into BabelFish for translation.
        Thanks.

        Comment


        • #5
          sorry, Qiaozhi. I do not believe that it will be work. I do not believe in this things. I am very sceptical to publications in RADIO.

          so why I must vaste a much time on this??? RADIO magazine is very non-adequate magazine. in Soviet Union we have a very superior technology and radioelectronic, but RADIO gave us only BFO schematics. VERY SIMPLE BFO'S AND NOTHING MORE!
          the metal detecting is TOP SECRET field subject was for us all!

          ... there is Hammerhead, there is Tesoro, there is Classic, you have all Fisher schematics. so if you have all these you DO NOT NEED in the articles similar to that.

          I wrote them TWO times. I did offer to release Carl's material on HH (I note there that I also did e-mail Carl! (c)), they were absolitely silent. they do not say YES or NO. they simply do not answer on my emails :mad:
          .... so, why I must translate the meanness???

          have a good day

          Comment


          • #6
            Super BFO

            Originally posted by kt315
            sorry, Qiaozhi. I do not believe that it will be work. I do not believe in this things. I am very sceptical to publications in RADIO.

            so why I must vaste a much time on this??? RADIO magazine is very non-adequate magazine. in Soviet Union we have a very superior technology and radioelectronic, but RADIO gave us only BFO schematics. VERY SIMPLE BFO'S AND NOTHING MORE!
            the metal detecting is TOP SECRET field subject was for us all!

            ... there is Hammerhead, there is Tesoro, there is Classic, you have all Fisher schematics. so if you have all these you DO NOT NEED in the articles similar to that.

            I wrote them TWO times. I did offer to release Carl's material on HH (I note there that I also did e-mail Carl! (c)), they were absolitely silent. they do not say YES or NO. they simply do not answer on my emails
            .... so, why I must translate the meanness???

            have a good day
            Hi KT315,

            No problem. I was just interested in understanding why they think this BFO is better than any other. In other words, why it's being called a SUPER BFO.
            Perhaps it's not that super after all.

            Comment


            • #7
              hi afiction brothers
              i am partidary of bfo detectors, i think the bfo are versatiles machines, and they have future whit the news components and news tegnologies ,i not accept, because, bfo are obsolet for cause of complexs pi experiments, i build one bfo very simple and he is efficient, have problems only on faraday shield, the bfo whit large cap,of propilehene , and keep insulations ,blind case iron, and one amplifer in output can are best
              the circuits of pi ,whit complej microcontrols and lots of conections, are confused,too in the operations very problematic
              a am in experimentation on project one detector whit only one jfet , these is detect iron to 40 cms in air this is demostration what others ways simples for detection
              excusme for my poor english

              detectoman
              p.d hi esteban
              please you do traductions jeje

              Comment


              • #8
                Originally posted by Qiaozhi
                Hi KT315,

                No problem. I was just interested in understanding why they think this BFO is better than any other. In other words, why it's being called a SUPER BFO.
                Perhaps it's not that super after all.
                I wouldn't be that sceptical as KT315. Sure, russian magazine RADIO has its quirks and may be sometimes a bit funny in its contents and ways. Still, this one circuit looks interesting. At least to try as an experiment.

                Okay, the principles of operation are as such: as in BFO there are two oscillators - one quartz stabilised, other connected to search coil. The second oscillator is phase locked to the first, so the beat frequency actually is zero. In presence of metal inductance L and resonance frequency changes and to counter that, PLL feedback voltage (to the varicaps) changes accordingly. What is detected, is those voltage swings in feedback loop, which will have opposite directions for ferrous and non-ferrous metals. As can be seen from the description this type of detector is dynamic only.

                A distant relative would be a PLL metal detector by Kamil Kraus

                http://www.thunting.com/cgi-bin/geot...raus/index.dat

                which however (see note at the bottom of page) has questionable/ not confirmed working capabilities. Hard to say why, possibly because it's a bit too oversimplified and/or, despite the simplicity of circuit, it might have some finesses in construction/operation, which are not described in that short article.

                Comment


                • #9
                  PLL Metal Detector

                  Originally posted by Kitsune
                  I wouldn't be that sceptical as KT315. Sure, russian magazine RADIO has its quirks and may be sometimes a bit funny in its contents and ways. Still, this one circuit looks interesting. At least to try as an experiment.

                  Okay, the principles of operation are as such: as in BFO there are two oscillators - one quartz stabilised, other connected to search coil. The second oscillator is phase locked to the first, so the beat frequency actually is zero. In presence of metal inductance L and resonance frequency changes and to counter that, PLL feedback voltage (to the varicaps) changes accordingly. What is detected, is those voltage swings in feedback loop, which will have opposite directions for ferrous and non-ferrous metals. As can be seen from the description this type of detector is dynamic only.

                  A distant relative would be a PLL metal detector by Kamil Kraus

                  http://www.thunting.com/cgi-bin/geot...raus/index.dat

                  which however (see note at the bottom of page) has questionable/ not confirmed working capabilities. Hard to say why, possibly because it's a bit too oversimplified and/or, despite the simplicity of circuit, it might have some finesses in construction/operation, which are not described in that short article.
                  Yes - I am familiar with this circuit. In fact, in 1996 I actually built and tested a very similar design from Kamil Kraus based on this original concept. This design also contained a mistake, but when rectified the circuit did actually work. However, it does not have anywhere near the sensitivity claimed. According to a University experiment, a piece of thin metal sheet (5.5" x 3") moved near to a coil produced a change of about +0.75% in L for an operating frequency of 1KHz at a distance of one inch. Other figures taken from the graph were: +1% at 0.5", +0.25% at 2" and 0.1% at 3". For the similar design that I tested, a 1% change in inductance would have required the sheet to be within 0.5" to provide a meter reading of only 18% of f.s.d.
                  I very much doubt that anything would register on the meter at 75cm (29.5"). My suspicion is that this should be 75mm (2.95")

                  Comment


                  • #10
                    Hi. I constructed this PLL detector at 1984 if i remember right. The schematic was from a Greek magazine. As i remember it detect a coin (25 mm) at 20 cm about and an old metalic table watch at 40 cm. Yes it has the ability to detect a large object at 75 cm. If anyone interesting for it i can looking for the schematic to see if it is exactly the same with Carl's schematic.

                    Comment


                    • #11
                      PLL Metal Detector

                      Originally posted by Geo
                      Hi. I constructed this PLL detector at 1984 if i remember right. The schematic was from a Greek magazine. As i remember it detect a coin (25 mm) at 20 cm about and an old metalic table watch at 40 cm. Yes it has the ability to detect a large object at 75 cm. If anyone interesting for it i can looking for the schematic to see if it is exactly the same with Carl's schematic.
                      Yes please.
                      If my version is different I will post that as well.

                      Detection of a table watch at 40cm (15.75") is really good for such a simple circuit. It appears that your tests were more successful than mine. I actually found that the sensitivity was poor, and matched the University paper's results very closely.

                      I look forward to seeing the design that you used.

                      Comment


                      • #12
                        Further Investigation

                        Originally posted by GEO
                        Hi. I constructed this PLL detector at 1984 if i remember right. The schematic was from a Greek magazine. As i remember it detect a coin (25 mm) at 20 cm about and an old metalic table watch at 40 cm. Yes it has the ability to detect a large object at 75 cm. If anyone interesting for it i can looking for the schematic to see if it is exactly the same with Carl's schematic.
                        Originally posted by Qiaozhi
                        Yes please.If my version is different I will post that as well.

                        Detection of a table watch at 40cm (15.75") is really good for such a simple circuit. It appears that your tests were more successful than mine. I actually found that the sensitivity was poor, and matched the University paper's results very closely.

                        I look forward to seeing the design that you used.
                        After searching for and finding my notes on this circuit, I can confirm that there are were two versions published by Kamil Kraus. The circuit published on this site by Carl matches version 1 exactly, and I still cannot believe that it is able to detect a large metal object at 75cm (29.5"). The search coil is constructed with 50 turns on a 50mm (~2") former !!
                        This is far too small a coil for detection at such a long distance.
                        I also noticed that in my notes I had crossed out "75cm" and replaced this with "75mm", presumably because I considered this to be a typo.

                        I will post the second version soon for your perusal.
                        Has any else built this circuit, or would like to comment?

                        Comment


                        • #13
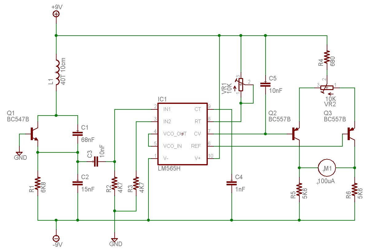
                          Second Version

                          Here is the second version of the PLL Detector by Kamil Kraus.
                          This one has a search coil with 40 turns on a 10cm (3.9") former, and the ammeter needs to be a +/- 100uA type. The null position of the ammeter at the beginning of measurements is set up by VR2 whereas the free-running frequency (set at 75KHz) - and hence the locking mode of the PLL - is set up by VR1.

                          This is the version that I originally tested and found to be lacking.
                          Attached Files

                          Comment


                          • #14
                            Original by Signetics

                            Original application by Signetics, think was posted by Carl some years ago on first forum.
                            Attached Files

                            Comment


                            • #15
                              Another version

                              Originally posted by Esteban
                              Original application by Signetics, think was posted by Carl some years ago on first forum.
                              So this is yet another (3rd) version of this circuit, but with an 8.5" coil.
                              I have also searched the Geotech site and found references to this circuit going back nearly 6 years, with a claim that this (3rd) version was first published in 1972.
                              I've also attached a scanned copy of an article relating to the first version, where someone has added some written comments.
                              Attached Files

                              Comment

                              Working...
                              X