Announcement

Collapse
No announcement yet.

Announcement

Collapse
No announcement yet.

Help for Anker SS60

Collapse
X
 
  • Filter
  • Time
  • Show
Clear All
new posts

  • #46
    Hi
    What do you want to tell you?????

    Comment


    • #47
      there exist an antagonism between Anker and Ciklon on concept of IB schematic. you must know it and clearly be aware.

      but Ciklon's GROZA-3 (and 4) is more progressive schematic. it has not less sensitivity than SS-60, if you need in my opinion. SS-60 will working on edge of unstability, it was noted by the author.

      Comment


      • #48
        Hi GEO, KT315
        GEO ,please tell about stability in real working on the ground .
        KT315,What is antagonism between Anker and Ciklon on concept of IB schematic ?

        Comment


        • #49
          I have not check it on the field. But in the Lab it was the best. If i will finish TGS and when the weather will be ok i will check it with TGS, XLT......
          I want to do a really good test

          Comment


          • #50
            VT1 in VT2 in sound outlet work badly.VT2 no closet.

            Comment


            • #51
              Hi Sascho
              Are you have designing that be able detect coin with 25mm diameter
              From 60 cm? seem as anker ss60.

              Comment


              • #52
                Originally posted by aft_72005 View Post
                Hi Sascho
                Are you have designing that be able detect coin with 25mm diameter
                From 60 cm? seem as anker ss60.
                I think he can!

                Comment


                • #53
                  Originally posted by sascho-bg View Post
                  VT1 in VT2 in sound outlet work badly.VT2 no closet.
                  Hi Sascho. What do you mean with VT1 and VT2. I see VT1 and VT2 only at the oscillator (Tx), not at the sound.

                  Comment


                  • #54
                    This is in Anker-50 schematic.In SS-60 is T7 and T8.This is AND schema ground channels.
                    Signal in T8 base cross base-emiter T8 when T7 is closet.Detector is with high "Q" search coil.This make low sens. in ground and low temperature stability.Good idea for ground reject.
                    Surplus hight power in oscilator.

                    Comment


                    • #55
                      Originally posted by sascho-bg View Post
                      This is in Anker-50 schematic.In SS-60 is T7 and T8.This is AND schema ground channels.
                      Signal in T8 base cross base-emiter T8 when T7 is closet.Detector is with high "Q" search coil.This make low sens. in ground and low temperature stability.Good idea for ground reject.
                      Surplus hight power in oscilator.
                      In practice there is not any problem with sound. Very good 2 tone sound.
                      It need a fat wire for the Tx coil (so better Q).
                      At my Lab it was a very stable detector, but i don't know what about at field.
                      About Tx power Yes you have right. Anker 50 is better with lower power.
                      A basic disadvantage is the very hight current consumption (if i remember ok 220....250ma)
                      It need a car battery
                      Regards

                      Comment


                      • #56
                        Hi Geo.
                        Can you tell me if Anker SS60 is the same has Goldy schematic?
                        If not, can you post schematic and pcb?
                        In advance, many thanks.
                        Regards
                        Nelson



                        Originally posted by aft_72005 View Post
                        Hi GEO and other peoples that built ANKER SS60
                        Please more explain about it .
                        Regards.

                        Comment


                        • #57
                          Yes, i would like to make one too. I am tempted to try it, cose you posted so good experiences with it. If i consider it only academic, i think (as posted few times before) that it has too mush power at TX to work stabile,without falses.
                          But hey! It is not fair from me to talk empty talks, without checking it first!
                          Only reason i didnt done it so far is that i dont have pcb draw for it....
                          The hell, i made so much projects by now, no harm done if i spend few more days to make this one. So if you post pcb i will make it for sure...Than we can talk here more fairly...
                          Regards!

                          Comment


                          • #58
                            Originally posted by Geo View Post
                            I have not check it on the field. But in the Lab it was the best. If i will finish TGS and when the weather will be ok i will check it with TGS, XLT......
                            I want to do a really good test
                            Hi Geo,
                            only field tests are good... I saw coin detection at half meter and more on some detectors in the air... but then on the ground they aren't any good... just average stuff... both VLFs and PIs.

                            In air tests are good to see if detector have sensitivity ...of course a detector that has 15cm sens on 1eur will never find it on real soil at 20cm.
                            But also when you see a detector sound with same 1eur at 30cm in air then that doesn't automatically mean it actually will find the same 1eur at 30 (in worse cases even at 20) cms underground.

                            Too many variables to take into account... so you cannot say anything before testing on real soil.

                            Anker SS60 hasn't the GEB control... and this seems to me a big limitation if soil isn't totally neutral... and that happens so rarely that maybe is 2-3% of places you can use that stuff.

                            You need compare stuff on real soil... and for that purpose also a small test garden is enough.

                            When I cannot test on searchfields directly I use a small test garden I've prepared just for this...and tests are effective also for other soils.

                            Best regards,
                            Max

                            Comment


                            • #59
                              Hi GEO
                              What Was you use instead Of Russian ICS ?

                              For these :
                              DA1: osc IC
                              DA2: RX preamp.
                              DA3:shifter

                              Comment


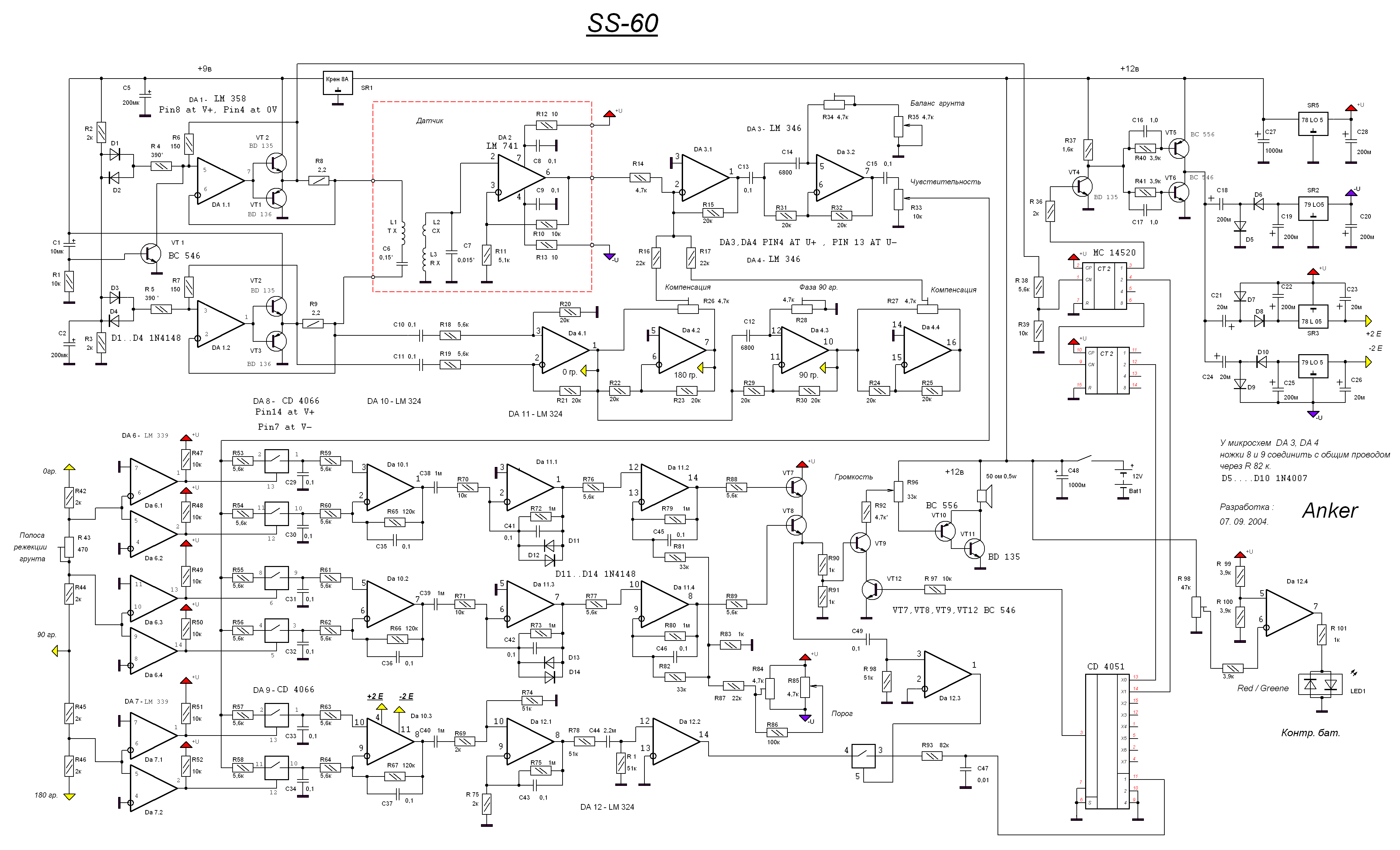
                              • #60
                                Originally posted by nelson View Post
                                Hi Geo.
                                Can you tell me if Anker SS60 is the same has Goldy schematic?
                                If not, can you post schematic and pcb?
                                In advance, many thanks.
                                Regards
                                Nelson
                                Hi Nelson
                                I attach you the schematic
                                Attached Files

                                Comment

                                Working...
                                X