Announcement

Collapse
No announcement yet.

Announcement

Collapse
No announcement yet.

Help me add a number module

Collapse
X
 
  • Filter
  • Time
  • Show
Clear All
new posts

  • Help me add a number module


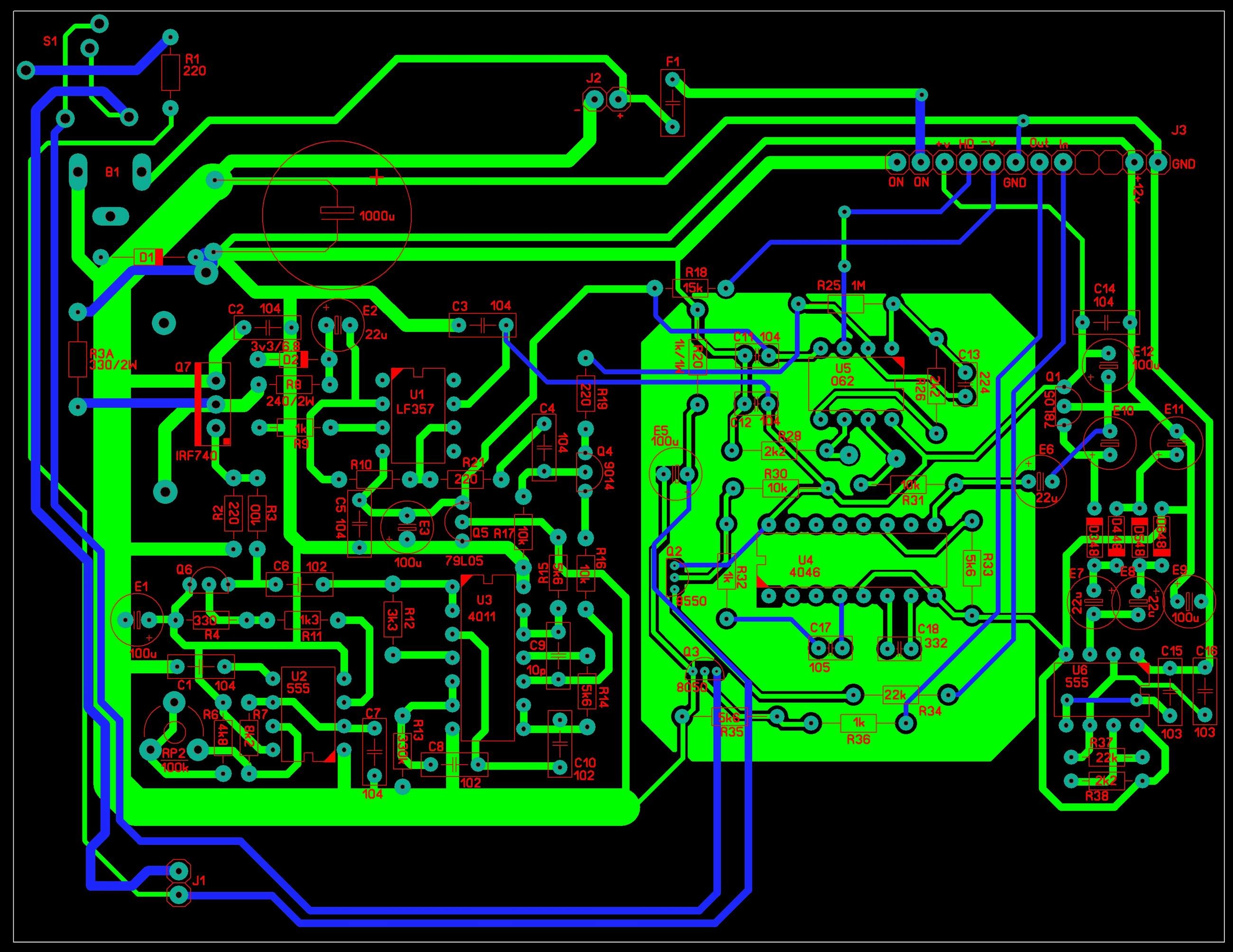
    I am a novice want to add a number module function to my board, please do what I how to start, there is a master willing to help me add a number module function

    ​​​​​The following is my PCB format design drawing
    Attached Files

  • #2
    What design is this? Is there a schematic?

    Comment


    • #3
      I don't have a schematic, just a PCB

      Comment


      • #4
        Then there is nothing anyone can do to help.

        Comment


        • #5
          what CAD (THE soft) was used? .PCB is very common extension in much CADs.

          Comment


          • #6
            Altium Designer

            Comment


            • #7
              not open - not Altium Designer
              Click image for larger version  Name:	image.png Views:	0 Size:	94.9 KB ID:	423162

              Comment


              • #8
                If you have the PCB, then it should not be difficult for you to trace out a schematic.

                Comment


                • #9
                  Click image for larger version

Name:	image.png
Views:	378
Size:	133.5 KB
ID:	423167

                  Comment


                  • #10
                    U1 lf357
                    U2 U6 NE555
                    U3 4011
                    U4 4046
                    U5 tl062
                    Q7 irf740

                    Comment


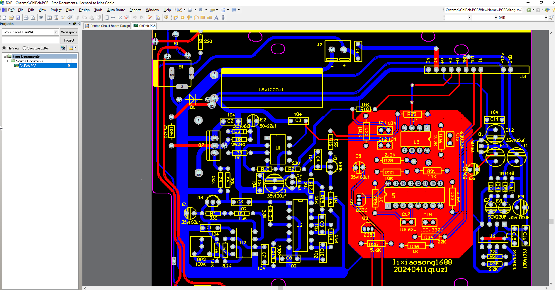
                    • #11
                      Click image for larger version

Name:	PCB.jpg
Views:	362
Size:	863.5 KB
ID:	423184

                      Comment


                      • #12
                        ...
                        Attached Files

                        Comment


                        • #13

                          Thank you, teacher.

                          Comment


                          • #14
                            Obviously it is some kind of PI detector.
                            But the unusual pcb design, the unusual way of drawing the connections as well as the DC connector...?
                            Is this a regular PI detector or for some other purpose?

                            Comment


                            • #15

                              Is ordinary PI, two separate boards, similar to the dbp2010 structure, depth 3-4 meters, using 2 × 2 meters square coil, very unstable in the mineralized area I want to add a digital programming chip for him, I have no clue

                              Comment

                              Working...
                              X