Announcement

Collapse
No announcement yet.

Announcement

Collapse
No announcement yet.

TEKNETICS TEK S/T

Collapse
X
 
  • Filter
  • Time
  • Show
Clear All
new posts

  • TEKNETICS TEK S/T

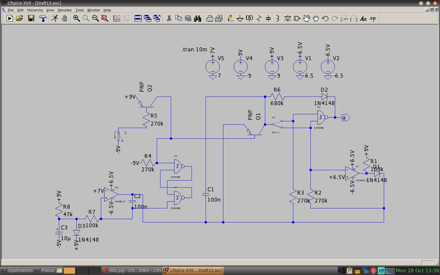
    [ATTACH]n428899[/ATTACH] A slim down version of this scheme should make an awesome 2-tone beach machine. Trying to understand the mode switching circuitry.
    Draft13.asc.zip
    Click image for larger version  Name:	Screenshot(10).jpg Views:	0 Size:	145.3 KB ID:	428897

  • #2
    DB you are so active but why you are not able to inform the forum about your county?

    Click image for larger version

Name:	image.png
Views:	266
Size:	105.6 KB
ID:	428901

    Comment


    • #3
      Ok, I'll do that soon enough.

      Comment


      • #4
        Looks like in (black sand/salt mode) it puts 30+ volts across the Tx coil. Hence the boost regulator. One of those china boost modules could be fitted to a slim down scheme which is rigged to operate only in black sand/salt mode, thus eliminating all the toggle switching circuitry?. Maybe. A specialized beach detector with 2-tone discrim. I'll draw a lite schematic version and post it to get some feedback on what you guys think.

        Comment


        • #5
          need to figure out a manual "pot" sensitivity control instead of the fancy pancy toggle "up" or "down" to increase /decrease sensitivity. That shouldn't be to difficult.
          This is accomplished I believe via U216 (the one with Q11) and its circuitry. Still unsure how it all is supposed to work, I need to read the operators instructions for the TEK S/T.

          Comment


          • #6
            Originally posted by dbanner View Post
            Ok, I'll do that soon enough.
            Thank you. i will do a video with a story how i bought the schematic, later.
            Last edited by kt315; 09-28-2024, 09:19 PM.

            Comment


            • #7
              Not much user info out there. I used a S/T on land, it was excellent. Not sure about saltwater performance?

              https://www.findmall.com/threads/teknetics-s-t.344009/

              Comment


              • #8
                Originally posted by Altra View Post
                Not much user info out there. I used a S/T on land, it was excellent. Not sure about saltwater performance?

                https://www.findmall.com/threads/teknetics-s-t.344009/
                could you describe, if you can recall, how the sensitivity adjustment worked on the S/T?

                Click image for larger version  Name:	IMG_0175.jpg Views:	0 Size:	488.3 KB ID:	428911
                very unusual housing for the electronics, it was a 2 board design, I think. Those search coils look like the standard bounty hunter coils. No problem getting those.

                Comment


                • #9
                  I think I can make a very good beach detector based on the S/T scheme.

                  Comment


                  • #10
                    Originally posted by dbanner View Post
                    [ATTACH]n428899[/ATTACH] A slim down version of this scheme should make an awesome 2-tone beach machine. Trying to understand the mode switching circuitry.
                    Draft13.asc.zip
                    Click image for larger version Name:	Screenshot(10).jpg Views:	0 Size:	145.3 KB ID:	428897
                    The circuit uses primarily +9 and -9 Volts. The +6.5V and -6.5V in my sim is redundant.

                    Comment


                    • #11
                      Originally posted by dbanner View Post
                      could you describe, if you can recall, how the sensitivity adjustment worked on the S/T?.
                      That was about 30 years ago, so a little foggy. As I remember it, you would blindly press the spring loaded switch down until it quit chattering and up until it was unstable. What I do not recall, is if it took repeated toggles or if you could just hold the switch? I noticed in the Findmall thread Sven who is a member here owned one. Maybe he could give a clearer description?

                      Comment


                      • #12
                        Very interesting circuit no doubt. LM3578 switching regulator has internal oscillator (pin3) which can be set using an external capacitor, the formula given in the datasheet is:

                        F(osc) = 8×10 ^−5 /C 1

                        Now looking at the schematic of the S/T shows a 1.5nF cap is used to set the internal clock. This is also tied into the Tx circuitry. Using this formula I calculate 5.33kHz. Is this the operating frequency of this detector? Everything is nicely synchronised and tied together. That's very nice indeed.
                        lm3578a.pdf
                        Attached Files

                        Comment


                        • #13
                          I did a lot of trials and tests in the field. The detector was working great I found some nice coins in a very deep place. Current detectors cannot find money at this depth. The detector had a variable tone of voice. extremely powerful detector. there were two circuit boards mounted on top of each other But it broke down and I couldn't fix it and eventually had to throw it away. I tried many detectors but my mind always stayed with this device. I couldn't find it anywhere It will throw away the current new generation devices. very sensitive to gold .My mind is still on this device.


                          Comment


                          • #14
                            Originally posted by dbanner View Post
                            Very interesting circuit no doubt. LM3578 switching regulator has internal oscillator (pin3) which can be set using an external capacitor, the formula given in the datasheet is:

                            F(osc) = 8×10 ^−5 /C 1

                            Now looking at the schematic of the S/T shows a 1.5nF cap is used to set the internal clock. This is also tied into the Tx circuitry.
                            [ATTACH]n428919[/ATTACH]
                            You will need to figure out how to synchronize your Chinese boost module to the Tx. The modules I have do not have external timing caps, but they do have enable pins. Possibly you could blip the enable pin with the Tx to keep synchronized?

                            Comment


                            • #15
                              Problem with china upconverter module is switching interference, and not possible to synchronize everything. Better to stick with original power supply scheme using LM3578.

                              The more I look at the S/T schematic diagram, the more impressed I am.

                              Comment

                              Working...
                              X