Hi guys.
it has been a few years since i done a MR bills Mod to a Whites Classic machine.
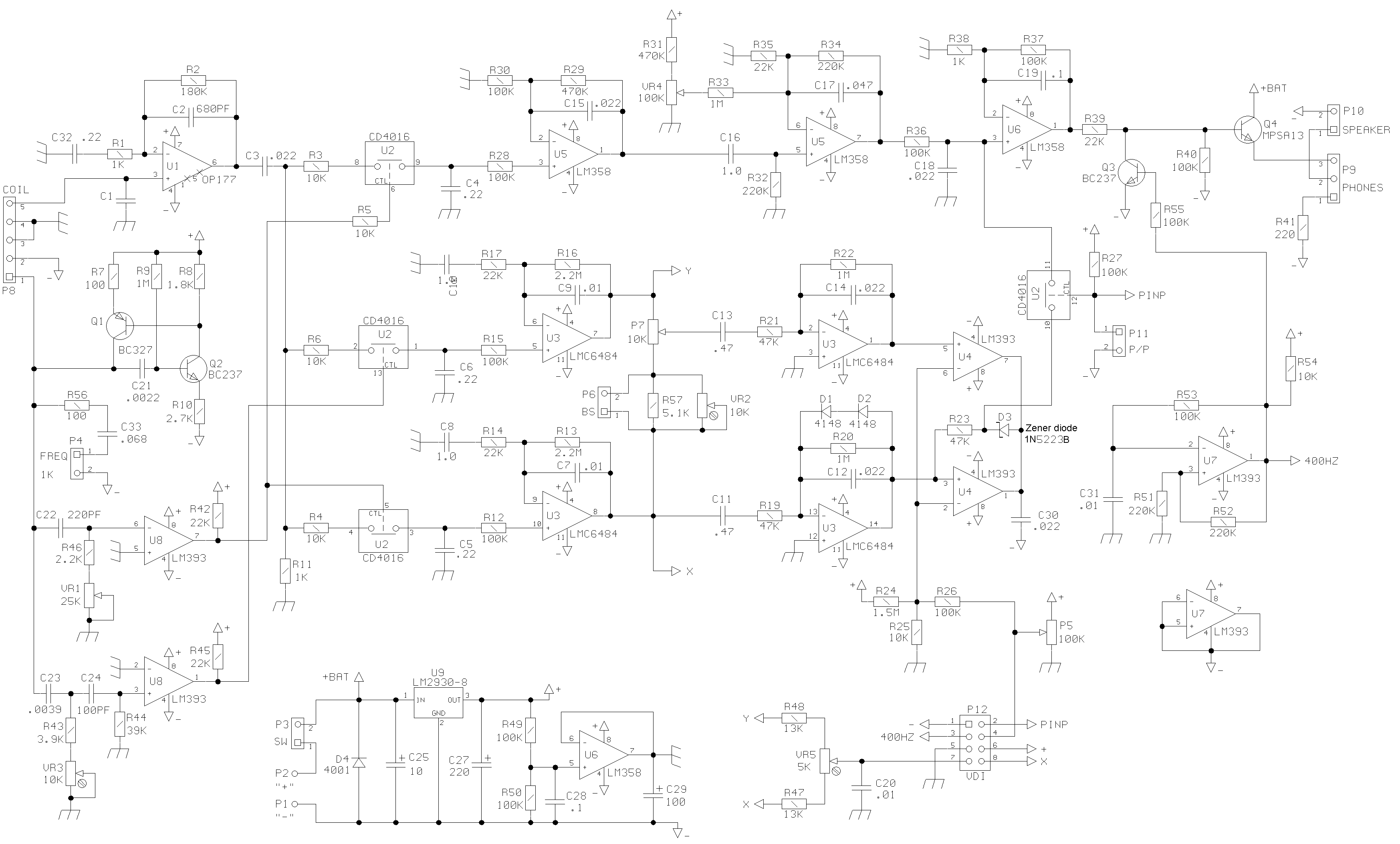
anyways. i have reasonably picked up a classic SL with the ID Meter on. i am going to do the Mod on it. i opened the case today to check it's insides out. on looking at the board 3 resistors have already been replaced.
resister R7 51 Ohms 1% tolerance.
resister R56 100 Ohms 5% tolerance.
resistor R18 1100M Ohms 5% tolerance. i am not sure why this resistor has been replace. or what the original resistor value was. not mentioned in the MR Bills Mod.
thanks in advance guys....
it has been a few years since i done a MR bills Mod to a Whites Classic machine.
anyways. i have reasonably picked up a classic SL with the ID Meter on. i am going to do the Mod on it. i opened the case today to check it's insides out. on looking at the board 3 resistors have already been replaced.
resister R7 51 Ohms 1% tolerance.
resister R56 100 Ohms 5% tolerance.
resistor R18 1100M Ohms 5% tolerance. i am not sure why this resistor has been replace. or what the original resistor value was. not mentioned in the MR Bills Mod.
thanks in advance guys....

Comment