Originally posted by sm876
View Post
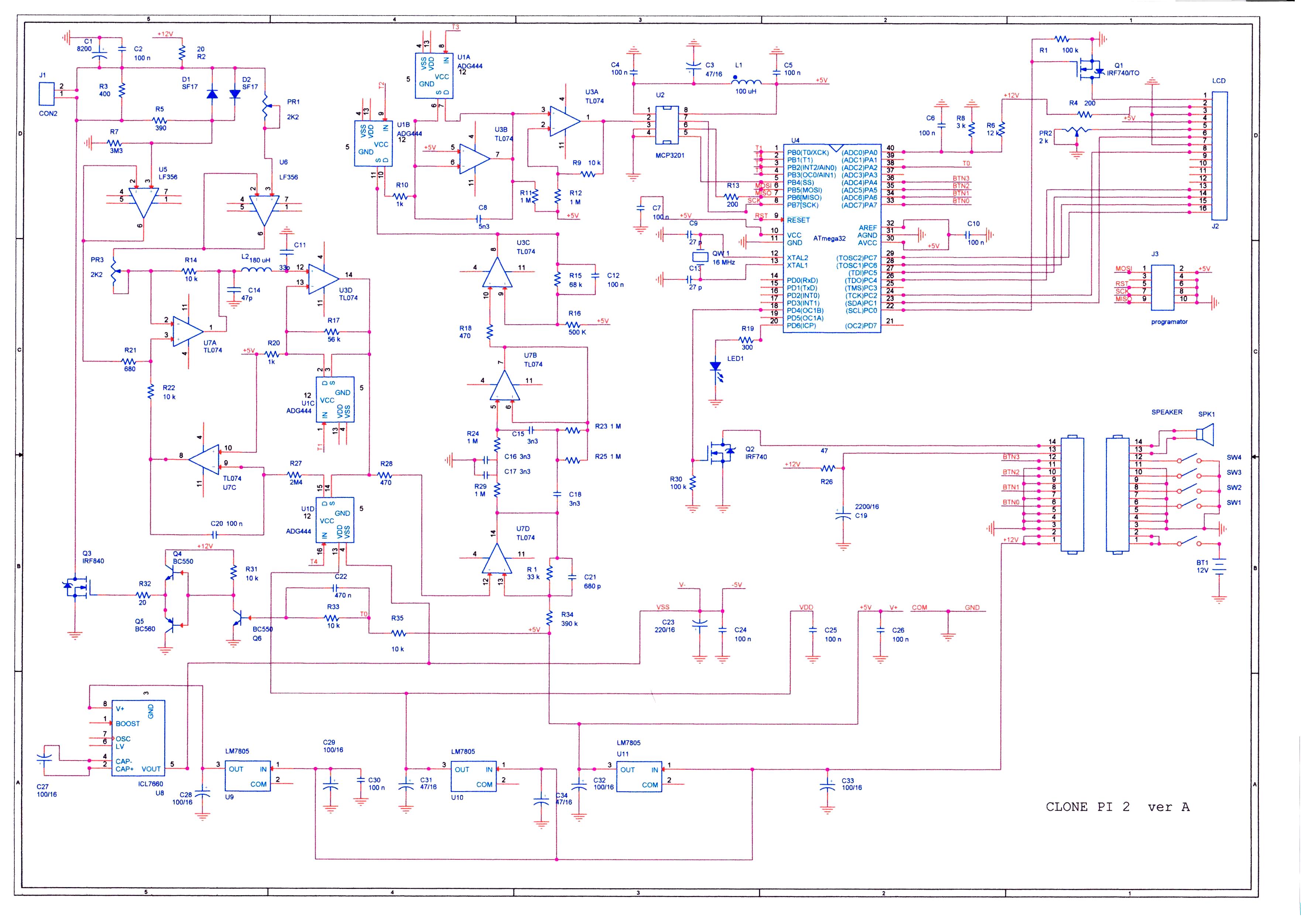
Hi, Coil is with 30 Cm Diameter , 400uH , 25 or 26tours , from 0.50mm wire , abreast.
Sens. with Good Discrimination for 2Cm gold Ring = 27-29Cm
Regards.



Comment