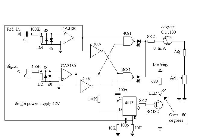
Take a deep breath; i finally founded schematic of device with which we can simply measure,scope or follow phase angle shifts...Sort of diy, easy to make, suit,cute...yeah!
This could be done as standalone measuring instrument and also could be included in md design as extended discrimination stage...Yeah again!
This was taken from old "Wireless World" magazine from august,1979.
Issues (for me) here is that ic pins are missing. I am not pretty familliar with 4007 and 4081....so this logic draw is confusing me a bit....
That's why am i posting it here...
Any suggestions?
This could be done as standalone measuring instrument and also could be included in md design as extended discrimination stage...Yeah again!
This was taken from old "Wireless World" magazine from august,1979.
Issues (for me) here is that ic pins are missing. I am not pretty familliar with 4007 and 4081....so this logic draw is confusing me a bit....
That's why am i posting it here...
Any suggestions?


I will add a 2.2 uF there or 10uF.

Comment