Originally posted by Esteban
View Post
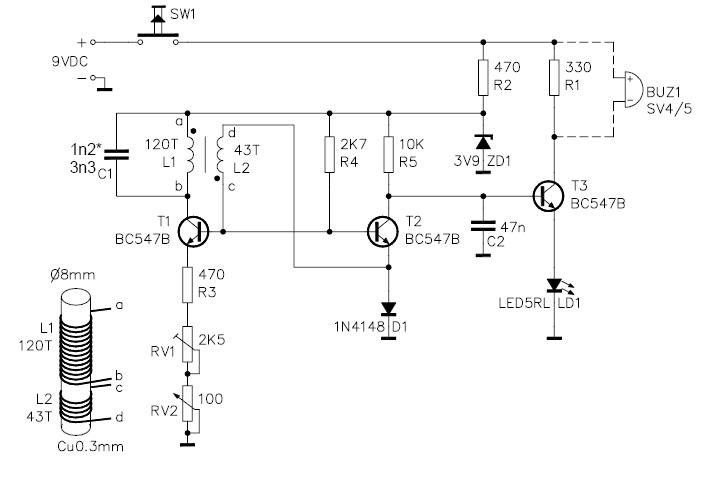
for depth pinpointer what about the schematic you posted (somewhere) that has 2 ferrites ? I mean the one with 3 npn transistors, 2N3903.
Did you try it ? I made in a hurry but mine doesn't detect at far... just an hammer at 2cm for now... but I used a single ferrite and wound a messy coil in a hurry...I get anyway a very sharp needle response in that short range.
Any details about coils for it ?

Kind regards,
Max




Comment