parallel reverse diodes - better???
I tried adding another diode in reverse direction in the TGSL amplifier op amp section. The idea is to limit the negative going pulse in addition to limiting the positive pulse. The purpose was to perhaps improve the response a little if possible.
A simulation suggests that this might slightly improve the response, but not by much.
Just another tweak.
-SB
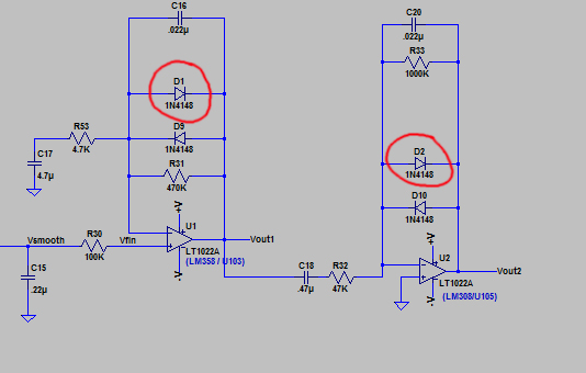
I tried adding another diode in reverse direction in the TGSL amplifier op amp section. The idea is to limit the negative going pulse in addition to limiting the positive pulse. The purpose was to perhaps improve the response a little if possible.
A simulation suggests that this might slightly improve the response, but not by much.
Just another tweak.
-SB

).
is the eternal problem -- you'd need to find a pretty quiet place to do the test.
Comment