This is separate thread to post my experiments with TGSL circuit in case of interest. Some info for novices like myself. No particular organization.
Today I studied the op amp filter section, LM358 and LM308. Using LTSpice I did a transient analysis and frequency analysis. I used an input pulse similar to what I saw on scope. The outputs were similar to scope also, so seems a useful simulation. No noise on input in this simulation, although I did others with driver noise.
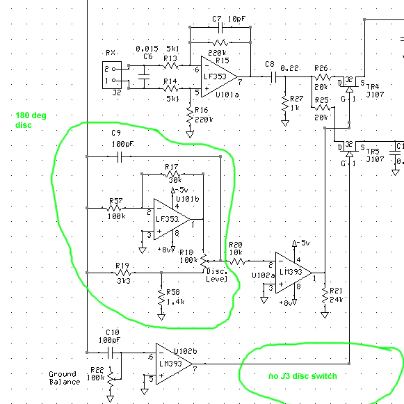
Picture 1 is the circuit for reference.
Picture 2 shows transients -- Output of LM308 (Vout2), LM358 (Vout1), and input (Vdet).
Picture 3 shows frequency response of each amp separately and combination.
Because input signal is so small, it is repeated in a separate window (bottom) of the picture.
Interesting that input pulse makes output swing down-up-down. We detect the "up" swing. Notice that it is delayed from the input pulse. I guess designers did that because otherwise they would get two beeps instead of one if detected down swings. Notice also up swing slightly smaller than down swing -- you give up a bit of sensitivity.
I'm not sure input pulse is accurate for deep coins. Hard to see on oscilloscope, but deeper coins may make bigger up swing than down swing. When near the coil, there is more variations due to coil edges, complicates a little I think.
Keep in mind this is only one channel. The other channel must have similar pulse to trigger audio. Depends on ground balance, discrimination settings which I'm trying to study separately.
Our audio is triggered by comparator output. From looking at oscilloscope, pulse for audio is not stretched by circuit, in fact it usually is narrowed because it it the "AND" of two pulses which are not identical, only get overlap. Also, sensitivity and threshold may only select top part which is thinner. So not surprising audio is "weak" sometimes. Maybe there are clues here for improving it.
Frequency response shows band pass filter centered at about 10 Hz. Tesoro must have done lots of tests to choose that, swinging over coins, etc. But could try different filters to see effect.
-SB
Today I studied the op amp filter section, LM358 and LM308. Using LTSpice I did a transient analysis and frequency analysis. I used an input pulse similar to what I saw on scope. The outputs were similar to scope also, so seems a useful simulation. No noise on input in this simulation, although I did others with driver noise.
Picture 1 is the circuit for reference.
Picture 2 shows transients -- Output of LM308 (Vout2), LM358 (Vout1), and input (Vdet).
Picture 3 shows frequency response of each amp separately and combination.
Because input signal is so small, it is repeated in a separate window (bottom) of the picture.
Interesting that input pulse makes output swing down-up-down. We detect the "up" swing. Notice that it is delayed from the input pulse. I guess designers did that because otherwise they would get two beeps instead of one if detected down swings. Notice also up swing slightly smaller than down swing -- you give up a bit of sensitivity.
I'm not sure input pulse is accurate for deep coins. Hard to see on oscilloscope, but deeper coins may make bigger up swing than down swing. When near the coil, there is more variations due to coil edges, complicates a little I think.
Keep in mind this is only one channel. The other channel must have similar pulse to trigger audio. Depends on ground balance, discrimination settings which I'm trying to study separately.
Our audio is triggered by comparator output. From looking at oscilloscope, pulse for audio is not stretched by circuit, in fact it usually is narrowed because it it the "AND" of two pulses which are not identical, only get overlap. Also, sensitivity and threshold may only select top part which is thinner. So not surprising audio is "weak" sometimes. Maybe there are clues here for improving it.
Frequency response shows band pass filter centered at about 10 Hz. Tesoro must have done lots of tests to choose that, swinging over coins, etc. But could try different filters to see effect.
-SB



.

Comment