Hi Tinkerer,
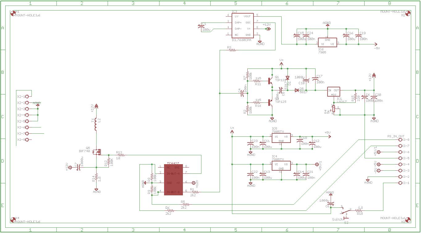
I can hardly see the circuit, it is too small.
Did you try adding an electrolytical cap in parallel on the V+ to AGND?
Can't you use an external power supply (linear and regulated with a LM317) to provide 15V? If it is only for testing, that would be ok,
Regards,
Nicolae
I can hardly see the circuit, it is too small.
Did you try adding an electrolytical cap in parallel on the V+ to AGND?
Can't you use an external power supply (linear and regulated with a LM317) to provide 15V? If it is only for testing, that would be ok,
Regards,
Nicolae

Comment