With traditional PI, the coil current usually varies a little depending on the state of charge of the batteries.
The change of battery voltage has a little influence on the depth of reach.
The lower coil current due to the lower battery voltage, allows for a faster Flyback decay and earlier sampling.
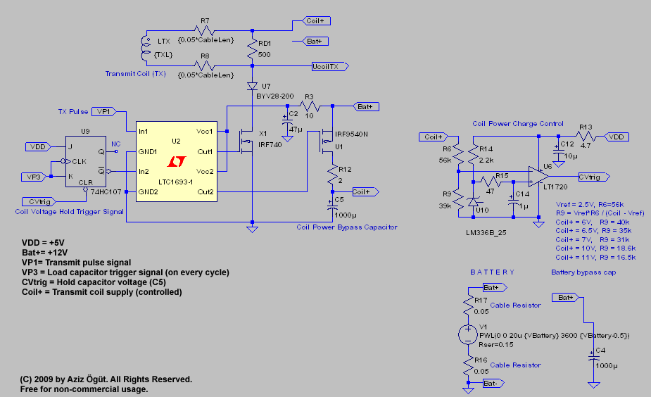
Now, when we use an Induction Balanced coil (IB), things are very different. The varying TX voltage and coil current have a strong influence on the balance of the coil assembly.
Therefore the TX voltage and the Coil current need to be controlled.
Once we have to use voltage and current control, we might just as well get the best out of it and use these features to obtain more information about the target.
Let's use this thread to discuss how I do this and other possible methods how it could be done.
Tinkerer
The change of battery voltage has a little influence on the depth of reach.
The lower coil current due to the lower battery voltage, allows for a faster Flyback decay and earlier sampling.
Now, when we use an Induction Balanced coil (IB), things are very different. The varying TX voltage and coil current have a strong influence on the balance of the coil assembly.
Therefore the TX voltage and the Coil current need to be controlled.
Once we have to use voltage and current control, we might just as well get the best out of it and use these features to obtain more information about the target.
Let's use this thread to discuss how I do this and other possible methods how it could be done.
Tinkerer




Comment