Ok..i have interesting question to ask here.
I was thinking to make some 2 channel metal detector and to put separate audio outputs to both channels. Ok...that is not so hard to do.
But....how to use only one speaker!?
I dont want to use 2 speakers, i want to use only one speaker with 2 audio outputs at the same time!
How?
Any suggestions?
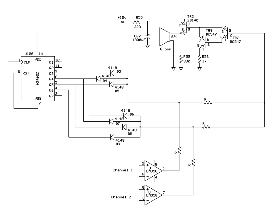
I was thinking to make some 2 channel metal detector and to put separate audio outputs to both channels. Ok...that is not so hard to do.
But....how to use only one speaker!?

I dont want to use 2 speakers, i want to use only one speaker with 2 audio outputs at the same time!

How?
Any suggestions?


...
Comment