Announcement
Collapse
No announcement yet.
Announcement
Collapse
No announcement yet.
King Cobra PCB
Collapse
X
-
some people seems like small children with their behavior sometimes... they ask me individual answers again again and again while i had put all info i have many times in the one place here...
AGAIN OPERATION MANUAL REPOST.
http://depositfiles.com/files/7hfa82oov
Comment
-
-
-
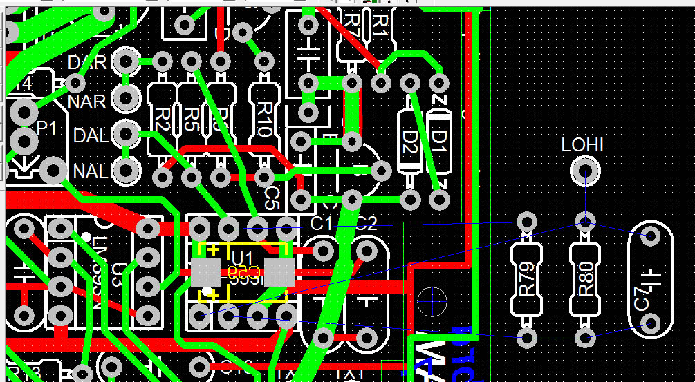
pcb size is silk masked on the top pcb side... 123x91 mm.
yes, you can use tesoro design coil just cause GMT is tesoro royal sabre itself. if you look on W Lahr schematic you ll see his Note: see tesoro royal sabre.
are you lover to solder smt or you need that more compact?
Comment
-
I never did smd soldering and i want to make my first smd one.
Compactness is also a reason.
Why has the GMT a higher depht as the TGSL EDU?
Im searching for a good detector with 50-60cm depht for my next project.
I found two until now, the IDX PRO and the King Cobra.
King Cobra would be a good option because i can use my TGSL EDU 10 inch coil.
Comment
-
Why has the GMT a higher depht as the TGSL EDU?
--
i never said it. really i do not know how depth on tgsl. if you see same generator tx, same current in coil,
same coil, same opamp, same filters, thats mean something has one circuit, for me.
ivcinic began to do tgsl just see i began to share info on gmt while gmt COVERS all tesoro similar schematics.
Comment
-
Correct!Originally posted by kt315 View PostWhy has the GMT a higher depht as the TGSL EDU?
--
i never said it. really i do not know how depth on tgsl. if you see same generator tx, same current in coil,
same coil, same opamp, same filters, thats mean something has one circuit, for me.
ivcinic began to do tgsl just see i began to share info on gmt while gmt COVERS all tesoro similar schematics.
There is no significant differences between circuits. Both should be close in depths too.
Smaller differences in depths could be related only on size of a coils used.
GMT seems a bit refined design than TGSL.
Despite the fact that TGSL is my "baby"; i would rather vote for GMT, because it looks more interesting to build.
Comment

Comment