Announcement

Collapse
No announcement yet.

Announcement

Collapse
No announcement yet.

Share out your archive here

Collapse
X
 
  • Filter
  • Time
  • Show
Clear All
new posts

  • Thank-You KT315
    I will check it out !!!
    Best Regards........Eugene

    Comment


    • Originally posted by kt315 View Post
      Kt315 can you upload again,? Please

      Comment


      • http://depositfiles.com/files/yk6bko3zs

        Comment


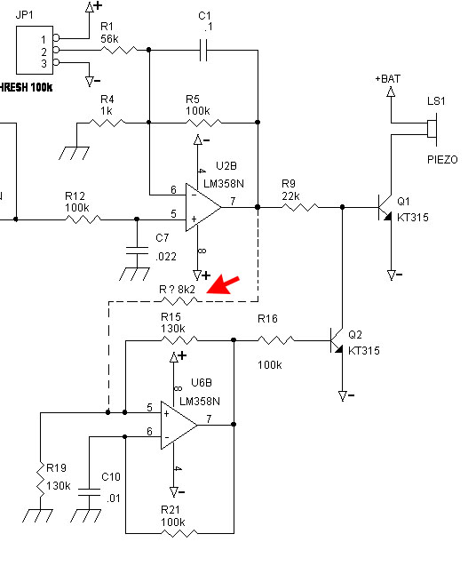
        • hello , i downloaded your data for the white's SMPI and i saw this pic , how this P.I worked with 3 : 9 volts battery ? for me it means 9 X 3 = 37 volts ; is it true or i'm dreaming because mine is powered only by 12 volts , thank you
          Attached Files

          Comment


          • Thank-You for the Fileshare today KT315 !!!

            Best Regards................Eugene

            Comment


            • Originally posted by AK48 View Post
              hello , i downloaded your data for the white's SMPI and i saw this pic , how this P.I worked with 3 : 9 volts battery ? for me it means 9 X 3 = 37 volts ; is it true or i'm dreaming because mine is powered only by 12 volts , thank you
              why i must answer for whole whites electronics company here??? WHY??? WHO I AM VS GIGANTIC REPRESSING WHITES??

              you forget that capacity of 9V batt is sure low. whites sets two batts IN PARALLEL on one half of schematic and
              another on another half of schematic. ALSO 9V ON THE BOARD.

              more do not ask me what do manufacture of USA. let USA answer for what they do.
              i'm NOT living in USA -! my native is RUSSIAN, not spanglish.
              and i'm NOT BLM-!

              Comment


              • Originally posted by kt315 View Post
                all files on Tesoro 64mb http://dfiles.eu/files/iubwriwbw

                I'm 5.5 years too late and the Tesoro link is dead Could you re-upload the Tesoro file please?

                Comment


                • TESORO DIGEST 223 MB http://depositfiles.com/files/s7rney396

                  Comment


                  • Originally posted by kt315 View Post
                    kt315 - thank you so much

                    Comment


                    • C&G Technology

                      for Sven
                      Attached Files

                      Comment


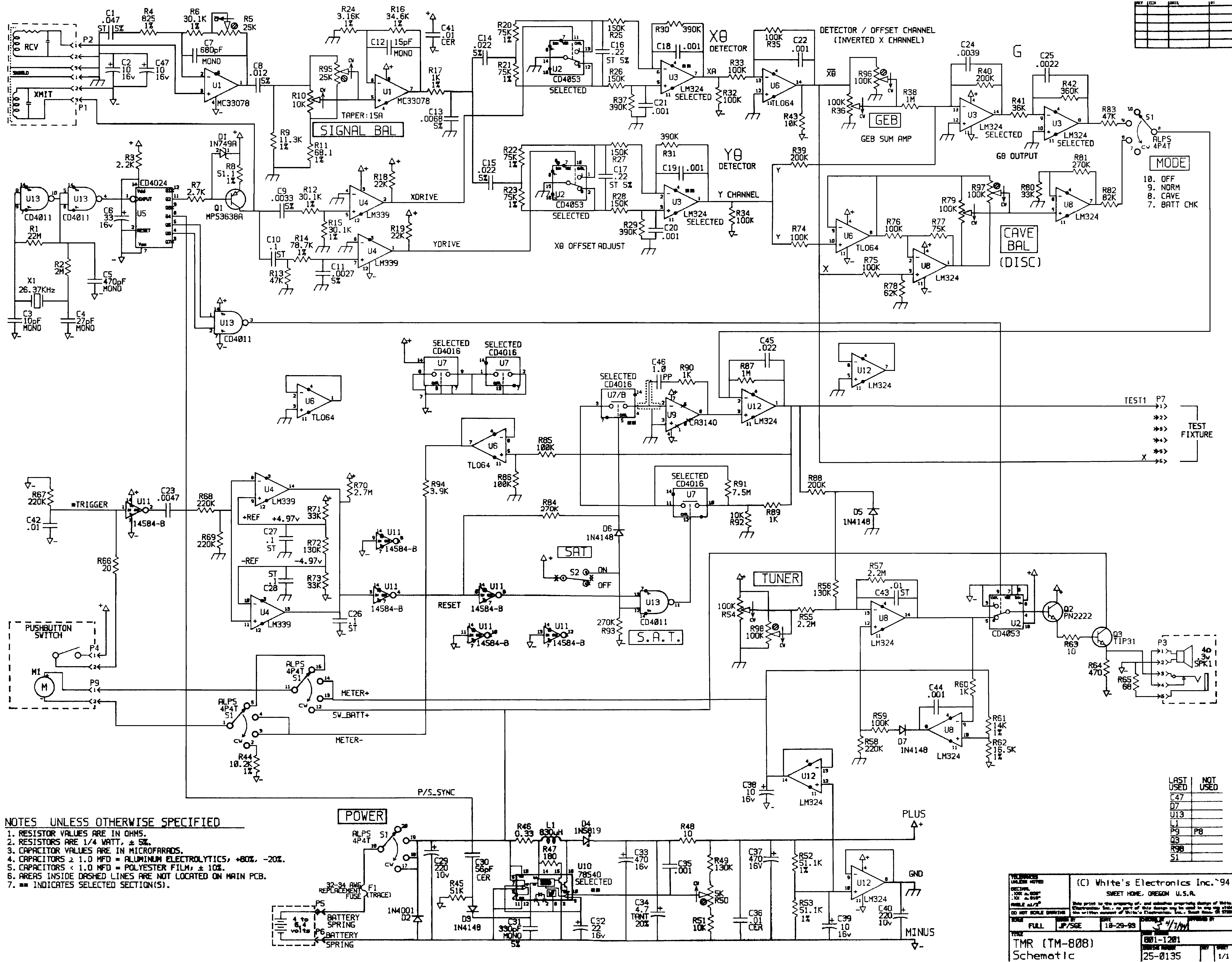
                      • hi kt315
                        i cant downloud tm808 schematic in that site
                        please put the schematic tm808 pdf
                        thanks
                        regards
                        zakari

                        Comment


                        • https://dfiles.eu/files/plo0zzj1j?redirect
                          link is accessable for me. it seems you go out from chinese webnet.

                          Comment


                          • Originally posted by kt315 View Post
                            for Sven
                            Thank You

                            Comment


                            • hi great master kt315

                              thank you so much kt315 for uploud files.
                              but in my country internet is very weak and i cant downloud 421MB.
                              can any body uploud tm808 schematic pdf?
                              thanks alot.
                              best regard
                              zakari

                              Comment


                              • ....
                                Attached Files

                                Comment

                                Working...
                                X