CHANCE Pcb's
I must admit I also fancy a go at CHANCE, but then again TGSL too !!
Oh well its only money, I might order both !!
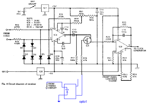
I spent a couple of hours tracing the chance pcb today as no CAD files are forthcoming
If anyone sees any mistakes please let me know, silkscreen next, oh joy !!
I must admit I also fancy a go at CHANCE, but then again TGSL too !!
Oh well its only money, I might order both !!
I spent a couple of hours tracing the chance pcb today as no CAD files are forthcoming
If anyone sees any mistakes please let me know, silkscreen next, oh joy !!

Comment