Ok, I'm trying to bump up the operating frequency of the TGSL to double the 14.6 KHz as is.
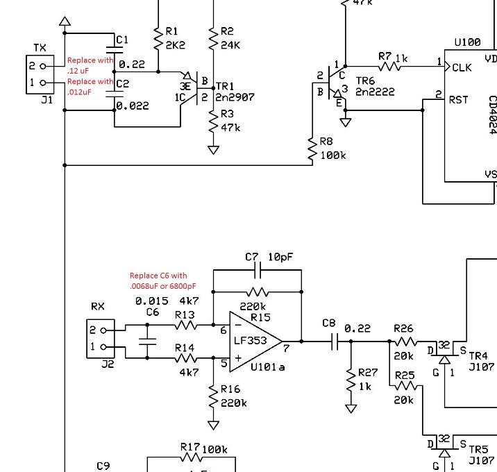
I have reduced the Transmit and Receive section Caps by as close to half as allowed using standard Cap values.
I have moved the voltage pump drive from Pin 12 to Pin 11 of the 4024 trying to keep the frequency at the 7.2KHz as it was. Maybe I should leave it on 12 to accommodate the increased Current required by the higher frequencies?
I have Rerouted one audio feed from Q4 to Q6 of the 4024 in order to bring the audio feed as it was running at 14.6KHz.
Should I adjust the High pass filter following the Receive Op Amp?
Any More things you think would need to be accommodated?

I have reduced the Transmit and Receive section Caps by as close to half as allowed using standard Cap values.
I have moved the voltage pump drive from Pin 12 to Pin 11 of the 4024 trying to keep the frequency at the 7.2KHz as it was. Maybe I should leave it on 12 to accommodate the increased Current required by the higher frequencies?
I have Rerouted one audio feed from Q4 to Q6 of the 4024 in order to bring the audio feed as it was running at 14.6KHz.
Should I adjust the High pass filter following the Receive Op Amp?
Any More things you think would need to be accommodated?







Comment