Impulse, might be a good idea to just remove the foil for now. In any event do NOT allow the foil to make a complete circle. There must be a gap. If this does not work try the 2222 issue. Do you know how to use the ohmmeter to check the 2n2222?
Announcement
Collapse
No announcement yet.
Announcement
Collapse
No announcement yet.
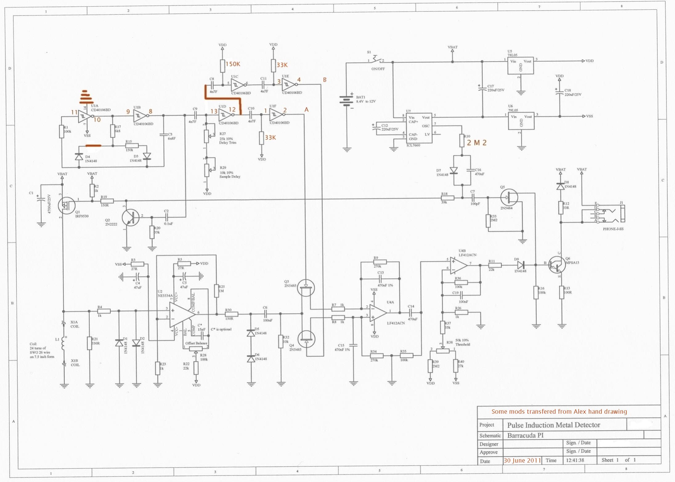
Barracuda Legend Kit Problems
Collapse
X
-
So you have identified the connections for b c and e and they all go to the correct places in the PCB? Once the foil is removed does the MOSFET still get hot? What do mean by bottom pot? I assume you mean the threshold pot. If so measure the voltage on the wiper, usually the center pin relative to ground ( battery minus). Rotate the pot from one end to other and report the DC voltages you get.Originally posted by Impulse View Posthey old cart i have checked the 2222 for any fault using my meter it checked out all ok, i will take the foil off the coil, if i set pin6 5534 to 0v and try the bottem pot i do not get any response from end to end
Comment
-
is this the pot that is labeled delay? I do not have a board. If it is the delay pot this does not adjust the volume of the tone when There is no target. The threshold pot does this. This is the pot labeled thresh and is the big one not mounted on the board. To start I would set the delay pot to the minimum value. This assume the MOSFET is no longer overheating. The other thing you do is measure the AC and DC voltage across the coil and report those values.Originally posted by Impulse View Postsry by bottom pot i mean the w 203 pot (small blue one) if you look at the board with the writing up the correct way its the one closest to the 3300uf cap, and the 2222 is in the correct orientation
Comment
-
hi sorry i have sorted the mosfet over heating issue (me being stupid played a part here)
by bottom pot i mean the one circled
and wiper? sorry but is that the large pot with the black nob on it? if so from left to right as in (left pin) (neg) (right pin) ........ from minimum to max (0v)-(Neg)-(-1.4v) and all the way up (1.386v)-(neg)-(0v)
Comment
-
Impulse a picture is worth a thousand words. If it was a little better focused that would be even better. Yes the threshold is the one with the knob. The wiper is the terminal in the middle of that pot. It should connect to a 33k resistor. Orange, orange, orange.
In your pic I do not see a 33 K resistor.
In any event turning the knob should change the threshold, that is how loud the tone is when there is no target present. The coil must also be far away from any metal object. At least one foot away. You want this to always be barely audible. Then turn the delay pot
( the one you circled) from one end to the other. Turning it one way will increase the loudness, the other way will decrease it. Starting from the end that is loudest ( this is the lowest delay) slowly turn the pot. You want to set this at the point where the volume is rapidly decreasing, again with no target present. If you find the point where turning it further only slowly decreases the volume you have gone too far. Back up and try it again. You may have to readjust the threshold as you do this to find the spot where the volume is changing the quickest. Let me know if this works.
This much easier to do if you have a scope.
Comment
-
OK your board is different than my schematic but that is OK. That is the threshold pot wiper. See my other post for more instructions. Btw what is the value of the restor you installed there, it looks like 390 ohm not 39k .Originally posted by Impulse View Postok so i have removed the middle resistor and the board says 39k on the middle resistor for the threshold? 39k
Comment
-
Hi silverdog! i have ordered another kit so i can build a new one then at least i know i have a fresh build i will also take pics as i go and upload them as i have found it hard searching for information and i think it will help anyone in the future with this build, i will check the volts on the 7660 once i get home, if i turn the delay pot from one end to the other i get a 'high' spot in the tone then nothing but if i keep turning i get the 'high' tone again then nothing then after that i do not get any tone so i think i need to take another look in that range but it seemed if i set pin6 to 0V on 5534 with the upper blue pot then turn the delay pot from end to end i do not get anything from the speaker. Tonight i will measure the ac and dc values of the coil also the Volts at pins 8 and 5 for the 7660 .
Comment
-

Comment